Імперська палата культури
Імперська палата культури (нім. Reichskulturkammer: RKK) — створена за ініціативою Міністерства народної освіти та пропаганди професійна організація творчих працівників Третього Рейху. Використовувалася як інструмент державного контролю усіх працівників сфери мистецтва, оскільки творчою діяльністю могли займатися лише особи, що були членами відповідної палати Імперської палати культури.
![]() | ||||||||||
Членський значок Імперської палати культури | ||||||||||
Закон про створення імперської палати культури
22 вересня 1933 року німецький уряд затвердив «Закон про створення імперської палати культури», в основу якої ліг принцип організаційної будови «тимчасової кінопалати». Згідно з цим законом усі діячі культури були «охоплені» сімома окремими імперськими палатами — кіно, літератури, преси, радіо, музики, театру, образотворчих мистецтв. У §3 вказувалося, що для нових палат діють умови, визначені Законом про створення тимчасової кінопалати.[1] Проведення подібних організаційних заходів у першу чергу в кінематографі націонал-соціалісти обґрунтовували тим, що «реорганізація в цій важливій сфері уявлялася особливо наполегливою».[2] Певну роль тут зіграла й та обставина, що в кіно без помітного опору була досягнута угода між економічними, творчими і політичними колами, а позиції Йозефа Геббельса всередині партії зміцнилися, після того, як Альфред Розенберг, Роберт Лей та деякі інші партійні працівники весною 1933 року відмовилися від своїх претензій на вирішення питань культури.

У обґрунтуванні закону зазначалося: «За рахунок створення Імперського міністерства народної освіти та пропаганди Рейх виразив свою волю взяти у свої руки завдання духовного керівництва народом. (…) Завданням держави є боротьба проти шкідливих і підтримка цінних сил в культурі, причому в дусі відповідальності за національну спільноту. У цьому сенсі культура залишається індивідуальною та вільною. Проте для того, щоб займатися політикою в царині німецької культури, необхідно охопити творчих працівників усіх областей під керівництвом Рейху для єдиного формування волі».[3] Сім параграфів були новим «Законом про надання надзвичайних повноважень» міністрові пропаганди у сфері культури.
12 лютого 1934 року Імперська палата культури стала корпоративним членом Німецького робітничого фронту. Роль «Інформаційного бюлетеня Імперської палати культури» з 20 червня 1934 року виконувала головна партійна газета «Völkischer Beobachter»[4].
Наприкінці 1936 року в палатах культури в цілому налічувалося близько 140 000 членів[5].
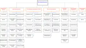
Управління палатою
Президентом Палати культури був міністр пропаганди і народної освіти, доктор філософії з 1922 року Йозеф Геббельс. Віце-президентами, відповідно статс-секретарями Міністерства пропаганди, були:
- Вальтер Функ (1933-1938)
- Карл Ханке (1938-1941)
- Леопольд Гуттерер (1941-1944),
- Вернер Науманн (1944-1945)
- Генеральний секретар — Ганс Хінкель (1933-1945)
Структурні підрозділи
- Імперська палата кінематографії — в різний час президентами були Шоєйрман, Освальд Леніх, Карл Фройліх
- Імперська палата преси — президенти Макс Аман (1933-1938), Отто Дітріх
- Імперська палата радіомовлення (скасована у жовтні 1939) — президент Хорст Дресслер-Андресс
- Імперська палата театру — президент Отто Лавбрінґер
- Імперська палата літератури — президенти Ганс Блунк (1934-1935), Ганс Йост (1935-1945)
- Імперська палата музики — президенти Ріхард Штраус (1933-1935), Петер Раабле (1935-1945)
- Імперська палата образотворчого мистецтва — президенти Генінг (1933-1936), Адольф Циглер (1936—1943)
Примітки
- Reichsgesetzblatt I 1933, S. 661
- Gerhard Menz: Der Aufbau des Kulturstandes. München und Berlin, 1938, S. 58
- Reichsanzeiger, 26.09.1933
- И. З. Бестужев «Культура Германии 1933‒45 годов». Журнал «Золотой Лев» № 205‒206 (рос.)
- Künstler in der NS-Zeit на сайті Treffpunkt-Kunst.net. Дата доступу 29.12.2016
Література
- Steinweis, Alan E. (1996). Art, ideology, & economics in Nazi Germany: the Reich chambers of music, theater, and the visual arts. Chapel Hill, NC: University of North Carolina Press. ISBN 9780807846070.
- Volker Dahm: Anfänge und Ideologie der Reichskulturkammer. Die „Berufsgemeinschaft“ als Instrument kulturpolitischer Steuerung und sozialer Reglementierung. In: Vierteljahrshefte für Zeitgeschichte (VfZ). 34, 1, 1986, S. 53–84 (online, PDF, 1,97 MB).
