Генератор, керований напругою
Генера́тор, керо́ваний напру́гою (ГКН, англ. Voltage Controlled Oscillator, VCO) — електронний генератор, частота коливань якого визначається керуючою напругою на вході (англ. Control Voltage, Tuning Voltage). Частота коливань залежить від напруги, що подається, причому ГКН може живитися від модульованих сигналів, що дозволяє здійснити фазову або частотну модуляцію; для ГКН з цифровим виходом можливо модулювати частоту проходження імпульсів або реалізувати широтно-імпульсну модуляцію (ШІМ).
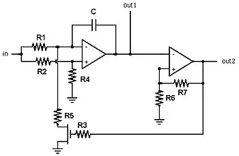
_diagram.jpg.webp)
Схема релаксійного ГКН на операційних підсилювачах

Мікрохвильовий (12-18 ГГц) ГКН
Типи ГКН
Генератори, керовані напругою, можна розділити на два типи залежно від режиму роботи активного елемента генератора:
Основні параметри та характеристики ГКН
У генераторів, керованих напругою, прийнято виділяти такі параметри:
- Діапазон частот переналаштування ГКН — від мінімальної (fmin) до максимальної (fmax) частоти сигналу, яка досягається зміною керуючої напруги (для більшості генераторів на операційних підсилювачах — 1—2 декади);
- Крутизна переналаштування ГКН по частоті. Це нахил характеристики перебудови за частотою від напруги керування (виражається в Гц/В), що показує, наскільки зміниться вихідна частота при зміні керуючої напруги на одиницю;
- Характеристика перебудови ГКН по частоті. Це представлена в графічному вигляді залежність частоти на виході ГКН від керуючої напруги;
- Нелінійність перебудови по частоті. Це відхилення від лінійного характеру характеристики зміни частоти ГКН від напруги перебудови;
- Потужність вихідного сигналу РЧ ГКН. Залежить від частоти і визначається типом використовуваного генератора і елементною базою;
- Відхилення від номінальної величини потужності на виході ГКН. Це різниця між максимальним і мінімальним рівнем потужності на виході ГКН на навантаженні 50 Ом при даній температурі (виражається в дБ) від частоти;
- Залежність вихідної потужності від температури. Це зміна потужності сигналу основної гармоніки на виході ГКН від температури;
- Залежність частоти від температури. Зміна частоти ГКН від температури при постійній напрузі перебудови;
- Швидкість перебудови частоти (час перехідного процесу ГКН). Це час, який потрібний для встановлення вихідної частоти ГУН на 90 відсотків від її кінцевого значення після початку перебудови частоти ГКН;
- Ширина смуги частот модуляції. Це частота модулюючого сигналу, при якій девіація частоти зменшується до 0.707 від її постійного значення. Зазвичай вона залежить від повного опору джерела сигналу, що модулює, типове значення якого 50 Ом;
- Залишкове відхилення ГКН. При стрибкоподібній зміні напруги перебудови ГУН перебудується від початкової частоти f1 до кінцевої частоти f2. При цьому частота f2 встановиться до необхідного значення через деякий час. Залишкове відхилення ГКН — це відхилення частоти від кінцевого значення за певний час після стрибкоподібної зміни напруги перебудови;
- Відхід частоти ГКН. Це відхилення частоти від кінцевого значення за певний час після стрибкоподібної зміни напруги перебудови;
- Відхід частоти ГКН при зміні температури. Ця зміна частоти ГКН залежно від температури при постійній напрузі перебудови;
- Затягування частоти. Це відхилення вихідної частоти Гуна від номінальної величини, викликане змінами його вихідного навантаження;
- Зсув частоти. Ця зміна вихідної частоти ГКНа при зовнішніх впливах, виключаючи зміну величини навантаження генератора, при постійній напрузі настройки;
- Коефіцієнт гармонік вихідної напруги ГКН. Це рівень гармонічних складових вихідного сигналу. Вимірюється в дБ по відношенню до несної (дБн);
- Побічні складові, негармонічні побічні складові. Побічні компоненти й негармонічні залежні сигнали, присутні в спектрі вихідного сигналу ГКН;
- Фазовий шум. Він вимірюється в смузі 1 Гц стосовно потужності несної частоти при певному частотному зсуві або розладі від неї
Див. також
Посилання
- Генераторы, управляемые напряжением Архівовано 25 жовтня 2013 у Wayback Machine. (рос.)
This article is issued from Wikipedia. The text is licensed under Creative Commons - Attribution - Sharealike. Additional terms may apply for the media files.