Детектор (радіотехніка)
Дете́ктор — пристрій (вузол) в радіоприймачі, вимірювальному приладі і т. д., що служить для такого перетворення електричних коливань, в результаті якого з них виділяються складові низької частоти (детектування електричних коливань). Найбільш поширений випадок детектування — демодуляція, — процес, зворотний модуляції, що складається у виділенні НЧ модулюючого сигналу з модульованих ВЧ коливань (наприклад, виділення коливань звукової частоти або сигналів зображення). У більшості детекторів демодуляція здійснюється за допомогою електронних приладів з нелінійною ВАХ (діодів, транзисторів і т. ін.). Відповідно до видів модуляції коливань розрізняють амплітудні, частотні і фазові детектори. Вказані детектори мають вихідний змінний аналоговий сигнал. Різновид детектора — дискримінатор, який застосовують для автоматичного регулювання амплітуди, частоти, фази коливань. Амплітудні, частотні та фазові дискримінатори (в залежності від їх виконання та виду вхідних сигналів) можуть мати аналоговий або дискретний вид вихідного сигналу. Відмінність дискримінаторів полягає полягає у відтворенні разом із вихідним змінним сигналом також і його постійної складової.
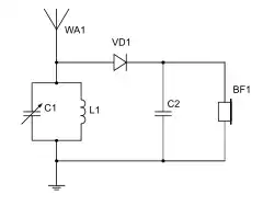
Амплітудний детектор

У амплітудному детекторі, призначеному для детектування амплітудно-модульованих (АМ) коливань, як елемент з нелінійною ВАХ найчастіше застосовують напівпровідниковий діод. У колі Детектора АМ коливання перетворюються в ВЧ імпульси струму одного напряму, амплітуда яких змінюється за законом модуляції ВЧ коливань. Цей струм створює на резисторі в колі діода імпульси напруги, амплітуда яких також змінюється за законом модуляції. Резистор з'єднується з діодом або послідовно (послідовний Детектор), або паралельно (паралельний Детектор). За допомогою електричного фільтра низьких частот із спектра імпульсної напруги виділяються коливання звукової частоти, що повторюють модулюючий сигнал. У більшості випадків продетектована напруга підводиться потім до підсилювача електричних коливань. В якості нелінійних елементів використовуються також транзистори та електронні лампи. В залежності від того, в колі якого електроду транзистора або електронної лампи ввімкнено навантаження, розрізняють відповідно базовий, колекторний, емітерний або сітковий, катодний, анодний детектор. Амплітудне детектування можна також здійснити лінійною зміною в часі електричної провідності електронного приладу в такт з носійною частотою прийнятого сигналу (синхронний детектор). Провідність змінюється подачею на вхід приладу допоміжних коливань (від гетеродина), синхронізованих коливаннями носійної частоти.
Частотний детектор
В частотному детекторі частотно-модульовані (ЧМ) коливання спочатку перетворюються в АМ коливання, які далі детектуються амплітудним детектором. У найпростішому аналоговому частотному детекторі перетворення здійснюється коливальним контуром, розладнаним відносно середньої частоти ЧМ коливань. При невеликому розладнанні амплітуда напруги, що знімається з контуру, змінюється майже пропорційно розладнанню, тому зміна частоти коливань ЧМ сигналу викликає пропорційні зміни амплітуди коливань в контурі.
Цифровий частотний детектор може мати вигляд постійного запам'ятовувального пристрою (ПЗП), для адресації якого використовуються значення цифрових кодів сигналу[1].
Фазовий детектор
У фазового детектора амплітуда вихідного сигналу залежить від зсуву фаз між прийнятими ФМ коливаннями і опорними (еталонними) коливаннями тієї ж частоти, що подаються далі на вхід амплітудного детектора. В аналогових фазових детекторах фазово-модульовані (ФМ) коливання спочатку перетворюються в АМ коливання, які потім детектуються амплітудним детектором.