Діаграма компонентів
Діаграма компонент — в UML, діаграма, на якій відображаються компоненти, залежності та зв'язки між ними.[1]

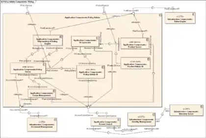
Діаграма компонент відображає залежності між компонентами програмного забезпечення, включаючи компоненти вихідних кодів, бінарні компоненти, та компоненти, що можуть виконуватись. Модуль програмного забезпечення може бути представлено як компоненту. Деякі компоненти існують під час компіляції, деякі — під час компонування, а деякі під час роботи програми.
Діаграма компонент відображає лише структурні характеристики, для відображення окремих екземплярів компонент слід використовувати діаграму розгортування.
Опис
Компоненти об'єднуються, разом використовуючи структурні зв'язки англ. assembly connector, щоб об'єднати інтерфейси двох компонент. Це ілюструє зв'язок типу «клієнт-сервер».
Структурна взаємодія — «зв'язок двох компонент, який передбачає, що один з них надає послуги, потрібні іншому компоненту.»[2]
При використанні діаграми компонент, щоб показати внутрішню структуру компонента, клієнтські та серверні інтерфейси можуть утворювати пряме з'єднання з внутрішніми. Таке з'єднання називається з'єднанням делегації.
Джерела інформації
- James Rumbaugh, Ivar Jacobson, Grady Booch (1999). The unified modeling language reference manual (англ.). Addison Wesley Longman Inc. ISBN 0-201-30998-X.
- OMG Unified Modeling Language (UML), Superstructure, V2.1.2 Архівовано 23 вересня 2010 у Wayback Machine., p.154.