ЕР2
ЕР-2, або ЕР2 електропоїзд ризький, 2-й тип; заводське позначення — 62-61 — серія електропоїздів постійного струму, що випускалися з червня 1962 року по серпень-вересень 1984 Ризьким вагонобудівним заводом (латис. Rīgas Vagonbūves Rūpnīca, RVR), який будував їх спільно з Ризьким електромашинобудівним (латис. Rīgas Elektromašinbūves Rūpnīca, RER, постачав електрообладнання) та Калінінським вагонобудівним (КВЗ, постачав візки, а також в один час і кузови вагонів) заводами. По конструкції ЕР2 є модернізованою версією електропоїзда ЕР1, від якого відрізняється комбінованими виходами і більш довершеним електрообладнанням. З другої половини 1960-х протягом більше чотирьох десятиліть виконує основний обсяг приміських пасажирських перевезень на залізницях Радянського Союзу і пострадянського простору.
| ЕР2 | |
|---|---|
![]() ЕР2-1290 «Карелія» на станції Невська Дубровка | |
| Основні дані | |
| Роки виробництва | 1962—1984 |
| Країна виробництва |
|
| Завод | РВЗ, РЕЗ, КВЗ |
| Побудовано поїздів | 850 |
| Побудовано вагонів | ~ 9211 |
| Технічні дані | |
| Рід струму і напруга у контактній мережі |
Постійний, 3000 В |
| Кількість вагонів | 4-12 |
| Пасажиромісткість | 1050 (сидячих, для 10-вагонного складу) |
| Матеріал вагона | сталь, алюміній |
| Конструкційна швидкість | 130 км/год |
| Довжина вагона | 19 600 мм |
| Ширина | 3480 мм |
| Висота | 5086 мм (при опущеному струмоприймачі) |
| Ширина колії | 1520 мм |
| Вихідна потужність | 4000 кВт (10-вагонний склад) |
| Тип ТЕД | ДК-106Б / УРТ-110 |
| Прискорення | 0,6 м/с |
| Гальмування | 0,8 м/с |
| Експлуатація | |
| Країна експлуатації |
|
| | |
Попередні приміські електропоїзди Радянського Союзу
Вперше в Радянському Союзі електропоїзди почали експлуатуватися 6 липня 1926 на ділянці Баку-Сабунчі Бакинського залізничного вузла. Кожна з електросекцій складалася з 1-го моторного і 1-2 причіпних вагонів. Кожен моторний вагон мав вихідну потужність 300 кВт (4?75), напруга в контактній мережі дорівнювало 1200 В. В 1940-х рр. ці електровагони були списані.
3 серпня 1929 було відкрито рух приміських електропоїздів на ділянці Москва-Митищі. На цій ділянці експлуатувалися електропоїзда з електросекцій серії С (Північні залізниці). Кожна з електросекцій складалася з 1 моторного (вихідна потужність 600 кВт, на наступних модифікаціях — 720 кВт) і 2 причіпних вагонів. Електропоїзди експлуатувалися на ділянках з напругою в контактній мережі 1500 В. Спочатку електрообладнання для цих електропоїздів виготовляла англійська фірма Метрополітен Віккерс, але незабаром його почали випускати і на заводі «Динамо». Механічна частина для цих електропоїздів виготовлялася на Митищинському вагонобудівному заводі. З другої половини 1940-х електропоїзди почав випускати Ризький вагонобудівний завод, електрообладнання йому поставляв Ризький електромашинобудівний завод. Електросекції серії С випускалися до 1958 року різних модифікацій, призначених для роботи на різних напругах: СВ, СД — на напругу 1500 В; СМ, СР — на два напруги; СМВ, РС (з рекуперативного-реостатним гальмуванням), СР3, СМ3 — на напругу 3000 В. Основним недоліком усіх різновидів електросекцій серії С була опорно-осьова підвіска тягового електродвигуна, що обмежувало підвищення швидкості руху.

У 1954 році Ризький вагонобудівний завод випустив дослідні трьохвагонні електросекції, які отримали позначення серії СН (Північна нова). Основною їх відмінністю була опорно-рамна підвіска тягового електродвигуна, що дозволило підняти конструкційну швидкість до 130 км/год (у електропоїздів С — 85 км/год). Годинна потужність тягового електродвигуна становила 200 кВт. У середині 1950-х, у зв'язку зі зростанням приміських пасажирських перевезень і широкомасштабним впровадженням електровозної і тепловозною тяги, електричному моторвагонному рухомому складу потрібно значне підвищення середньотехнічної швидкості руху, що в свою чергу вимагало високих прискорень. Експлуатувалися в той час електропоїзди, що складаються з трьохвагонних секцій (співвідношення між моторними і причіпними вагонами 1:2), не могли реалізувати необхідних прискорень. Тому Ризький вагонобудівний і Ризький електромашинобудівний заводи, спільно з московським заводом «Динамо», використовуючи окремі елементи електросекцій СН, розробили, а в 1957 році випустили партію відразу з п'яти електропоїздів, яким присвоїли позначення серії ЕР1. Електропоїзд складався з п'яти двохвагонних електросекцій, але на відміну від попередніх, кожна з цих електросекцій не могла працювати окремо. Це спростило конструкцію, але було втрачено одне з основних переваг моторвагонної тяги — секціонування приміських поїздів. Електропоїзда серії ЕР1 мали набагато більшу, порівняно з попередніми, конструкційну (130, проти 85 км/год, як у електросекцій С) і середню (на ділянці в 5 км ЕР1 розвивав швидкість до 110 км/год, СР3 — 85 км/год) швидкості руху. Також на електропоїздах ЕР1 були встановлені автоматичні розсувні двері (на СР3 їх відкривали вручну), кузови вагонів були легші на 10%, а в ресорному підвішуванні причіпних вагонів були застосовані пружинні ресори замість листових. Ці електропоїзди дозволили зменшити час руху на низці дільниць Московського і Ленінградського залізничних вузлів, але через конструкції виходів, які були розраховані лише на високі платформи, не могли експлуатуватися на залізницях з менш інтенсивними пасажирськими перевезеннями, оскільки на останніх застосовувалися низькі платформи.
Проектування й будівництво електропоїздів серії ЕР2

На багатьох вантажонапружених лініях малися низькі пасажирські платформи, і для підвищення технічних швидкостей на цих ділянках була потрібна заміна морально застарілих електропоїздів з трехвагонних секцій на більш досконалі і швидкохідні. Тоді на Ризькому вагонобудівному заводі (РВЗ) був створений проект модернізації електропоїзда ЕР1. Згідно з проектом вагони нового електропоїзда (йому було присвоєно проектне позначення серії ЕР2) обладналися комбінованими виходами, тобто дозволяють здійснювати вихід як на високі, так і на низькі платформи. Для виключення ослаблення конструкції, спричиненого зміною конструкції рами, у вагонів посилювалися бічні стінки, кінцеві частини рам, лобові частини (на головних вагонах), а також дверні отвори. Для уніфікації з електропоїздами змінного струму ЕР9 (їх виробництво велося на РВЗ паралельно з ЕР2), було змінено гальмівне обладнання моторних вагонів: замість одного гальмового циліндра встановлювалося 4 (по 2 на візок). Крім модернізації механічної частини, було застосовано і більш досконале електрообладнання. Так, замість кислотних акумуляторних батарей стали встановлюватися більш безпечні лужні, а у динамоторів була змінена конструкція котушок. Варто відзначити, що лужні батареї вже встановлювалися на електропоїздах серії ЕР1 № 126-128 (були побудовані в 1960 році), а динамотори зміненої конструкції на ЕР1 № 183 і 225–232, тобто вже були випробувані в експлуатації. Номер креслення головного виду нового електропоїзда був 62-61, через це новий електропоїзд отримав заводське позначення 62-61. Аналогічно його моторний вагон отримав заводське позначення 62-62, головного — 62-63 і проміжний причіпний — 62-64.

У 1962 році Ризький і Калінінський (КВЗ) вагонобудівні заводи випустили останні електропоїзда серії ЕР1 (№ 218-259) і в тому ж році випустили відразу 48 електропоїздів серії ЕР2 (№ 300-347). Як і при виробництві ЕР1, Ризький вагонобудівний завод виготовляв кузова і візка для моторних вагонів, Калінінський вагонобудівний завод — для причіпних і головних, Ризький електромашинобудівний завод (РЕЗ) — електрообладнання та тягові електродвигуни, а остаточні монтаж електрообладнання та збирання електропоїздів вироблялися на Ризькому вагонобудівному заводі . У 1968 році КВЗ перестав випускати кузова вагонів, а випускав тільки візка під причіпні вагони.
Для можливості формування з 10-вагонних електропоїздів складів з меншим числом вагонів, КВЗ в 1964–1970 рр. випускав окремі головні вагони, номерний ряд яких починався з № 801. У 1981 році РВЗ відновив випуск окремих головних вагонів, номерний ряд яких починався з № 8001. Крім цього, в 1967–1968 рр. РВЗ випустив 52 окремих моторних вагона, які отримали номери в від 701 до 752. Для можливості збільшення кількості вагонів у раніше випущених поїздах серії ЕР2 РВЗ почав виготовляти окремі проміжні двухвагонний секції, які отримували номери від 2000 і вище, а з 1973 року і головні окремі секції (№ 3000 і вище). Також є дані про будівництво в 1980 році 4 окремих проміжних причіпних вагонах, які отримали номери 9001-9004.

Номер кожного з вагонів, що входять до складу електропоїзда, складається з номера електропоїзда і двох цифр, які безпосередньо ставилися до даного вагону. Моторні вагони позначалися парними цифрами (02, 04, 06 і так далі), головні — 01 і 09, причіпні — 03, 05, 07, 11. При випуску других головних вагонів для 8-вагонних електропоїздів, Калінінський вагонобудівний завод присвоював їм номер 07. Надалі, коли головні вагони почав випускати Ризький вагонобудівний завод, другі головні вагони, незалежно від кількості вагонів у складі (4, 6, чи 12), мали останні дві цифри 09, при цьому зчеплені з ними моторні вагони мали останні дві цифри 10. Кілька оригінально нумерувалися окремі головні вагони, у яких нумерація спочатку велася як би попарно: пара вагонів отримувала номери у яких перші три цифри були загальні (№ 801, 802 і так далі), але до номера одного з вагонів додавалися цифри 01, а іншого — 07. З № 811 кожен з вагонів отримував вже свій власний номер, тому необхідність в останніх двох цифрах відпала, і на вагонах з № 813 їх взагалі перестали вказувати. Номери окремих моторних вагонів закінчувалися на 00 (наприклад, 70500).
У вересні 1984 року Ризький вагонобудівний завод випустив останній електропоїзд ЕР2 № 1348. Всього було побудовано 850 поїздів, з них 629 10-вагонних, 134 12-вагонних, 75 8-вагонних, 7 6-вагонних і 5 4-вагонних. Також було випущено 58 окремих головних і 173 окремі проміжні електросекції, 133 окремих головних, 52 окремих моторних і 4 окремих причіпних електровагони. Таким чином, всього було побудовано 4511 електросекцій і 189 окремих електровагона. Замість ЕР2 завод перейшов на випуск електропоїздів серії ЕР2Р, а пізніше — ЕР2Т, обладнаних рекуперативно-реостатним електричним гальмуванням.
| Відомості про номери електропоїздів серії ЕР2, їх складності, а також про побудову окремих вагонів і секцій. | |||||||
|---|---|---|---|---|---|---|---|
| Рік випуску | Кількість побудованих електровагонів, шт | Номера випущених електропоїздів | Кількість вагонів в електропоїздах | Номери окремих електровагонів | Номери окремих секцій | ||
| Головних прицепних | Проміжних моторних | Головних | Середніх | ||||
| 1962 | 300—347 | ||||||
| 1963 | 348—427 | ||||||
| 1964 | 428—501 | 80101; 80107; 80201; 80207 | |||||
| 1965 | 502—571 | 80301; 80307; 80401; 80407; 80501; 80507 | |||||
| 1966 | 572—634 | 80601; 80607; 80701; 80707; 80801; 80807; 80901; 80907; 81001; 81007; 81101 | |||||
| 1967 | 635 | 81201; 813–844 | 701—732 | ||||
| 636—658 | |||||||
| 1968 | 845—864 | 733—752 | |||||
| 1969 | 659—674 | 865—872 | |||||
| 1970 | 675—700; 900–902 | 873—884 | |||||
| 903—910; 913; 914 | |||||||
| 911; 912; 915 | |||||||
| 916—918 | |||||||
| 1971 | 919—950; 952 | (67907 + 67908); (68007 + 68008); (69507 + 69508) | |||||
| 951 | |||||||
| 1972 | 953—963; 966–971; 973–975; 977–981 | 2000—2028 | |||||
| 964; 965 | |||||||
| 972; 976 | |||||||
| 1973 | 982—987; 992–1014 | 3000—3005 | 2029—2050 | ||||
| 988—991 | |||||||
| 1974 | 1015—1037; 1039–1041; 1043–1045 | 3006—3009 | 2051—2067 | ||||
| 1038; 1042 | |||||||
| 1975 | 1046—1079 | 3010—3015 | 2068—2078 | ||||
| 1976 | 1080—1111 | 3016—3021 | 2079 | ||||
| 1977 | 1112—1128; 1131; 1140–1145 | 3022—3029 | 2080—2085 | ||||
| 1129; 1130; 1132–1139 | |||||||
| 1978 | 1149—1155; 1159–1163; 1166; 1167; 1170; 1171; 1174–1179 | 3030 | 2086—2100 | ||||
| 1146—1148; 1156–1158; 1164; 1165; 1168; 1169; 1172; 1173 | |||||||
| 1979 | 1182; 1183; 1186; 1187; 1190; 1191 | 3032 | 2101—2108 | ||||
| 1180; 1181; 1184; 1185; 1188; 1189; 1192–1210 | |||||||
| 1980 | 1244; 1245 | 2109—2150 | |||||
| 1211—1243 | |||||||
| 1981 | 1250—1253; 1270–1272 | 8001—8009 | 3031; 3033; 3034 | 2151—2164 | |||
| 1246—1249; 1254–1269 | |||||||
| 1982 | 1278—1280; 1283; 1284; 1287–1294; 1296–1300 | 8010—8038 | 2165—2167 | ||||
| 1273—1277; 1281; 1282; 1285; 1286; 1295 | |||||||
| 1983 | 1302; 1303; 1305–1307; 1309–1311; 1314; 1315; 1317–1319; 1325 | 8039; 8040 | 3035—3041 | 2168; 2169 | |||
| 1301; 1304; 1308; 1312; 1313; 1316; 1320; 1322–1324 | |||||||
| 1321 | |||||||
| 1984 | 1331; 1335; 1340–1342; 1346–1348 | 3042—3057 | |||||
| 1326—1330; 1332–1334; 1336–1339; 1343; 1344 | |||||||
| 1345 | |||||||
Конструкція
По конструкції ЕР2 в основному повторює ЕР1. Відмінність пізніх ЕР1 від ранніх ЕР2 в основному в конструкції виходів, які у ЕР1 дозволяють здійснювати вихід лише на високі платформи, а у ЕР2 — як на високі, так і на низькі (хоча з початку 1970-х на багатьох електропоїздах ЕР1 конструкція виходів була зроблена як у ЕР2). Також, як уже було сказано вище, ЕР2 відрізняється деяким поліпшеним обладнанням (дінамотори, акумуляторні батареї). У свою чергу на ЕР2 в гальмівному обладнанні відсутні авторегулятори (регулюють виходи штоків гальмових циліндрів), які встановлювалися на ЕР1.
Загальні відомості
Електропоїзд ЕР2 формується з двохвагонних електросекцій, кожна з яких складається з моторного та причіпного (головний або проміжний) вагонів. Кожна з електросекцій не може працювати окремо від інших (через відсутність кабіни машиніста з одного або обох кінців), але, оскільки за ними ведеться облік парку моторвагонних поїздів, вони отримали позначення облікових. Якщо до складу електросекції входить головний вагон, то вона називається головний секцією, якщо ні, то проміжною секцією. Мінімальне число вагонів в експлуатованих електропоїздах одно 4 (2 головні секції), максимальне — 12 (2 головні і 4 проміжні секції). За основну поїзну одиницю електропоїздів ЕР2 прийнятий 10-вагонний електропоїзд, що складається з 2 головних, 5 моторних і 3 проміжних вагонів. Експлуатація поїздів з числом вагонів понад 12 не рекомендується, через підвищене навантаження на знаходяться в головних вагонах генератори струму управління. Електровагони з'єднуються один з одним за допомогою автозчеплення СА-3, яка допускає взаємне вертикальне переміщення вагонів по висоті над головками рейок до 100 мм.
Для збільшення площі пасажирських салонів, все основне електрообладнання розташоване на даху (наприклад, струмоприймач), або під вагоном (наприклад, пускові реостати, компресор). Підвагонна апаратура (в основному перемикачі та контактори) розміщена в спеціальних ящиках, які закриваються знімними кришками. По периметру кришок застосовано ущільнення, а самі кришки замикаються спеціальними пружинними клямками, що дозволяє захистити обладнання, що знаходиться в ящиках, від пилу і снігу. Також частина допоміжної електроапаратури (у тому числі і високовольтної, наприклад, лічильник електроенергії) розташована в спеціальних шафах, розміщених у тамбурах вагонів. Обладнання, призначене для управління електропоїздом, зосереджено в кабінах машиніста, розташованих в головних вагонах (див. нижче). У процесі випуску електропоїздів заводи вносили в їх конструкцію ряд змін (наприклад, з № 1028 була змінена форма кабіни машиніста, див. нижче), що нерідко призводило до зміни розташування частини обладнання. Крім цього деяке обладнання встановлюється при модернізації (наприклад, система автоведення).
Основні параметри для 10-вагонного електропоїзда ЕР2:
- довжина по осях автозчепів — 201 810 мм;
- маса тари — 470–484 т;
- число сидячих місць — до 1050 (див. нижче);
- годинна потужність на валах ТЕД — 4000 кВт (для порівняння: 2ТЕ10 та 2ТЕ116 — 3600 кВт, ВЛ8 — 4200 кВт);
- дотична сила тяги на ободах рушійних коліс — до 26 350 кгс;
- конструкційна швидкість — 160-180 км/год (по тяговим електродвигунам);
- прискорення при пуску — 0,6-0,7 м/с?.
Внутрішнє планування
Велика площа внутрішнього простору вагонів відведена під пасажирський салон. Основну площу салону займають дивани (сидіння), над якими розміщуються полиці для багажу і вішалки для одягу. Дивани, як правило, 6-місні (по 3 місця з кожної сторони), розташовані в 2 ряди уздовж салону. Кількість сидячих місць у вагонах в процесі випуску часто змінювалося, також частину диванів знімали при заводських ремонтах (для збільшення загальної пасажиромісткості вагона за рахунок збільшення стоячих місць). У проміжних вагонах кількість сидячих місць становить від 107 до 110, в головних — від 77 до 88. У 10-вагонному складі загальне число сидячих місць може становити до 1050, а загальна пасажиромісткість (розрахункова) — близько 1,6 тис. чоловік. Розсувними двостулковими дверима салон відділений від тамбурів, розташованих по кінцях вагонів. Для входу пасажирів з платформи в вагон (або навпаки), по кінцях вагонів розташовані двостулкові двері з пневматичним приводом. Нижче на фото приведені варіанти оформлення салонів.
Для підтримки мікроклімату в пасажирських салонах електропоїзд обладнаний системами освітлення, опалення та вентиляції. Освітлення здійснюється за рахунок світильників з лампами розжарювання (при модернізації поїздів часто встановлюють люмінесцентні або світлодіодні), розміщених в спеціальних плафонах на стелі (20 в салонах проміжних вагонів, 16 — в головних і по 2 в тамбурах). Лампи освітлення отримують живлення від генератора управління (50 В) і тому при несправності схеми перетворювача (поломка струмоприймача, перегоряння головного запобіжника і т. д.) освітлення відключається. Проте на цей випадок передбачено чергове освітлення — малопотужні лампи розжарювання, що установлені у деяких плафонах поруч з лампами основного освітлення і отримують живлення від акумуляторної батареї.
Вентиляція салону може бути як природна (за допомогою відкривання кватирок), так і примусова, що здійснюється за допомогою двох здвоєних відцентрових вентиляторів. Ці вентилятори встановлені над тамбурами і нагнітають повітря в повітряний канал, що проходить по центру стелі, звідки вже через невеликі отвори повітря надходить в салон. Забір повітря в літній час здійснюється ззовні, через спеціальні отвори, після чого він пропускається через сіткові фільтри і лише потім надходить у салон. У зимовий час забір повітря здійснюється частково ззовні, частково з самого салону. Для опалення салону призначені електричні печі, які встановлені під диванами (20 печей в проміжних вагонах, 14 — у головних). Потужність кожної електропечі становить 1 кВт, а робоча напруга — 750 В, тому вони поміщені в спеціально заземлені кожухи. Печі з'єднують по 5 послідовно (2 з них при цьому об'єднані під загальним кожухом) і підключають до напруги 3000 В. В гальмової важільної передачі моторних вагонів ЕР2 на відміну ЕР1 замість авторегуляторів ум. № 574Б застосовувався пневматичний авторегулятор РВЗ.
Кузов
Як і на ЕР1, кузова електровагонів електропоїзда ЕР2 виконані суцільнометалевими несучими конструкціями (різні сили, які діють на кузов, сприймають всі його елементи — рама, дах, бічні стінки). Каркас виконаний із застосуванням гнутих профілів і являє собою систему замкнутих кілець, обтягнутих сталевою гофрованою обшивкою товщиною 1,5-2,5 мм. Для розміщення автозчепок та їх поглинаючих апаратів, по кінцях кузова розміщені укорочені хребтові балки. Завдяки застосуванню алюмінію як матеріалу для автоматичних розсувних дверей і каналів для проводів, маса вагонів ЕР2 вийшла ненабагато важча, у порівнянні з вагонами ЕР1 (наприклад, проміжний причіпний вагон електропоїзда ЕР1 важив 35,4 т, ЕР2 — 38,3 т). Для входу та виходу пасажирів по кінцях вагонів розташовані двостулкові двері з автоматичним приводом. На торцевих стінках (крім лобової частини головного вагона) розташовані перехідні площадки, які служать для переходу з вагона у вагон. Також перехідні площадки виконують функцію поглинаючих апаратів, знижуючи тим самим поздовжні коливання, що виникають при русі поїзда.
Візки

1 — букса; 2 — фрикційний гаситель коливань; 3 — надресорний брус; 4 — тяговий повідець; 5 — гідравлічний гаситель коливань; 6 — запобіжні троси; 7 — гальмовий циліндр; 8 — гальмова колодка.
Вагон електропоїзда спирається на дві двовісні візки через їх надресорні бруси. Кожна з візків має подвійне ресорне підвішування. Візки, підкочується під моторні та причіпні вагони, мають ряд конструкційних відмінностей.
Візок моторного вагона щелепний, що виключає поздовжні і поперечні переміщення колісних пар щодо її рами. Поздовжня балка рами візка в середній частині має посилення у вигляді накладок. Це пов'язано з тим, що в цьому місці на поздовжні балки через надресорний брус і подвійні підвіски передається вага кузова вагона. Поперечна балка має складну форму, обумовлену тим, що до неї кріпиться тяговий електродвигун (тягові електродвигуни мають опорно-рамне підвішування, тобто повністю кріпляться на рамі візка). Рама візка спирається на букси колісних пар через так зване буксового рессорное підвішування, виконане з кручених пружин. У свою чергу, на раму візка через центральне рессорное підвішування і подвійні підвіски спирається надресорний брус, на який вже безпосередньо передається вага вагона. У місцях кріплення маятникових підвісок рама вагона має посилення у вигляді накладок. У ресорному підвішуванні перших електропоїздів були застосовані еліптичні листові ресори Галахова, але на ЕР2-501, 502, 503 і з № 514 (1965 р.) їх замінили виті пружини, що збільшило загальний прогин ресорної системи візків з 95 до 120 мм. Для гасіння коливань, що виникають при русі поїзда по нерівностях шляху, в кожному щаблі ресорного підвішування встановлені гасителі коливань: у буксових щаблях — фрикційні (2, див. фото), в центральних — гідравлічні (5) (при застосуванні листових ресор гасителі коливань в центральній щаблі підвішування не встановлювалися). Кузов вагона спирається на ковзуни — накладки на бічних литих опорах надресорних брусів. Ковзуни виконані з шаруватого пластику і призначені для зменшення бічної хитавиці вагона і виляння візків, підвищуючи тим самим плавність ходу. Для передачі від візка на вагон тягових і гальмівних зусиль, в центрі надресорних брусів встановлюється шворінь — вертикальний металевий стрижень, який служить для з'єднання кузова з візком, також через нього передається частина ваги кузова вагона.
Візки причіпних вагонів по конструкції аналогічні візків звичайних пасажирських вагонів, але мають укорочену раму. Вони безщелепні (поздовжні переміщення колісних пар щодо рами обмежуються самими пружинами), ресорне підвішування на них більш м'яке (більший загальний прогин), шворінь складається з трьох частин, а фрикційні гасителі коливань буксового підвішування поміщені усередині пружин (а не зовні, як на моторних вагонах). Також на першому візку головного вагона є кронштейни для установки приймальних котушок автоматичної локомотивної сигналізації. На ранніх ЕР2, як і на ЕР1, під причіпні вагони підкочувались візки типу КВЗ-5/Е (виробництва Калінінського вагонобудівного заводу), на ЕР2-375 і з № 544 — КВЗ-ЦНІІ/Е. Візки типу КВЗ-ЦНІІ/Е мають наступні відмінності від візків типу КВЗ-5/Е: ресорне підвішування більш м'яке, надресорний брус (3) відносно рами (1) фіксований двома повідцями з гумометалевими елементами (2), вага кузова вагона передається на надресорних брус тільки через бічні ковзуна (7) (на КВЗ-5/Е його вага передавався також і через центральну опору).
Тягова передача
Моторні осі електропоїзда ЕР2 мають індивідуальний привід (кожну моторну вісь наводить свій тяговий електродвигун). Обертаючий момент від тягового електродвигуна на колісну пару передається через тяговий редуктор, що являє собою прямозубу зубчасту передачу з передавальним числом 3,17 (73:23), укладену в сталевий корпус. Велике зубчасте колесо (модуль передачі дорівнює 10) закріплюється безпосередньо на осі колісної пари, а мале — на валу, який обертається в двох підшипниках кочення (на ранніх електропоїздах ЕР2 вони були кульковими, з № 496 — роликовими). Корпус редуктора розрахований на опорно-осьове підвішування, тобто з одного боку він спирається на вісь колісної пари, а з іншого — через спеціальну підвіску кріпиться до рами візка. На вісь колісної пари він спирається через роликовий підшипник, який має ущільнення для запобігання витіканню мастила. Підвіска тягового редуктора на раму візка спочатку складалася з серпоподібної сережки з двома гумометалевими амортизаторами, але з травня 1969 року з ЕР2-659 Ризький вагонобудівний завод став застосовувати вертикально встановлений стрижень з чотирма такими амортизаторами (як на ЕР22). Оскільки при русі електропоїзда через нерівності шляху відносне положення вала двигуна і вала малої шестерні редуктора постійно змінюється, то між ними встановлено спеціальну муфту. На ранніх електропоїздах застосовувалися кулачкові муфти, надалі ж стали встановлювати пружні, виконані у вигляді гумо-кордових оболонок. Спочатку такі муфти були застосовані в 1964 році як експеримент на ЕР2-486. Наприкінці 1965 року було випущено ще 5 складів (№ 520-524) з такими муфтами, а з № 601 (1966 рік) ці муфти почали застосовувати на всіх серійних електропоїздах ЕР2.
Колісні пари
Колісні пари моторних вагонів виконані бандажами. Діаметр поверхні катання нового бандажа становить 1050 мм, а товщина — 75 мм. Бандаж запресовується на колісний центр, який виконаний спицями. У свою чергу, два колісних центра напресовують на колісну вісь, причому один з колісних центрів має подовжену маточину, оскільки на неї болтами кріпиться велике зубчате колесо тягового редуктора (див. вище). На відміну від колісних пар моторних вагонів, колісні пари причіпних вагонів мають суцільно-катані колеса (бандаж і колісний центр об'єднані в одну деталь) з діаметром поверхні катання 950 мм, ступичні частини більш короткі, а колісні осі мають менший розтин.
Електрообладнання
Електрична схема ЕР2 влаштована на основі схеми пізніх ЕР1. На кожному моторному вагоні встановлено по 4 тягових електродвигуна (ТЕД), з'єднаних попарно послідовно. Регулювання напруги на затискачах електродвигунів здійснюється за допомогою пускових реостатів, а також способами включення двигунів і зміною величини їх магнітного поля. Для забезпечення захисту двигунів від перенапруг і кидків струму на електропоїзді встановлено ряд апаратів захисту: швидкодіючий вимикач, реле перевантаження, диференційне реле і так далі. Також на ранніх електропоїздах серії в колі тягових електродвигунів був встановлений плавкий запобіжник, але з № 539, у зв'язку з підвищенням надійності апаратів захисту, цей запобіжник перестали встановлювати.
Опис роботи силової схеми

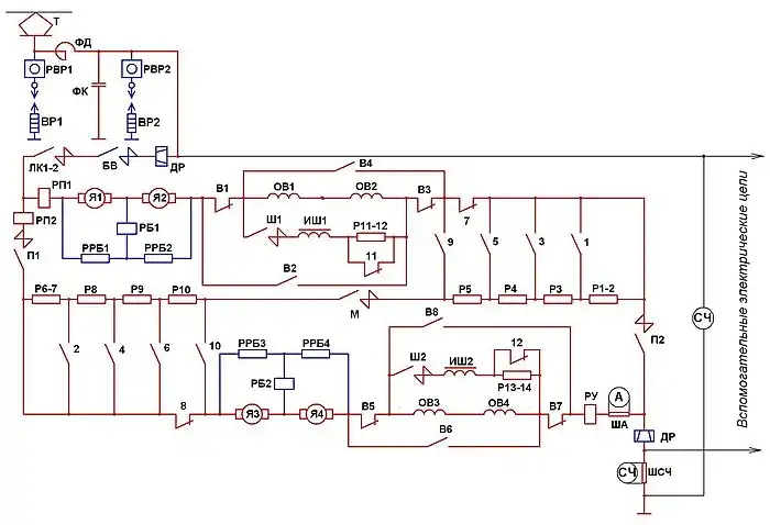
Т — струмоприймач; ФД, ФК — дроссель и конденсатор фільтра от радіоперешкод; ВР1, ВР2 — вілітові розрядники; РВР1, РВР2 — реєстратори спрацювання вілітових розрядників; ДР — диференційне реле; БВ — швидкодіючий вимикач; ЛК1—2 — лінійні контактори; РП1, РП2 — реле перевантаження ТЕД (ТЕД); Я1—Я4 — якорі ТЕД; ОВ1—ОВ4 — обмотки збудження ТЕД; 1—12 — контактори реостатного контролера; В1—В8 — контактори реверсори; Ш1, Ш2 — контактори ослаблення поля ТЕД; ИШ1, ИШ2 — індуктивні шунти; Р1—Р10 — пускові реостати; Р11—Р14 — реостати ослаблення магнітного поля ТЕД; РРБ1—РРБ4 — резистори реле буксування; М — мостовий контактор; П1, П2 — контактори паралельного з'єднання ТЕД; РБ1, РБ2 — реле буксування; РУ — реле прискорення; А — амперметр; СЧ — лічильник електроенергії; ША, ШСЧ — вимірювальні шунти амперметра і електролічильника; РН — реле напруги


Електропоїзд має 18 пускових позицій, з яких тільки 4 ходових (на них допускається тривалий рух електропоїзда). Розгін здійснюється, в основному, за допомогою реостатів, які спочатку вводяться в коло ТЕД, після чого, в міру розгону електропоїзда, поступово виводяться з кола за допомогою закорочування спеціальними контакторами. Ці контактори (на схемі вони позначені № 1-12) об'єднані в один груповий перемикач, який називають силовим контролером. Машиніст керує електропоїздом за допомогою контролера машиніста. Система управління непряма, тобто машиніст лише встановлює рукоятку контролера машиніста в певне положення, а система управління автоматично доводить силовий контролер до відповідної позиції. При необхідності руху на малих швидкостях (наприклад, при маневрах), машиніст встановлює рукоятку контролера в перше положення — «М» (маневрове). При цьому в схемі замикаються наступні контактори: лінійні (Л1-2), мостовий (М), 7 і 8 (див. табл.). Збирається схема, при якій 4 тягових електродвигуна кожного моторного вагона з'єднуються послідовно, а в коло введені всі пускові реостати (Rзаг = 17,66 Ом). При перекладі ручки контролера машиніста в наступне положення, на силовому контролері здійснюється поступовий перехід з позиції на позицію, в результаті чого пускові реостати поступово закорочуються. Варто відзначити, що на відміну від електровозів, де набір пускових позицій здійснюється під контролем машиніста, на електропоїзді перехід з однієї проміжної позиції на іншу здійснюється автоматично під дією так званого реле прискорення, яке регулює величину прискорення електропоїзди. Також схема управління передбачає можливість і ручного перекладу силового контролера з позицію на позицію. На 9-й позиції силового контролера в колі залишається тільки 4 послідовно з'єднаних електродвигуна, збудження кожного з яких (?) становить 100%. Ця ж позиція відповідає 1-й ходової позиції на контролері машиніста. При подальшому наборі позицій відбувається ослаблення збудження двигунів, величина якого на 10-й позиції становить вже 67%, а на 11-й — 50%. 11-я позиція силового контролера відповідає 2-й ходової позиції на контролері машиніста.
Для подальшого збільшення швидкості двигуни переводяться на паралельне з'єднання (2 паралельних кола по 2 послідовно з'єднаних двигуна в кожному). Для цього на 12-й позиції силового контролера замикаються паралельні контактори (П1-П2), після чого відключається мостовий контактор. Після цього силовий контролер переходить на 13-ту позицію, при цьому майже одночасно включаються контактори 1-2 силового контролера і відключаються контактори ослаблення поля (Ш1-2). Збирається схема, що складається з 2 паралельних кіл, в кожному з яких по 2 послідовно з'єднаних ТЕД з групою пускових резисторів (опір по 4,97 Ом). При подальшому наборі позицій, пускові резистори попарно закорочуються і на 16-й позиції виявляються повністю виведені. Ця позиція відповідає третій ходовій позиції на контролері машиніста. При переході на 17-ту позицію відбувається ослаблення магнітного поля до 67, а на 18-ту — до 50%. 18-та позиція силового контролера відповідає 4-й ходової позиції на контролері машиніста. Ця позиція є максимальною і на ній може бути досягнута найвища швидкість. Для того, щоб відключити тягу, машиніст переводить ручку контролера в положення «0». При цьому розмикаються лінійні контактори, тим самим відключаючи від контактної мережі тягові електродвигуни; силові контролери при цьому переводяться в 1-шу позицію. Таким чином повторний пуск двигунів здійснюється при послідовному з'єднанні з повністю введеними пусковими резисторами.
Тягові електродвигуни

Тягові електродвигуни електропоїздів ЕР2, як уже було сказано вище, мають опорно-рамне підвішування, що дозволяє їх захистити від ударів при проходженні по нерівностях шляху. На перших ЕР2 застосовувалися такі самі тягові електродвигуни, як і на ЕР1 — ДК-106Б (ДК — завод «Динамо» ім. Кірова, 106 — серія, Б — версія виконання). Це електродвигун постійного струму з послідовним збудженням (обмотка якоря і обмотка збудження включаються послідовно) з 4 головними і 4 додатковими полюсами (4-полюсний), обмотка якоря хвильова. Робоча напруга двигуна становить 1500 В, ізоляція обмоток розрахована на 3000 В. На відміну від електродвигунів електровозів, для цього електродвигуна номінальним режимом є робота при ослабленому магнітному полі, а повне збудження застосовується лише при розгоні. Охолодження тягового електродвигуна здійснюється за рахунок самовентиляції (вентилятор закріплений на валу електродвигуна). Забір повітря при цьому здійснюється через вентиляційні отвори, які розташовані над автодверима.
На початку 1960-х в методиках розрахунків електродвигунів відбулися зміни, які дозволили спростити проектування тягових електродвигунів. У зв'язку з цим, на Ризькому електромашинобудівному заводі був створений новий тип тягового електродвигуна — УРТ-110А (уніфікований, ризький, тяговий), який мав характеристики близькі до характеристик ДК-106. Тягові електродвигуни УРТ-110А стали встановлювати з березня 1964 року на ЕР2 з № 446. У 1970 році завод перейшов на випуск тягових електродвигунів УРТ-110Б, які відрізнялися від УРТ-110А конструкцією колектора. Електродвигуни нового типу стали встановлювати з січня 1971 року на ЕР2 з № 919. Основні характеристики електродвигунів ДК-106 і УРТ-110 приведені в таблиці (у чисельнику вказані значення при 100% збудження, в знаменнику — при 50%).
| Назва двигуна | Потужність, кВт | Струм, А | Частота обертів якорі, об/хв | Максимальна частота обертів, об/хв | Маса, кг | |||
|---|---|---|---|---|---|---|---|---|
| Годинний режим | Тривалий режим | Годинний режим | Тривалий режим | Годинний режим | Тривалий режим | |||
| ДК-106 | 187/200 | 145/160 | 136/146 | 105/115 | 830/1140 | 945/1320 | 2080 | 2200 |
| УРТ-110 | 178/200 | 137/158 | 132/146 | 100/115 | 850/1145 | 952/1315 | 2080 | 2150 |
Високовольтні апарати
Для передачі електричної енергії від контактного проводу до обладнання електропоїзда, на дахах моторних вагонів встановлені струмоприймачі пантографного типу. Струмоприймач має пневматичний привід, тому при тиску повітря в напірній магістралі нижче певного рівня, він відривається від контактного проводу та під дією спеціальних пружин опускається. На даху кожного моторного вагона встановлено по одному струмоприймачі, оскільки в разі його пошкодження, що залишилися моторні вагони в змозі довести склад до депо. З цієї ж причини в силовому колі моторних вагонів не передбачені вимикачі груп несправних тягових електродвигунів, і при пошкодженні одного з електродвигунів відключається цілком моторний вагон (відомі випадки, коли на лінію виходили склади з одним несправним моторним вагоном).
Апарати захисту
Захист тягових електродвигунів від струмів короткого замикання забезпечується за допомогою швидкодіючого вимикача (БВ), який при величині струму двигунів понад 575 ± 25 А (граничний відключений струм 20000 А), швидко розмикає (за 0,002 — 0,005 с) силове коло. Для запобігання випадків, коли в колі тягових електродвигунів трапляється пробой на землю, але струм при цьому менше величини струму спрацьовування БВ, захист забезпечується за допомогою диференціального реле (ДР), яке порівнює струми на початку і в кінці силового кола і вже при невеликій різниці струмів (від 40 А і вище) відключає БВ. Також для захисту тягових електродвигунів в їх коло введені реле буксування (РБ), яке спрацьовує, якщо кутова швидкість одного з тягових електродвигунів сильно відрізняється від решти (буксування або заклинювання одного з колісних пар моторного вагона, зрив муфти між ТЕД і редуктором) і реле перевантаження (РП), яке спрацьовує при перевищенні струму в колі тягового електродвигуна понад 265 А. У разі спрацьовування одного з цих двох реле, автоматично знижується інтенсивність розгону електропоїзда. У свою чергу на пульті машиніста розміщені світлові індикатори, що сигналізують про спрацювання цих реле (за винятком диференціального реле, про спрацювання якого можна визначити по деяких особливостей спрацьовування БВ), а про спрацювання реле буксування додатково попереджає і електричний дзвінок.
Для захисту локомотивної бригади і працівників депо від ураження електричним струмом, на всіх шафах і ящиках з високовольтним устаткуванням встановлені спеціальні електричні блокування. Завдяки їм якщо при піднятому струмоприймачі відкрити один з цих шаф або ящиків, струмоприймач автоматично опускається, тим самим відключаючи вагон від контактної мережі. З ЕР2-544 було введено реле блокування сходів (рбл), яке при піднятому струмоприймачі блокує висувні драбини в прибраному стані, тим самим запобігаючи підйом на дах. Для безпеки пасажирів всі автодвері обладнані спеціальними датчиками, завдяки яким машиніст може визначити чи всі автодвері закриті.
З решти апаратів захисту можна згадати також реле напруги (РН, спрацьовує при падінні напруги в високовольтному колі електропоїзда нижче 2400 В, про що попереджає машиніста), реле перевантаження динамотора і компресора (РПДіК), реле перевантаження опалення (РПО) і автоматичний вимикач управління (АВУ). Останній призначений для того, щоб при величині тиску повітря в гальмовій магістралі нижче певного рівня, відключилась схема управління тяговими електродвигунами, тобто завдяки АВУ електропоїзд не зможе поїхати з незарядженими гальмами.
Допоміжні машини

Під причіпними і головними вагонами електропоїзда встановлені перетворювачі ДК-604В. Цей перетворювач поєднує в собі відразу дві машини: динамотор і посаджений з ним на одну вісь генератор струму управління. Динамотор являє собою двоколекторний дільник напруги, тобто при напрузі в контактній мережі 3000 В (живлення на причіпний вагон надходить від моторного), динамотор дозволяє отримати 1500 В, яке необхідно для живлення двигуна компресора (див. нижче). Генератор є джерелом живлення кіл управління, його номінальна напруга становить 50 В. Частота обертання вала перетворювача становить 1000 об/хв, при цьому потужність дінамотора становить 12 кВт (струм 5,3 А), а генератора — 10 кВт (струм 200 А). Загальна маса перетворювача становить 1200 кг. При непрацюючому генераторі схеми управління отримують живлення від лужної акумуляторної батареї, яка знаходиться на цьому ж вагоні. Також на кожному причіпному вагоні встановлений мотор-компресор, приводом якого є двигун ДК-405В. Це електродвигун постійного струму потужністю 5 кВт Його робочий струм дорівнює 4,65 А, а напруга — 1500 В.
Приводом вентиляторів салонів є електродвигуни типу П-41, робоча напруга яких становить 50 В. Номінальна частота обертання цих електродвигунів становить близько 1200 об/хв, а маса 78 кг. На електропоїздах з зміненою формою кабіни (з № 1028) такий же двигун служить приводом вентилятора опалення кабіни.
Пневматичне обладнання
Стисле повітря використовується на електропоїздах ЕР2 в багатьох системах і механізмах. Перш за все він використовується в гальмівному обладнанні, приводячи в дію гальмові циліндри і тим самим гальмуючи електропоїзд. Крім цього повітря відкриває і закриває автоматичні розсувні двері, приводить в дію різні електричні контактори та апарати (наприклад, пантограф і силовий перемикач), а також звукові сигнали (Тифон і свисток). Стисле повітря утворюється в мотор-компресорах, які встановлені по одному на причіпних (в тому числі і головних) вагонах під кузовом. Далі стиснене повітря надходить у напірну магістраль, яка тягнеться вздовж усього складу. Для підтримки тиску повітря на потрібному рівні, в кожному головному вагоні встановлені регулятори тиску (АК-11Б), які автоматично включають і виключають компресори. Тиск повітря в напірній магістралі ЕР2 становить від 6,5 до 8,0-8,2 кгс/см?. Крім цього, на моторних вагонах встановлені допоміжні компресори, які призначені для того, щоб була можливість підняти струмоприймачі при повністю розрядженій напірній магістралі. На ранніх електропоїздах допоміжні компресора мали ручний привід, але з часом привід був змінений на механічний — невеликий електродвигун, який одержує живлення від акумуляторної батареї.
На те, що повітря приводить в дію силові контактори (лінійні, шунтові) і перемикачі (силовий контролер, реверсора), є кілька причин. По-перше, стиснене повітря може забезпечити високе стиснення рухомих частин контакторів, що досить важливо при високих струмах (хоча апарати захисту, як наприклад БВ, мають електромагнітний привід, який може забезпечити їх швидкодію). По-друге, при цьому знижується навантаження на генератори струму управління (особливо важливо в темний час доби, коли вмикається освітлення). Нарешті, по-третє, виключається ймовірність того, що поїзд поїде за відсутності повітря в напірній магістралі, тобто з вимкненими гальмами і некерованими автодверима.
Гальмівне обладнання
Електропоїзда ЕР2 обладнані ЕПГ з двостороннім натисканням гальмових колодок на колеса. На причіпних вагонах встановлений один гальмовий циліндр діаметром 14", який через важільну передачу приводить в дію всі 16 гальмових колодок (по 2 на колесо). На моторних ж вагонах встановлено вже 4 гальмових циліндри (діаметр 10"), які розміщені на візках (по 2). Як уже згадувалося раніше, така схема розташування гальмівного обладнання застосована для уніфікації з електропоїздами змінного струму серії ЕР9. Також така схема дозволила спростити важільну гальмівну передачу. Живлення гальм здійснюється з гальмової магістралі, яка в свою чергу живиться з напірної через повітророзподільники (по одному на причіпних і по 2 на моторних вагонах) і кран машиніста (встановлений в кабіні). Як і напірна, гальмова магістраль проходить через весь состав, робочий тиск повітря в ній становить 4,5-5,5 кгс/см?. Для підвищення безпеки пасажирів електропоїзд обладнаний стоп-кранами, які встановлені у пасажирських салонах, тамбурах і навіть в кабінах машиніста.
- У 1964 році змінилися електричні схеми вагонів. Були замінені швидкодіючий вимикач (БВП-5С на БВП-105А), електропневматичні контактори (ПК-350А-1 на ПК-350В), пускові резистори (КФ33У-4 на КФ-115А-1), індуктивні шунти (Іш-2Д-5 на Іш-104А-1) і реле прискорення (Р-40В-1 на Р-40В-1).
- На ЕР2-486 як дослід між валами ТЕД і валами шестерень тягового редуктора замість кулачкових муфт були поставлені пружні резино-кордові. Пізніше подібні муфти були встановлені і на № 520-524.

- З ЕР2-496 у вузлі малої шестерні тягового редуктора замість сферичного підшипника почали ставити циліндричний.
- З ЕР2-507 обшивка лобової частини нижче підвіконного пояса (під фарами) почала виконуватися гладкою, замість гофрованої (див. рис.).
- З ЕР2-536 замість ненадійних електромагнітних контакторів КМВ-101 стали застосовуватися більш надійні — КМВ-104.
- З ЕР2-539 перестав використовуватися головний запобіжник ЯП-22Е (див. ЕР1).
- З ЕР2-544 була введена блокування сходів виходу на дах (рбл).
- З ЕР2-601 в тяговому приводі стали використовуватися пружні резино-кордові муфти (як на ЕР2-486, 520–524).
- У 1965 році електродвигун ДК-406А компресора був замінений на ДК-409А, компресор отримав позначення ЕК-7Б.
- З середини 1965 року, в зв'язку з установкою більш надійних опорних ізоляторів струмоприймачів, перестала використовуватися релейна система Н. А. Лапіна (див. ЕР1-76).
- З серпня 1968 замість струмоприймачів П-1В або П1У на моторних вагонах стали ставити легкі струмоприймачі типу ТЛ-13У або ТЛ-14М. Електродвигун компресора був замінений (ДК-409А на ДК-409В). У жовтні того ж року в схему було введено реле гальмування, яке при спрацьовуванні автостопу забезпечувало електропневматичне гальмування і одночасно відключення лінійних контакторів.
- З ЕР2-659 у вузлі підвіски тягового редуктора замість серпоподібної сережки з двома резино-металевими амортизаторами став застосовуватися вертикально встановлений стрижень з 4-ма такими амортизаторами (раніше було зроблено на ЕР22).
- З травня 1970 замість акумуляторних батарей 40КН-100 встановлювалися акумуляторні батареї 40НК-125.
- З ЕР2-973 стала використовуватися сигналізація відкриття автоматичних розсувних дверей.
- З вересня 1972 року на тягових електродвигунах УРТ-110Б і дільнику напруги ДК-604В встановлювалися щіткотримачі з регульованим натисненням на щітку.
- З ЕР2-982 стала використовуватися поліпшена пластиком внутрішніх приміщень, покращено ущільнення кришок і конструкція замків на подвагонних ящиках, стали застосовуватися контролери машиніста КМР-2А-3.
- З ЕР2-985 заземлюючий пристрій стало монтуватися не на осі колісної пари, а на її торці в буксових вузлі.
- З ЕР2-1028 змінена форма кабіни, кабіна стала уніфікована з кабінами електропоїздів серій ЕР9п, ЕР22 м і ЕР22в. Одночасно почали встановлюватися контролери 1.КУ.021 і крани машиніста № 395, а також електромагнітні контактори КМВ-104-1, введений калориферних обігрів кабіни.
- З ЕР2-1084 для розв'язки 15-го дроту (+ АБ) з 16-м (+ генератора) встановлюється кремнієвий діод, замість цього застосовувалася до цього системи з котушки і контактора.
- З ЕР2-1101 почали встановлювати напівпровідниковий (тиристорний) регулятор напруги БРЗГ-1БА-095 (замість електромагнітного РРН-8А з блоком резисторів).
- З ЕР2-1112 змінено кількість дахових дуг, а відстані між ними зроблені однаковими (використаний досвід побудови і експлуатації ЕР22В), також змінена конструкція перехідної площадки, в салонах почали встановлюватися алюмінієві віконні рами і напівм'які дивани.
- З ЕР2-1228 надвіконні пояса бічних стінок кузова і міжвіконні листи стали виготовлятися у вигляді однієї довгомірної деталі, а не окремо.
- З ЕР2-1340 на моторних вагонах відсутній контактор МК2 (служить для подачі високої напруги на причіпний вагон), а силовий ланцюг допоміжних машин була включена в ланцюг ТЕД після БВ (дане рішення не можна назвати прогресивним, оскільки при спрацюванні захисту ТЕД відключалася повністю вся секція, тому незабаром в депо місцевими силами переобладнали склади під більш ранні схеми).
Обладнання, що встановлюється при модернізації


З другої половини 1990-х ЕР2 стали обладнуватися різними системами і пристроями. Перш за все варто відзначити систему пожежної сигналізації (тип «ПРИЗ»). Ця система включає в себе 2 блоки керування (по одному в кожній кабіні), датчики диму і вогню, які розміщені за складом, а також спеціальні контролерні блоки (по одному на вагон). У разі спрацьовування одного з датчиків, в кабіну машиніста надходить голосовий сигнал попередження про пожежу, при цьому вказується номер вагона. Також голосове попередження може бути передано по салону (якщо склад знаходиться в депо), або по радіозв'язку (якщо склад знаходиться в парку). Іноді система пожежної сигналізації доповнюється системою пожежогасіння, до складу якої входять вуглекислотні та (або) порошкові вогнегасники.
Також з кінця 1990-х електропоїзди почали обладнувати системою автоматизованого ведення електропоїзда (САВПЕ). Ця система дозволяє здійснювати автоматичне ведення електропоїзда при мінімальній участі машиніста. Також в залежності від розкладу, вона дозволяє здійснювати вибір раціонального по витраті електроенергії режим ходу. Також вона видає різні мовні повідомлення: службові для машиніста і довідкову (в основному оголошує зупинки) для пасажирів. Через низку помилок програми системи САВПЕ (в основному через високу похибки у відстанях) її рідко використовують за призначенням, а в основному як підказує пристрій (див. нижче про експерименти з ЕР2). Часто така система доповнюється РПДА — реєстратор параметрів руху поїзда і автоведения. РПДА являє собою систему реєстрації, яка може записувати на електронну картридж наступну інформацію:
- номер поїзда та складу;
- параметри руху (час, швидкість, пройдена відстань);
- показання сигналів локомотивної сигналізації;
- струм кожного з моторних вагонів (моторні вагони при цьому обладнуються спеціальними датчиками струму);
- витрата електроенергії кожного з моторних вагонів;
- спрацьовування БВ, електропневматичного клапана (екстрене гальмування), а також скільки разів і коли включалося опалення вагонів;
- включення системи автоведення.
Також електропоїзди обладнуються пристроями, необхідними для експлуатації: швидкостемір, автоматична локомотивна сигналізація (в основному АЛС) (з середини 2000-х їх замінюють клубу), а також пристроями радіозв'язку.
Експлуатація електропоїздів ЕР2

Електропоїзди ЕР1 спочатку направлялися на Московський (напрямки від Павелецького, Київського та Савелівського вокзалів) і Ленінградський (в основному напряму від Фінляндського вокзалу) залізничні вузли. Туди ж спочатку були спрямовані і перші ЕР2. Однак через те, що у ЕР2, на відміну від ЕР1, конструкція виходів дозволяє здійснювати вихід як на високі, так і на низькі платформи, майже одночасно їх стали відправляти і на ряд другорядних напрямків, де вони в основному замінювали трьохвагонні електросекції серій С, тим самим значно підвищивши середньотехнічні швидкості обігу приміських поїздів. До середини 1960-х ЕР2 вже працювали на приміських напрямках від Іркутська, Куйбишева (нині Самара), Кургану, Омська, Новосибірська, Тули, Челябінська, в Краснодарському і Ставропольському краях, Грузинської, Латвійської та Української радянських республіках, курсували уздовж Чорноморського узбережжя в Абхазії, Аджарії, в Криму. Коли почався випуск електропоїздів зі зміненою формою кабіни (з № 1028), то їх, як більш «сучасні», в основному стали направляти для роботи в Москву і Ленінград, оскільки в 1980 році в Москві мали відбутися Олімпійські ігри. За даними на 1 січня 1976 року на радянських залізницях нараховувалося 2929 облікових двовагонних електросекцій (облік моторвагонних поїздів ведеться за секціями, а не за составами або вагонами, див. вище), які були розподілені по таких дорогах:
- Азербайджанська залізниця — 12 секцій (у тому числі 4 окремі головні і 1 окрема середня секція);
- Східно-Сибірська залізниця — 15 секцій;
- Горьківська залізниця — 10 секцій.
- Закавказька залізниця — 144 секції (у тому числі 4 окремі головні секції);
- Західно-Сибірська залізниця — 344 секції (у тому числі 12 пар вагонів з окремих головного і моторного вагонів);
- Куйбишевська залізниця — 288 секцій (у тому числі 3 окремі середні секції);
- Львівська залізниця — 12 секцій (в тому числі 2 окремі головні секції);
- Московська залізниця — 803 секції (у тому числі 4 окремі головні, 51 окрема середня секція і 7 пар вагонів з окремих головного і моторного вагонів);
- Жовтнева залізниця — 610 секцій (у тому числі 8 окремих середніх секцій і 2 пари вагонів з окремих головного і моторного вагонів);
- Прибалтійська залізниця — 189 секцій (в тому числі 7 пар вагонів з окремих головного і моторного вагонів);
- Приволзька залізниця — 63 секції (у тому числі 4 пари вагонів з окремих головного і моторного вагонів);
- Північно-Кавказька залізниця — 32 секції;
- Середньоазійська залізниця — 23 секції (в тому числі 2 окремі середні секції і пар вагонів з окремих головного і моторного вагонів);
- Південна залізниця — 257 секцій;
- Південно-Уральська залізниця — 127 секцій (у тому числі 3 окремі середні секції та 6 пар вагонів з окремих головного і моторного вагонів);
Для порівняння, на той час на радянських залізницях ще числилося 613 трьохвагонних електросекцій Ср3, 1294 двовагонні (облікові) секції серії ЕР1, 1728 облікових секцій серії ЕР9 і 268 облікових секцій серії ЕР22. Таким чином, в 1976 році на частку ЕР2 припадало 2/5 від загального облікового парку радянських електропоїздів.
Проте вже на початку 1970-х почалося виключення окремих вагонів серії ЕР2 з інвентарю. У 1984 році на РВЗ почався випуск електропоїздів постійного струму з електричним гальмуванням (ЕР2Р, а потім ЕР2Т, див. нижче). Ці електропоїзди мали більш потужні тягові електродвигуни, а електричне гальмування дозволяло зменшити витрату електроенергії. Вони стали замінювати ЕР2 на багатьох швидкісних магістралях (наприклад, Москва-Ленінград). У 1993 році почали випускати електропоїзди Торжоцький вагонобудівний (серія ЕТ2) і Деміховський машинобудівний (серії ЕД2Т, ЕД4) заводи. ЕР2 стали поступово переводитися на другорядні напрямки, або передаватися на інші дороги (в основному замінювали електропоїзди ЕР1), або списуватися. Так в лютому 2007 року був списаний останній електропоїзд з круглою формою кабіни на Московській залізниці — ЕР2-1017, а в 2009 році на Жовтневій залізниці був списаний ЕР2-1028 — перший ЕР2 зі зміненою формою кабіни. У 2010 році, Московською залізницею був списаний поїзд ЕР2-1212, з алюмінієвими віконними рамами, мягкікі сидіннями і гумовими міжвагонні тамбурами. Окрему роль у долі ЕР2 зіграла і електрифікація залізниць на змінному струмі. Так через це з середини 1990-х ЕР2 практично перестали працювати на Східно-Сибірської, Приволзької і Горьківської залізницях. Але незважаючи на все це, ЕР2 ще продовжують активно експлуатуватися. На багатьох заводах цим електропоїздів проводять спеціальні капітальні ремонти, після яких продовжується термін їх служби. Через це продовжують експлуатуватися електропоїзди побудовані ще в 1962 році (наприклад, ЕР2-304 і ЕР2-339). Також при цих ремонтах електропоїздів часто міняють кабіну і навіть нерідко привласнюють нове позначення (ЕС2, ЕМ4, див. нижче), тобто за документами поїзд вважається як новий. Такі електропоїзди надходять на багато комерційні маршрути, наприклад, ЕМ4 «Супутник» експлуатується на швидкісному напрямку Москва-Митищі.
На початок 2009 року на залізницях пострадянського простору ще числилося як мінімум 2834 облікові електросекції ЕР2, які були розподілені по наступних дорогах:
- Абхазька залізниця — 2 секції (склад ЕР2-383)
- Азербайджанська залізниця — 12 секцій (у тому числі 4 окремі головні, 1 окрема середня секція і 2 пари вагонів з окремих головного і моторного вагонів)
- Грузинська залізниця — 130 секцій (у тому числі 3 окремі головні і 3 окремі середні секції)
- Донецька залізниця — 15 секцій
- Західно-Сибірська залізниця — 278 секцій (в тому числі 2 окремі головні, 4 окремі середні секції та 10 пар вагонів з окремих головного і моторного вагонів)
- Калінінградська залізниця — 30 секцій (у тому числі 4 окремі середні секції)
- Куйбишевська залізниця — 216 секцій (у тому числі 6 окремих середніх секцій та 6 пар вагонів з окремих головного і моторного вагонів)
- Латвійська залізниця — 37 секцій (в тому числі 2 окремі головні, 10 окремих середніх секцій та 7 пар вагонів з окремих головного і моторного вагонів)
- Львівська залізниця — 76 секцій (у тому числі 6 окремих головних і 1 окрема середня секція)
- Московська залізниця — 1066 секцій (у тому числі 11 окремих головних і 46 окремих середніх секцій)
- Жовтнева залізниця — 368 секцій (у тому числі 9 окремих середніх секцій)
- Придніпровська залізниця — 31 секція (у тому числі 1 окрема середня секція і 2 пари вагонів з окремих головного і моторного вагонів)
- Свердловська залізниця — 147 секції (в тому числі 2 окремі головні, 2 окремі середні секції і 2 пари вагонів з окремих головного і моторного вагонів)
- Північна залізниця — 16 секцій (в тому числі 2 окремі середні секції)
- Північно-Кавказька залізниця — 21 секція (у тому числі 3 окремі середні секції)
- Узбецька залізниця — 11 секцій (у тому числі 3 окремі середні секції)
- Естонська залізниця — 20 секцій
- Південно-Східна залізниця — 24 секції (у тому числі 1 окрема середня секція)
- Південна залізниця — 134 секції (у тому числі 5 окремих головних, 2 окремі середні секції і 2 пари вагонів з окремих головного і моторного вагонів)
- Південно-Кавказька залізниця — 79 секцій (у тому числі 4 окремі головні секції)
- Південно-Уральська залізниця — 83 секції (в тому числі 3 окремі середні секції і 5 пар вагонів з окремих головного і моторного вагонів).
.jpg.webp)
Для порівняння, на той момент часу на залізницях колишніх радянських республік ще числилося (приблизно): ЕР9 всіх індексів (П, М, Е, Т) — 2290 секцій, ЕР2Р і ЕР2Т — 1639 секцій, ЕТ2 всіх різновидів — 628 секцій, ЕД2Т — 51 секція, ЕД4 — 1237 секцій, ЕД9 — 921 секція. Таким чином, можна побачити, що на початку 2009 року на частку ЕР2 припадало близько третини загального облікового парку електропоїздів залізниць пострадянського простору.
Також деякі електропоїзди ЕР2 встановлені як експонати залізничних музеїв. Так в музеї Латвійської залізниці знаходиться головний секція від ЕР2-397, в Новосибірському музеї залізничної техніки — головний секція від ЕР2-673, в музеї Жовтневої залізниці — головний вагон від ЕР2-963, в Ташкентському залізничному музеї — електропоїзд з головними вагонами від ЕР2-1045 і ЕР2-1270, а в Музеї історії та залізничної техніки Південної залізниці — головний вагон ЕР2-336.
Експерименти з електропоїздами ЕР2
Відносна простота конструкції ЕР2 і його масовість призвели до того, що на електропоїздах цієї серії проводилося досить багато експериментів. Перш за все вони стосувалися його системи пуску, яка була неекономічною. Також розроблялися різні системи автоматичного ведення — «автомашиністи». У 1963 році з такою системою був випущений електропоїзд № 413, який отримав позначення серії ЕР2А (проектне позначення — ЕР3), з заводу його направили в Моторвагонне депо Москва-Жовтнева. Система мала багато конструкційних помилок і тому після декількох років дослідної експлуатації демонтували, а електропоїзд в 1979 році був переданий в Моторвагонне депо Ленінград-Фінляндський, а потім в Ленінград-Балтійський. Наступним був електропоїзд ЕР2-906, на якому в 1975 році була встановлена система автоведення «Автомашиніст АМ-ЦНІІ». Електропоїзд надійшов для дослідної експлуатації в Моторвагонне депо Москва-Жовтнева, в ході якої було виявлено конструкційні помилки у цієї системи, тому вона незабаром була демонтована, а електропоїзд в 1980 році був переданий в Моторвагонне депо Ленінград-Московський, а потім в Ленінград-Балтійський. Варто відзначити, що аналогічна система ще в 1974 році була встановлена на електропоїзді ЕР200-1, де застосовувалася при русі зі швидкістю вище 50 км/год. Однак і з цього електропоїзда її незабаром демонтували. З другої половини 1990-х на багатьох ЕР2 російських залізниць почали встановлювати системи автоведення типу САВПЕ-М, а потім САВПЕ-У. Однак через низку технічних помилок (в основному пов'язаних з гальмуванням і вибором режимом ходу) машиністи дану систему частіше використовують як підказучий пристрій (попереджає про обмеження швидкості, вказує різні відстані), а також для оголошення зупинок по салонах.
Також як дослід на деяких ЕР2 застосовувалися різні конструкційні зміни, наприклад, резино-кордові муфти в тяговому приводі також спочатку встановлювалися як дослід. У 1966 році був випущений електропоїзд ЕР2Б−596, який був обладнаний безконтактною системою управління електропневматичними клапанами силових контролерів. Крім цього, на електропоїзді було застосовано люмінесцентне освітлення пасажирських салонів, а також встановлені електронні реле прискорення і буксування, які точніші, ніж електромагнітні (як на серійних ЕР2), що дозволяло підвищити захист тягових електродвигунів. Через складність конструкції цих електронних пристроїв даний електропоїзд так і залишився дослідним. Електропоїзд поступив в депо Засулаукс (Балтійська залізниця), а в 1972 році 6 з 10 його вагонів було відправлено до Ленінграда для переробки в дослідний контактно-акумуляторний електропоїзд ЕР2А6 (див. нижче).
Електропоїзди ЕР2 з імпульсним пуском
Як вже сказано вище, основний спосіб розгону електропоїзда ЕР2 полягає в тому, що в коло тягових електродвигунів вводяться пускові реостати, величина опору яких в міру розгону зменшується (за рахунок поступового закорочування реостатів). Такий спосіб пуску відносно простий, але не економічний, адже в реостатах втрачається значна кількість електроенергії. З урахуванням характеру роботи приміських електропоїздів (часті зупинки, приблизно кожні 3-5 хвилин), це набувало вельми актуальний характер. Тим часом ставали все ясніше перспективи застосування на електропоїздах статичних перетворювачів з імпульсним регулюванням напруги і виконаних на напівпровідникових приладах. Статичні перетворювачі замінюють контакторною-резисторну систему пуску, що дозволяє не тільки знизити втрати електроенергії, але і за рахунок плавного регулювання напруги на висновках ТЕД підвищити величину пускового струму, що у свою чергу підвищує пусковий прискорення (тобто електропоїзд буде швидше розгонитися). Застосування напівпровідникових приладів замість лампових (Ігнітрони) дозволяло підвищити надійність цих установок, що було особливо важливо на електропоїздах, основне електрообладнання яких зосереджено уздовж всього складу.
Дослідна секція серії ЕР2І з імпульсним межступенчатим регулюванням напруги
Оскільки в той час у Радянському Союзі ще був відсутній досвід застосування на електропоїздах і електровозах потужних перетворювачів на напівпровідникових приладах (були лише перетворювачі, виконані на лампах), то було вирішено для початку випробувати систему з імпульсним міжступінчатим регулюванням. При такій схемі регулювання пуск електродвигунів здійснюється за рахунок пускових реостатів, але вони закорочуються не за допомогою контакторів реостатного контролера, а за допомогою керованих напівпровідникових приладів (тиристорів). За такою схемою в депо Засулаукс (Балтійська залізниця) у 1967 році був обладнаний моторний електровагон серії ЕР2 № 44808. При цьому на даному електровагоні імпульсне міжступінчате регулювання було застосовано не тільки для регулювання пускового опору, але і для ослаблення збудження тягових електродвигунів (креслення електричних схем № ОТР-354-293 Ризький електромашинобудівний завод).
До даного моторному вагону був причеплений головного № 837, після чого секції привласнили позначення серії ЕР2І (з імпульсним регулюванням). Від серійних ЕР2 на дослідній електросекції були збережені пускові резистори, реостатний контролер і ряд інших електричних апаратів. Випробувальні поїздки секції проводилися на ділянці Вецакі — Саулкрасти Прибалтійської залізниці, в ході яких була підтверджена її працездатність. У 1971 році даний принцип роботи перетворювача був ще раз випробуваний на одному з електропотягів серії ЕР22, а потім його стали використовувати на швидкісних електропоїздах ЕР200 (будувалися з 1974 року). Саму досвідчену електросекцій ЕР2І в 1972 році переобладнали за схемою електропоїздів серії ЕР2Т з широтно-частотними перетворювачами (див. нижче). Останні після цього отримали позначення серії ЕР2І.
Електропоїзди серій ЕР2Т (ЕР2І) з широтно-частотними перетворювачами
Подальшим розвитком схеми з імпульсним регулюванням була повна заміна контакторною-реостатного пуску безконтактним імпульсним. За цією схемою пуск електропоїзди здійснюється за рахунок плавного регулювання напруги на затискачах ТЕД. При цьому відпадає необхідність в такій проміжній схемі з'єднання двигунів, як послідовна (всі 4 двигуни з'єднані послідовно в одне коло), також при такій схемі було можливо застосовувати рекуперативного гальмування. Як основна система перетворювача була обрана широтно-частотна, яка об'єднувала в собі широтно-імпульсну і частотно-імпульсну (про досвід застосування частотно-імпульсних перетворювачів на ЕР2 див. нижче) системи регулювання. За цією системою на початку пуску (~ 1 с) напруга на виході перетворювача підвищувався за рахунок підвищення частоти імпульсів від 150 до 400 Гц (частотно-імпульсна схема регулювання), напруга при цьому зростала до 600 В, після чого частота імпульсів стабілізувалася на рівні 400 Гц. Подальше підвищення напруги на виході перетворювача здійснювалося за рахунок підвищення тривалості імпульсів (широтно-імпульсна схема регулювання). Коли вихідна напруга перетворювача наближалося до напруги контактної мережі (~ 92%), перетворювач закорочувати спеціальними контакторами ПК-306Т (ті ж використовувалися в лінійних контакторах), після чого тягові електродвигуни, які постійно були з'єднані послідовно-паралельно (2 паралельні кола по 2 послідовно з'єднаних електродвигуна в кожному), виявлялися безпосередньо підключені до контактної мережі. Через такої схеми пуску, перетворювач отримав прізвисько «пускачі».
Варто відзначити, що в 1967–1970 рр. на Прибалтійській залізниці вже проводилися експериментальні роботи по застосуванню імпульсного регулювання напруги на виведеннях тягових електродвигунів. Але тоді це були контактно-акумуляторні трьохвагонні електросекції СР3А6М (створені шляхом переробки електросекцій СР3). Тепер же аналогічну систему належало впровадити на більш потужних і швидкісних електропоїздах. У 1970 році в уже згадуваному депо Засулаукс в 8-вагонному електропоїзді з головними вагонами ЕР2 № 830 та 832 на двох моторних вагонах контакторною-реостатне обладнання було замінено імпульсними напівпровідниковими перетворювачами. Після переобладнання електропоїзд на початку надійшов в дослідну експлуатацію, а з вересня того ж року експлуатувався вже нарівні з іншими електропоїздами в загальному графіку і перевозив пасажирів. У 1971 році інші 2 моторних вагона електропоїзда були також переведені на імпульсний пуск і електропоїзду привласнили позначення серії ЕР2Т. Для накопичення досвіду експлуатації електропоїздів з імпульсним пуском, в депо за такою ж схемою був переобладнаний восьмівагонний ЕР2-639, але на відміну від електропоїзда № 830 (832) його перетворювачі були включені між контактною мережею і тяговими електродвигунами (на ЕР2Т−830 (832) вони були включені з боку «землі»). Оскільки в 1972 році на дослідній електросекції ЕР2І система імпульсного межступенчатого регулювання була замінена широтно-частотними перетворювачами, як на ЕР2Т, електропоїзди ЕР2Т отримали позначення серії як у досвідченої електросекції — ЕР2І. Надалі до 1974 року за схемою ЕР2І−639 було переобладнано ще кілька 8-вагонних електропоїздів (номери головних вагонів 300, 302, 697, 821, 831, 837, 838), яким присвоїли позначення серії ЕР2І.
У 1973 році ризька філія Всесоюзного науково-дослідного інституту вагонобудування, Балтійська залізниця і Всесоюзний науково-дослідний інститут залізничного транспорту провели випробування у порівнянні тягово-енергетичних характеристик електропоїздів серій ЕР2 і ЕР2І. Результати випробувань показали, що при значному ускладненні конструкції витрата електроенергії у електропоїзди ЕР2І на ділянці в 3 км при швидкостях 56-68 км/год лише на 9,8-12,8% нижчий, ніж у електропоїздів ЕР2. В умовах реальної експлуатації економія в електроенергії була ще меншою.
Дослідний електропоїзд ЕР2І−559 з частотно-імпульсними перетворювачами
Поки на Прибалтійській залізниці велися роботи по впровадженню на електропоїздах ЕР2 широтно-частотних перетворювачів, в Московському енергетичному інституті на кафедрі «Електричний транспорт» були розпочаті роботи по застосуванню на цих же електропоїздах частотно-імпульсних перетворювачів. Співробітники цієї кафедри розробили частотно-імпульсну систему, яку планувалося встановити на електропоїзди ЕР2. Використовуючи цю систему, в 1969 році проектно-конструкторським бюро локомотивного господарства Міністерства шляхів сполучення був розроблений проект, за яким в 1970 році на Московському локомотиворемонтному заводі було переобладнано 6 (3 моторних, 2 головних і 1 проміжний причіпний) з 10 вагонів електропоїзда ЕР2-559 , який отримав нове позначення серії ЕР2І. Електропоїзд був переведений в депо Москва-2 (ярославський напрямок) і вже 25 серпня 1970 здійснив свою першу поїздку за маршрутом Москва — Александров — Москва.
На відміну від електропоїздів з широтно-частотними перетворювачами на ЕР2І−559 тягові електродвигуни були постійно підключені до перетворювача. Через це виявилося можливим підтримувати напругу на затискачах ТЕД постійним, незалежно від напруги в контактній мережі. Завдяки цьому потужність ТЕД була збільшена за рахунок збільшення їх робочої напруги на 10% (з 1500 до 1650 В). Регулювання напруги на електродвигунах було абсолютно плавним, а рекуперативне гальмування можна було здійснювати практично до повної зупинки електропотягу, причому без будь-яких додаткових спеціальних пристроїв для збудження тягових електродвигунів. У контролері машиніста замість групового перемикача було встановлено звичайний змінний опір. Варто відзначити, що незважаючи на настільки вражаючі характеристики, перетворювачі виконані за схемою Московського енергетичного інституту вийшли вельми важкими. Їх вага була вище, ніж у широтно-частотних перетворювачів електропоїздів ЕР2І Прибалтійської залізниці. Для порівняння: моторний вагон з частотно імпульсними перетворювачами важив 58,1 т, а з широтно-частотними перетворювачами — 54,8 т (моторний вагон звичайних ЕР2 важить 54,6 т).
У період з 1971 по 1973 рр. електропоїзд здійснював періодичні дослідні поїздки, в яких перевірялася робота електрообладнання, в тому числі і в режимі рекуперативного гальмування. Однак незабаром МЕІ припинив випробування електропоїздів. Це пов'язано з тим, що ЕР2І−559 був лише макетом, на якому перевірялася працездатність системи частотно-імпульсного регулювання. Надалі ця система повинна була використовуватися на електропоїздах ЕР2В, які призначалися для роботи на напрузі 6000 В (див. нижче). Електропоїзд ЕР2І−559 пропрацював на московському залізничному вузлі аж до 1999 року, поки не був виключений з інвентарю, а потім списаний. Решту неперероблені електровагони № 55905-55908 спочатку працювали на Олександрівському ділянці Великого Московського залізничного кільця, а в 1978 році були передані на Жовтневу залізницю в Моторвагонне депо Ленінград-Фінляндський. Вагони № 55905 і 55906 працювали у складі електропоїзда ЕР2-668, а 55 907 і 55 908 у складі ЕР2-649. У 2007 році обидва ці електропоїзди були виключені з інвентарю.
Електропоїзди, створені на базі ЕР2
Електропоїзд ЕР1 мав відносно просту конструкцію і на її основі було створено кілька нових серій електропоїздів — ЕР2, ЕР6, ЕР7. Аналогічно сталося і з ЕР2 — його конструкція послужила основою для нових серій електропоїздів. Також чимало різновидів електропоїздів були створені шляхом переробки серійних електропоїздів ЕР2.
Контактно-акумуляторний електропоїзд ЕР2А6
Даний електропоїзд був змонтований в 1972 році в Ленінграді на Жовтневому електровагоноремонтному заводі і призначався для експлуатації на неелектрифікованих приміських ділянках залізниць. Електропоїзд був створений шляхом переробки 6 з 10 вагонів електропоїзда ЕР2Б−596 (див. вище), при цьому всі високовольтні допоміжні машини (динамотори, двигуни компресорів) і акумуляторні батареї ланцюгів управління були перенесені на моторні вагони. Звільнилося місце під кожним причіпним вагоном зайняла тягова акумуляторна батарея масою по 40 тонн і місткістю по 806,4 кА*год (2016 елементів типу ТЖНТ-400). Пуск електропоїзда здійснювався за допомогою тиристорних перетворювачів, які розміщувалися в тамбурних шафах моторних вагонів. Також ці перетворювачі дозволяли виробляти електричне гальмування (рекуперативне на електрифікованих ділянках, реостатне — на неелектрифікованих) і заряд тягових акумуляторних батарей. У 1973 році електропоїзд надійшов для випробувань на прибалтійську залізницю. У 1975 році, через складність конструкції, а також через появу на Ризькому залізничному вузлі достатньої кількості дизель-поїздів, електропоїзд ЕР2А6 був відсторонений від роботи. Кілька десятиліть він простояв «під парканом», поки в 1992 році не був списаний.
Електропоїзди ЕР2В на напрузі 6000 В
У 1959 році професор В. Є. Розенфельд представив доповідь на тему «Система електричної тяги на постійному струмі високої напруги (6 кВ) з перетворювачем струму на електровозі». Згідно цій доповіді, переклад ліній постійного струму з напруги 3000 на 6000 В дозволяв зменшити електричні втрати в контактній підвісці, у порівнянні з перекладом ліній на змінний струм частотою 50 Гц і напругою 25 000 В не вимагав дорогих робіт з переведення ліній зв'язку й автоблокування. Оскільки система електропостачання на змінному струмі ще в той час була поширена мало (2 ділянки загальною протяжністю 412 км) і не отримала ще особливого визнання, то початок робіт із впровадження системи постійного струму напругою 6кВ у багатьох зустріло підтримку.
Для дослідної перевірки цієї системи було розпочато переобладнання електровозів ВЛ22М і ВЛ8 для роботи на напрузі 6000 В. Також аналогічні роботи велися і з моторвагонних поїздів, при цьому був використаний досвід застосування частотно-імпульсних перетворювачів на електропоїзді ЕР2І−559 (див. вище). При переробках пристрої контактно-реостатного управління замінялися на імпульсно-тиристорні перетворювачі, які дозволяли плавно регулювати напругу, яка підводиться до тяговим електродвигунів, що дозволяло поліпшити тягові властивості електрорухомого складу, а також здійснювати рекуперативного гальмування у всіх діапазонах швидкостей. Всього електропоїздів на напругу 6000 В було 4: три 4-вагонних і один 8-вагонний.

Перший у світі електропоїзд на напругу 6000 В був сформований в 1973 році на Московському локомотиворемонтному заводі, причому його перша секція (моторний вагон № 55606 і головний вагон № 867) була змонтована в 1971 р., а друга (моторний вагон № 55608 і головний вагон № 868) — в 1973 р. Частотно-імпульсні перетворювачі були розташовані під моторними вагонами. Електропоїзд отримав початкову позначення серії ЕР2І, а в серпні 1974 року — ЕР2В (високовольтний). У червні 1974 року електропоїзд ЕР2В−556 надійшов для випробувань на експериментальне кільце ВНІІЖТ. Через переконання багатьох фахівців про недопустимість розташування під кузовами електровагонів апаратів в баках з маслом, був створений проект з повітряним охолодженням перетворювачів, які розташовувалися на дахах вагонів. Для звільнення додаткової площі на дахах моторних вагонів, струмоприймачі були перенесені на причіпні вагони (на ЕР2В−556 струмоприймачі були встановлені на моторних вагонах). За цим проектом в 1974–1975 рр. Московський локомотиворемонтний завод змонтував інші три електропоїзди серії ЕР2В. Перший з них складався з вагонів № 881, 63104, 63106, 882; другий — № 879, 63 108, 55304, 880; третій — № 57801, 57808, 63103, 57810, 63102, 63107, 63110, 57809.
У 1977–1978 рр. всі чотири електропоїзди були переведені на ділянку Горі-Цхінвалі Закавказької залізниці, електрифікований на напругу 6000 В (був переведений на цю напругу в 1969 році). На цій ділянці електропоїзди ЕР2В пропрацювали зовсім недовго, оскільки вже в 1979 році, було прийнято рішення про припинення робіт зі створення електрорухомого складу, розрахованого на роботу при напрузі 6000 В. В результаті в 1979–1980 рр. майже весь електрорухомий склад на напругу 6000 В (5 електровозів та 3 електропоїзди) були виключені з інвентарного парку МПС. Винятком став електропоїзд ЕР2В−556 — в 1980 році він був переданий в Моторвагонне депо Ленінград-Фінляндський, де з нього демонтували колишню систему і встановили тиристорно-імпульсні перетворювачі, які при рекуперативному гальмуванні живили обмотки збудження тягових електродвигунів. Електропоїзд значився на балансі Ленінградського інституту інженерів залізничного транспорту і служив для різних практичних випробувань, за що отримав в депо прізвисько «Наука». У 2008 році цей електропоїзд був виключений з інвентарного парку депо.
Електропоїзди ЕР12
Використовуючи досвід експлуатації в 1970–1973 рр. електропоїздів ЕР2 обладнаних статичними перетворювачами (див. вище), у вересні 1976 року Ризький вагонобудівний завод виготовив 10-вагонний електропоїзд ЕР12-6001 з тиристорно-імпульсними перетворювачами. На даному електропоїзді механічна частина, тягові електродвигуни (була лише поліпшена їх ізоляція, отчого двигуни одержали найменування 1ДТ-006), допоміжні машини і гальмівне обладнання були такими ж, як на ЕР2. Пуск електропоїзди проводився за допомогою 2-фазних тиристорних перетворювачів із широтно-імпульсним регулюванням. Ці перетворювачі були виготовлені на Таллінському електротехнічному заводі і розміщувалися під моторними вагонами. Плавне регулювання напруги на затискачах тягових електродвигунів дозволило підняти уставку пускового струму (з 190 до 220 А), а отже і збільшити прискорення поїзда (з 0,57 до 0,71 м/с²). У 1981 році РВЗ виготовив ще два потяги з перетворювачами зміненої конструкціями: 6-вагонний ЕР12-6002 і 4-вагонний ЕР12-6003. Разом з 8 вагонами ЕР12-6001 (секція з моторним вагоном 600108 була відставлена від роботи через що вийшов з ладу перетворювача), з них були сформовані три 6-вагонних електропоїзди, які надійшли для експлуатації на приміські ділянки Талліна. У середині 1990-х електропоїзди ЕР12 були переобладнані в електропоїзди ЕР2.
Електропоїзди ЕР2Р

У період з 1964 по 1968 рік Ризький вагонобудівний завод виготовив партію електропоїздів серії ЕР22 з довжиною кузова 24,5 м і с рекуперативного-реостатним гальмуванням. Але через високі осьові навантаження та незадовільної роботи електричного гальмування виробництво цих електропоїздів було припинено. У 1972 році завод випустив 2 електропоїзди модифікації ЕР22М, а в 1975 — 2 електропоїзди ЕР22В. Для масового виробництва останньої модифікації на заводі було спроектовано і побудовано електричне обладнання, яке на заводі планували випускати серійно, а також спеціальні візки для моторних вагонів. Однак на заводі так і не перейшли на серійне виробництво кузовів довжиною 24,5 м.
Тоді конструкторами було запропоновано використовувати електрообладнання від ЕР22В на поїздах ЕР2 (довжина кузовів 19,6 м). У 1979 році був побудований електропоїзд, який отримав позначення ЕР2Р-7001. Конструкція і розміри кузовів у ЕР2Р були такими ж, як у ЕР2, але через збільшення ваги поїзда під вагони були подкачени візки типу ТУР-01, які мають невеликі відмінності від візків електропоїздів ЕР22В (більший прогин ресорного підвішування та більший діаметр шийок вагонних осей) . Під причіпні вагони підкочувались аналогічні візки, але без тягових електродвигунів. У 1982 році РВЗ випустив електропоїзд ЕР2Р-7002, і спочатку випускав електропоїзди ЕР2Р невеликими партіями, а з 1984 року (з № 7007) перейшов на їх серійне виробництво. Електропоїзди ЕР2Р спочатку надходили в депо Залізнична Московської залізниці, а після стали надходити і на інші приміські ділянки. Ризький вагонобудівний завод будував електропоїзди ЕР2Р аж до 1987 року; останній електропоїзд цієї серії — ЕР2Р-7089 був виготовлений у вересні цього року. Замість них, у 1987 році РВЗ перейшов на виробництво електропоїздів серії ЕР2Т.
Електропоїзди ЕР2К, ЕР2М, ЕМ1, ЕМ2, ЕМ4 і ЕС2

Незважаючи на різні назви, і навіть те, що часто сильно відрізняються один від одного зовні, ці електропоїзди по суті є одним і тим же — ЕР2, які пройшли капітальний ремонт з продовженням терміну служби (КРП), або капітальний відновлювальний ремонт (КВР). Цей вид ремонту проводять на різних локомотивобудівних і локомотиворемонтних підприємствах, а іноді і в локомотивних депо (наприклад, депо Алтайська в Новоалтайську). В основному КРП і КВР проводиться на електропоїздах ЕР2 з № 659 (тобто зі стрижневою підвіскою тягового редуктора), проте в даний час його проводять і на більш ранніх складах (з серпоподібною підвіскою редуктора), при цьому під моторні вагони підкочують нові візки. В ході ремонту також модернізується конструкція поїзда: встановлюються склопакети (з металевими, а пізніше з пластиковими рамами), нові дивани, у висвітленні замість ламп розжарювання останнім часом стали встановлювати люмінесцентні. Також іноді міняють і кабіну управління. Після цього поїздам привласнюють нове позначення серії (найчастіше ЕР2К — ЕР2 після КРП).

Електропоїзда ЕР2, що пройшли КРП на Московському ЛРЗ (ЗАТ «Спецремонт», від ЕР2 при цьому часто залишаються тільки рама, візки і торцеві стіни) отримують абревіатуру ЕМ (електропоїзд московський). Спочатку, з 2001 до 2005 року, це були електропоїзди ЕМ2 (перші 2 потяги серії мали позначення ЕМ1-К-1019 і ЕМ2-К-1021), а з 2003 по 2006 рік завод випускав електропоїзди ЕМ4, також відомі як «Супутник». Їх вагони мають єдиний внутрішній простір — без тамбурів. Кожен вагон має 3 пари притульно-зсувних дверей, призначених для виходу тільки на високу платформу. Електропоїзда «Супутник» експлуатуються на прискорених приміських маршрутах Москва — Митищі — Пушкіно, Москва — Митищі — Болшево (ділянка Москва — Митищі відкритий для руху «Супутників» в лютому 2004, Митищі — Пушкіно — в серпні, а Митищі — Болшево — у вересні 2008) і Москва — Люберці — Раменське, який був відкритий в 2005 році. Так само, з 2002 по 2006 рік ЗАТ «Спецремонт» випускав потяги ЕМ2І виконаний по аналогу зі схемою поїзда ЕР2І з широтно-частотними перетворювачами. Нині, багато з поїздів серій ЕМ2, ЕМ2І і ЕМ4 відставлені від роботи і переведені в резерви управління доріг.
Електропоїзди, які пройшли КРП і КВР у вже згаданому локомотивному депо Алтайська, отримують позначення серії ЕС2 (електропоїзд сибірський). При цій модернізації у електропоїздів нерідко встановлюють нову кабіну. Всього на початок 2009 року було зібрано: 51 ЕМ2 (з них 16 — ЕМ2І), 19 ЕС2 і 15 ЕМ4 (всі вони враховані в даних про чисельність ЕР2 на 2009 рік, див. вище). Навесні 2008 року були побудовані два вагони підвищеної комфортності для курсування на лінії Новосибірськ-Головний — Черепанова.
Електропоїзди, що пройшли КРП на Київському ЕВРЗ, незважаючи на збереження низки зовнішніх деталей, проходять значну модернізацію кабіни, зокрема: сантехкабіни (туалет) переноситься в пасажирський салон, а електрообладнання з радіорубки розміщується в кабінних шафах за зразком ЕР2 з № 1028. Службовий тамбур при цьому переноситься на місце ліквідованих радіорубки і туалетного приміщення.
Електромотриси

Відомі численні випадки переробки моторних вагонів ЕР2 в електромотриси для службового користування. Зокрема на Жовтневій залізниці експлуатуються електромотриси ДЕР-001, ДЕР-002 і ДЕР-003, на Московській (в депо ТЧ-1, Москва-Курська, пасажирська) — СМВ-1 і так далі. Дані мотриса виконані шляхом переробки моторних вагонів з установкою мотор-генераторів і мотор-компресорів, кабін машиніста. Причому ДЕР-001 має одну секцію, ДЕР-002 — три секції, а ДЕР-003 — дві секції, отриманих переробкою з вагонів електропоїздів ЕР2Т і ЕР9П.
На Західно-сибірській залізниці, в ТЧ-33 Новокузнецьк на базі ЕР2 виготовлені мотриса типів МВ (02,07) та СВ (02,03,04,05).
Транспортні пригоди
- В ніч з 5 на 6 грудня 1978 року на станції Куровська вибухнули 2 вагони з промисловими вибуховими речовинами. Загинуло 2 особи, на станції і в сусідньому місті Куровський було безліч великих руйнувань. У момент вибуху на одному з сусідніх колій стояв абсолютно новий електропоїзд ЕР2-1169 (12 вагонів, був побудований в жовтні того ж року), який і прийняв на себе основну енергію ударної хвилі. Через отриманих ушкоджень, майже всі вагони електропоїзда через місяць були списані, в експлуатації збереглися лише вагони № 116907 та 116909, а вагони № 116905 та 116906 як сараї були передані на Коломенський завод.
- 4 жовтня 1980 — на Балтійському вокзалі (Таллін) сталося лобове зіткнення відправляючого від платформи ЕР2-1032 з прибуваючим ЕР1-122. В результаті був розбитий вагон 103201, загинуло 9 і поранено 46 осіб.
- 17 липня 1992 на переїзді поблизу платформи Іріновка (Ленінградська область) в перший візок головного вагона ЕР2-485 врізався вантажний автомобіль марки «ЗІЛ», в результаті чого вагон зійшов з рейок і на швидкості 40 км/год лівою стороною врізався в платформу. В результаті пригоди загинув помічник машиніста (даних про загиблих пасажирів немає), вагони № 48501, 48504 і 48507 були пошкоджені до ступеня виключення з інвентарю.
- У ніч з 22 на 23 грудня 1993 року в процесі маневрових робіт в моторвагонному депо Раменське сталося зіткнення електропоїздів ЕР2-1164 і ЕР2-1181. В результаті події ніхто не загинув, вагон № 116401 був пошкоджений до ступеня виключення з інвентарю, а вагон № 118109 — у обсязі поточного ремонту.
- 31 травня 1996 4 незакріплені платформи з цементом, через ухил шляху, викотилися зі станції Литвинове (Кемеровська залізниця) на перегін і на 3526 км врізалися в переповнений ЕР2-663. Загинули 17 пасажирів, 44 (за іншими даними понад 100) були поранені, вагони № 66305, 66308 і 66309 пошкоджені до ступеня виключення з інвентарю.
- У 6 годині 14 хвилин 7 липня 1998 року, близько станції Бекасово-1 Московської залізниці (Київський напрямок) стався крах двох електропоїздів і однієї одиниці шляхової техніки. Щебенеочисна машина після виконання робіт у нічне «вікно» прибула на ст. Бекасово-1. Через деякий час був отриманий наказ про її відправку на ст. Апрелівка, черговий відкрив маршрутний сигнал, попередивши по радіозв'язку машиніста про необхідність зупинитися біля закритого вихідного. Бригада щебнеочістітеля, відвернувшись і можливо заснувши, не стежачи за вільністю колії, проїхала закритий вихідний сигнал і на початку перегону Бекасово-1 — Селятин зіткнулася з електропотягом № 6404 (ЕР2-1104), наступним за маршрутом Крести — Москва і виїжджають на головний шлях по примиканню. Видимість була нормальною, машина зіткнулася з четверним вагоном електропоїзда, який ішов зі швидкістю близько 35 км/год. Від удару два вагони і щебнеочістітель зійшли з рейок, причому останній потрапив в габарит зустрічного головного шляху, по якому в цей момент із швидкістю 80 км/год слідував електропоїзд № 6401 (ЕР2-1117). У катастрофі загинуло 4 людини: бригада електропоїзда № 6401, один з пасажирів і помічник машиніста щебенеочисної машини.
- 13 лютого 2001 — зіткнення ЕР2-1291 з автопоїздом на переїзді ділянки Белоостров — Дібуни. Загинув 1 пасажир, 10 отримали поранення, розбитий вагон 129101.
- 11 листопада 2002 в Санкт-Петербурзі через невірно поставлені слюсарем перемички при піднятих струмоприймачах і запущених допоміжних машинах, некерований (машиніст у цей момент часу відлучився зі складу) ЕР2-1280 на швидкості близько 41 км/год вискочив на перон Балтійського вокзалу. В результаті події 4 людини загинули, 9 поранені, а 2 вагони електропоїзда (№ 128001 і 128010) були пошкоджені в обсязі поточного ремонту.
- 25 жовтня 2006 поблизу Сестрорецька був здійснений навмисний підпал одного з вагонів електропоїзда ЕР2-1315. В результаті події ніхто не загинув, вагони № 131503 та 131508 були пошкоджені до ступеня виключення з інвентарю (у червні 2009 року ще знаходилися на території моторвагонного депо Санкт-Петербург Фінляндський).
Культурні аспекти
ЕР2 більше чотирьох десятиліть був найпоширенішою електричкою на залізницях Радянського Союзу, а пізніше і в ряді країн пострадянського простору (Росія, Вірменія, Грузія, Україна). У кінофільмах ЕР2 з'являється вже через рік після початку виробництва — в «Ласкаво просимо, або Стороннім вхід заборонено». У цьому фільмі 1964 року в сцені на платформі (коли Іночкін уявляє собі, як він приїжджає додому) показують під'їжджає електропоїзд, в якому (по комбінованим виходів і характерним стінок) можна впізнати ЕР2. Примітно, що коли Іночкін йде з платформи, то показують вже СР3.
Більш значущою у електропоїзда була «роль» у оскароносному фільмі «Москва сльозам не вірить» (1979), де в салоні ЕР2 знайомляться головні герої — Катерина та Георгій. Примітно, що по обробці салону можна визначити, що це електропоїзд до № 982 (із ЕР2-982 для обробки салонів стали використовувати пластик), хоча в той час, через майбутніх Олімпійських ігор, на Московському залізничному вузлі відбувалася масова заміна електропоїздів на ЕР2 з номерами від 1028 і вище (з зміненою формою кабіни). Також ЕР2 з'являвся в таких фільмах, як «Джентльмени удачі», «Місце зустрічі змінити не можна», «Покровські ворота», «Сестри», «Дивні дорослі» та інші.
Хоча пісень, в тексті яких би безпосередньо згадувався ЕР2, немає, проте з урахуванням того, що з 1960-х на радянських залізницях ЕР2 був основним приміським електропоїздом, то практично будь-яку пісню про електричці, написану в цей період, можна віднести і до нього. Найбільш відомою з таких пісень є «Електричка» Альони Апіній, яка також вважається неофіційним хітом серед локомотивних бригад приміських електропоїздів. Примітно, що відома пісня «Остання електричка» Давида Тухманова до ЕР2 стосується мало, оскільки була написана в 1961 році, тобто за рік до появи перших ЕР2.
Комп'ютерних ігор, де б спочатку був ЕР2, відносно небагато, та й то в них електропоїзди виконують лише роль фону, або статичних об'єктів. Однак любителями було створено і викладено в інтернет чимало моделей цього електропоїзди у вигляді доповнень до таких залізничним симуляторам, як Microsoft Train Simulator і Trainz. У цих доповненнях представлені ЕР2 не тільки з різними формами кабіни (до і після ЕР2-1028), але і з різними варіантами забарвлення кузова, а часто і з різними варіантами обробки кабіни машиніста. Найпопулярнішим же з електропоїздів ЕР2 в інтернеті можна вважати ЕР2-368, оскільки саме він був на досить відомому відео «Краш-тест електрички» (варіанти: «випробування електрички», «краш-тест електропоїзда» і т. д.). Однак, всупереч розхожій думці, на відео зображено зовсім не краш-тест електропоїзда, а перше випробування колійного енергопоглинаючого упору (ШЕУ). Випробування проводиться 19 грудня 2002 року на Варшавському вокзалі в Санкт-Петербурзі. Для випробувань був сформований склад з 7 вагонів від ЕР2-368 (вагони № 02-04, 06, 08-10) і 5 від ЕР2-396 (вагони 05-08, 10). Попереду електропоїзди був причеплений спеціальний пасажирський вагон посиленої конструкції, а штовхав весь склад тепловоз ТЕП70-0220. Однак перше випробування закінчилося невдало: головний вагон № 36809 склався навпіл (в ту ж ніч його на місці розпиляли на металобрухт). Подальші випробування були вже більш успішні, після чого цей упор був прийнятий до експлуатації.
Джерела
- Раков В. А.. Локомотивы отечественных железных дорог 1956–1975. — Москва: Транспорт, 1999. — 444 с. — ISBN 5-277-02012-8
- Раков В. А. Локомотивы и моторвагонный подвижной состав железных дорог Советского Союза 1976–1985. — Москва: Транспорт, 1990. — 238 с.
- Пегов Д. В. и другие. Электропоезда постоянного тока ЭР2. — Москва: Центр коммерческих разработок, 2006. — 144 с. — ISBN 5-902624-06-1
- Электропоезд ЭР2. — Москва: Транспорт, 1971.
- Электрические схемы и управление электропоездом ЭР2. — Москва: Транспорт, 1975.



