Метод аналогій
Метод аналогій — дає змогу встановити відношення еквівалентності (відповідності, схожості) між двома системами, що розглядаються, за деякими ознаками. Будь-яка з цих систем може реально існувати або бути абстрактною. Якщо два або декілька явищ, різних за своєю фізичною природою, можуть бути описані одним й тим же диференційним рівнянням із збереженням граничних умов, то ці явища називають аналогічними. Метод аналогій розширює можливості вивчення явищ і уже давно одержав широке розповсюдження.
Загальний опис
У широкому розумінні, метод аналогій — це важливий евристичний метод рішення творчих задач. Застосування аналогії є проміжною ланкою між інтуїтивними і логічними процедурами мислення. У рішенні творчих задач використовують конкретні й абстрактні аналогії.
Наприклад, ведуться пошуки аналогії живої природи і перенесення їх у галузь неживих предметів (у галузі техніки). У цих останніх аналогіях можуть бути, у свою чергу, встановлені аналогії за формою, структурою, функціях, процесах тощо.
Сьогодні у багатьох галузях технічної механіки взагалі і в механіці рідин та газів зокрема успішно використовуються електричні, газогідравлічні, акустичні, магнітні, теплові та інші аналогії. В гідродинаміці застосовують такі аналогії: електрогідродинамічна (ЕГДА), газогідравлічна (ГАГА), гідромагнітна (МАГА), мембранна, ламінарна, теплова і дифузійна.
Приклади
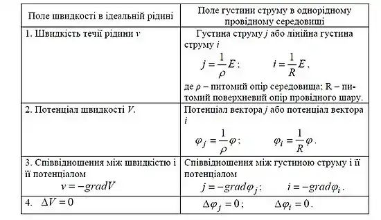
Математичним аналогом поля швидкості у потоці ідеальної рідини може служити як стаціонарне електричне поле в потоці однорідного провідного середовища (аналогія v, E), так і органічно зв'язане з ним поле густини струму (аналогія v, j).
- Величини, які порівнюються в аналогії v, j



При побудові моделі використовують алюмінієву фольгу або провідний папір, у вигляді прямокутного аркуша з рамкою із мідного дроту. Рамка міцно притискається до аркуша болтами, при цьому її присутність не буде заважати створенню в аркуші подовжнього або поперечного зовнішнього однорідного поля. Для цього лише необхідно включити відповідні сторони рамки у ланцюг паралельно провідному аркушу і досягти в них такого ж розподілення потенціалу, яке встановлюється на аркуші без рамки. При цьому живлення аркуша здійснюється за допомогою рівномірно розподілених електродів, включених через достатньо великий опір (рис.).
У подовжньому режимі роботи відношення довжини підвідних дротів до довжини сторін рамки bc і da повинно дорівнювати відношенню сумарного опору живильних каналів до опору провідного аркуша. Відповідно у поперечному режимі відношення довжини підвідних дротів до довжини сторін рамки аb і cd повинно дорівнювати відношенню сумарного опору «поперечних» каналів до опору моделі при цьому способі включення її у ланцюг.
Для того щоб відтворити це поле на прямій моделі, потрібно на листі провідного паперу заклеїти область обмежену профілем L. Підготовлений до роботи пристрій підключається до вторинної обмотки знижувального трансформатора. Лінійна густина струму повинна бути порядку 1 А/см. Накривши фольгу папером на ній олівцем проводять з постійним інтервалом силові лінії. Після побудови на прямій моделі ізопотенціальні лінії з потенціалом φL , знаходять особливі точки поля О і О′, які розділяють контур на дві частини; в одну з них струм входить, з іншої виходить. Вимірюють розподіл потенціалу вздовж контуру L.
Таким чином, описаний пристрій дає можливість імітувати поле швидкості і обтікання тіла будь-якого профілю у необмеженому рідкому середовищі (напр., частинки в робочому каналі збагачувальної машини).
Див. також
- Метод гідромагнітних аналогій
- Метод мембранних аналогій
- Аналогія електрогідродинамічна
- Аналогія газогідравлічна
- Електротеплова аналогія
Джерела
- Метод електрогідродинамічних аналогій М. М. Павловського
- Застосування методу аналогії у навчанні фізики студентів