Міжзоряний політ
Міжзоряний політ — подорож між зірками за допомогою міжзоряних космічних зондів. Найчастіше під міжзоряним польотом розуміють пілотований політ, іноді з можливою колонізацією позасонячних планет.

Польоти на зорельотах займають значне місце в науковій фантастиці.
Загальні відомості
Відстань до найближчої зірки (Проксими Центавра) становить близько 4,243 світлових років, тобто приблизно в 268 тисяч разів більше відстані від Землі до Сонця.
Чотири автоматичні космічні зонди — Піонер-10, Піонер 11, Вояджер-1, Вояджер-2 — досягли третьої космічної швидкості і покинули Сонячну систему; тепер з їх допомогою вивчають міжзоряний простір.
Апаратів, прямим призначенням яких був би політ до найближчих зірок, на початок XXI ст. не існує, проте в 2011 році DARPA спільно з НАСА оголосили про початок проекту «Через 100 років до зірок», метою якого є здійснення пілотованого польоту до інших зоряних систем[1][2]. За словами Поля Єременко, координатора проекту в DARPA, метою даного проекту є не спорудження космічного апарату, а стимулювання декількох поколінь вчених на дослідження в різних дисциплінах і створення проривних технологій. За словами директора Дослідницького центру Еймса (НАСА) Симона П. Вордена проект двигуна для польотів у дальній космос може бути розроблено протягом 15-20 років[3].
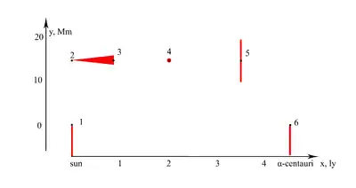
Схема міжзоряного польоту з Теорії експансій
Теорія експансій інформаційних систем [4] , розглядає розширення цивілізацій зі швидкістю близькою до швидкості світла. З ціллю доказу такої можливості Вадимом Романько, для експансії першого типу зі швидкістю близько 58 % швидкості світла розглядається наступна модель міжзоряних перельотів. Модель побудована відповідно до жорстких вимог теорії експансій до місій та технологічного моделювання на основі найбільш пророблених моделей, які є її елементами (прямоточний двигун Бассарда, електромагнітний прискорювач, схема гальмування за допомогою магнітного вітрила, термоядерні реактивні двигуни). Модель супроводжена діаграмою перельоту від Сонця до зірки α-Центавра. Масштаби осей x і у на діаграмі різні. По осі х представлено відстань між зірками в світлових роках. Для осі y обраний масштаб, відповідний ефективному розміру магнітного вітрила в тисячах кілометрів. Відповідно, співвідношення між осями x та y приблизно один до мільйона. Космічний зонд на схемі представлений точкою. Червоним кольором позначено плазма. Цифрами позначені етапи польоту.

1. Виведення космічного зонда на термоядерних ракетних двигунах на траєкторію польоту до зірки. На цьому етапі розгону космічний зонд має на борту мінімально-необхідний запас палива.
2. Прискорювач — це система електромагнітних прискорювачів заряджених частинок, які окремо розганяють ядра хімічних елементів і електрони. Розігнані окремо ядра і електрони потім зводяться їх в один пучок, утворюючи рівномірну плазму. Прискорювач, який знаходиться біля Юпітера, розганяє плазму до субсвітлової швидкості. Спочатку прискорювач наповнює магнітне вітрило корабля будь-якою дешевою речовиною. Продукти горіння реактора, який живить прискорювач, використовуються для стабілізації прискорювача в просторі. Прискорення на початковому етапі польоту космічного зонда може становити 1,5g (в півтора рази більше, ніж на Землі).
3. Завантаження паливом. На цьому етапі прискорювач виконує розгін космічного зонда дейтерієм і літієм або іншими компонентами термоядерного палива. Космічнийзонд переводить магнітне вітрило в режим магнітної пастки, вловлюючи і збагачуючи паливо і заповнюючи їм паливні сховища. До моменту повного заповнення сховищ швидкість космічного зонда наближається до 70 % швидкості світла. Конфігурація космічного зонда така, що житлові блоки знаходиться в найбільш безпечному місці між паливними сховищами. Основною силовою конструкцією космічного зонда такого розміру, що витримує силові навантаження, як тисяч тон палива, так і прискорення 1,5g може бути магнітна система, яка рівномірно розподіляє навантаження по всьому об'єму космічного зонда.
4. Наступний період космічний зонд проводить в режимі пасивного польоту на субсвітловій швидкості. Проблема зіткнення з космічним пилом вже вирішена. Паливо, розігнане прискорювачем до субсвітлової швидкості, і не захоплене магнітної пасткою, рухається попереду космічного зонда, перетворюючи в плазму всі частинки пилу на своєму шляху. Новоутворена після згоряння пилу плазма встигає рівномірно розсіятися до прийнятної щільності до моменту наближення до неї космічного зонда. Великі астероїди, горять в плазмі і світяться, як зірки, їх добре видно в телескоп на достатній відстані для незначної корекції траєкторії космічного зонда. Магнітний вітрило працює в режимі захисту космічного зонда від міжзоряного водню, який утворює зустрічний потік на швидкості близькій до швидкості світла. Гравітація на космічному зонді може створюватися обертанням житлових блоків в його магнітній системі. На різних рівнях блоків гравітація може бути різною від невагомості до 1,5g.
5. Приблизно за світловий рік до цільової зірки розкривається магнітне вітрило. Вітрило використовує міжзоряний газ і сонячний вітер зірки, до якої наближається космічний апарата, для гасіння субсвітлової швидкості з прискоренням спочатку можливо 1,5g. Вітрило збільшує свій радіус в міру падіння швидкості космічного апарата. На заключному етапі магнітного гальмування розмір вітрила досягає десятків тисяч кілометрів.
6. Коли вітрило стає неефективним, космічний апарат гасить залишок швидкості, використовуючи термоядерні ракетні двигуни. Ці двигуни витрачають пальне, яке було накопичено на етапі розгону космічного апарата. Енергію роботи термоядерного ракетного двигуна у вигляді нейтронного і γ-випромінювання, бажано було б використовувати для збільшення швидкості плазми, яка викидається двигуном за допомогою магнітної системи космічного апарата.
7. Космічний зонд підходить до місця найбільшого скупчення ресурсів — на орбіту планети гіганта, де починається будівництво нового прискорювача і космічних апаратів для польотів до наступних зірок.
Якщо існує можливість розширення цивілізацій зі швидкістю близькою до швидкості світла, як розглядається у теорії експансій, то колонізаторів сусідні цивілізації ми побачимо біля Землі раніше, ніж побачимо у телескоп їх історичну батьківщину.
Примітки
- Пентагон нацелился на звезды / Gazeta.ru, 24 июня 2011.
- DARPA Encourages Individuals and Organizations to Look to the Stars; Issues Call for Papers for 100 Year Starship Study Public Symposium Архівовано 29 листопада 2014 у Wayback Machine. / Сайт DARPA, 15 июня 2011 (англ.)
- Ирина Шлионская, Політ все ж відбудеться? // Правда.ру, 02.07.2011.
- Романько, Вадим (2015). Теория экспансий информационных систем (Русский). Житомр. с. 128. ISBN 978-1-56347-106-3.
Посилання
- Сборник ссылок на статьи о межзвездных полетах
- Теория экспансий информационных систем — рассматривает технологии расширения цивилизаций со скоростями близкими к скорости света.
- Как защитить космических путешественников
- Цвет растений на других планетах
- Interstellar Ark Mission Architectures and Various Feasibility Issues