Полімеразна ланцюгова реакція в реальному часі
Полімеразна ланцюгова реакція у реальному часі або кількісна ПЛР (qPCR) — це лабораторний метод молекулярної біології, який дозволяє виміряти кількісно вміст специфічного фрагменту ДНК у пробі. qPCR — підвид полімеразної ланцюгової реакції при якій проба ампліфікації зразку береться під час кожного циклу, тобто спостерігається "у реальному часі", та на відміну від qPCR, ПЛР дає тільки якісний аналіз — чи є в пробі відповідна ДНК чи немає.

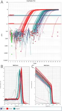
Принцип неможливості оцінити кількість ДНК у пробі за допомогою ПЛР полягає в тому, що крива ампліфікації не є постійною. В ідеалі при кожному циклі якщо ДНК є то вона повинна подвоюватися. Проте на практиці відбувається вихід продукту реакції на плато (див. зображення). Тому при досить великій кількості циклів проби, які відрізнялися за кількістю до початку реакції будуть виглядати однаково після її закічення.
РЧ-ПЛР моніторить кількість проби в кожному циклі. Це робиться за допомогою спеціальних зондів, що світяться. Розрізняють специфічне та неспецифічне свічення. До неспецифічного свічення входить мітка за допомогою SYBR-green.
Застосування
У квітні 2016 року вантажний корабель «SpaceX CRS-8» доставив до Міжнародної космічної станції апарат «WetLab-2 hardware system», який дозволяє вперше в умовах невагомості проводити полімеразну ланцюгову реакцію в реальному часі для дослідження експресії генів.[1]
Примітки
Джерела
- SYBR Green Quantitative PCR Protocol. University of California Los Angeles. Архів оригіналу за 13 жовтня 2015. Процитовано 5 жовтня 2015.
- REAL-TIME PCR.
- Real-Time PCR Handbook. RRC Core Genomics Facility, University of Illinois at Chicago. Архів оригіналу за 30 вересня 2015. Процитовано 5 жовтня 2015.