Потенціал Вудса-Саксона
Потенціал Вудса-Саксона — потенціал, що використовується в ядерних моделях, виду

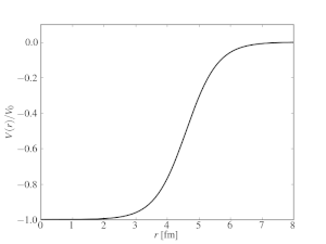
Загальний вигляд потенціалу Вудса-Саксона
де — відстань до центру ядра; — параметри що харахктеризують глибину, радіус, і розмитість потенціалу. Використовується в оболонковій моделі ядра , як центральний потенціал в якому рухаються нуклони, не взаємодіючи між собою.
Література
Прохоров, "Физическая енциклопедия", М.,1988
This article is issued from Wikipedia. The text is licensed under Creative Commons - Attribution - Sharealike. Additional terms may apply for the media files.