Техногенні впливи на геологічне середовище
Техногенні (антропогенні) впливи на геологічне середовище — різні за своєю природою, механізмом, тривалістю та інтенсивністю впливи людини в процесі її життєдіяльності та господарського виробництва.
Загальна характеристика
Антропогенна дія на геологічне середовище за своєю сутністю є геологічним процесом, оскільки за розмірами і масштабами прояву її цілком можна зіставити з природними процесами екзогенної геодинаміки. Різниця полягає лише у швидкості протікання процесу. Якщо природні геологічні процеси відбуваються повільно — сотні і мільйони років, то швидкість впливу людини на середовище — роки або десятки років. Ще одна риса, що є характерною для антропогенної діяльності — швидка інтенсифікація людської діяльності.

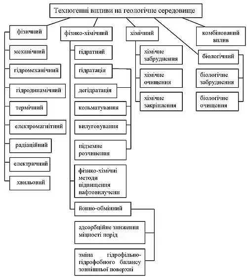
У основу найбільш універсальної сучасної класифікації техногенних впливів на геологічне середовище В. Т. Трофимова та ін.[1] покладені природа впливу та його механізм. Відповідно до цього виділяються такі класи впливів: фізичний (в якому виділяються підкласи, зумовлені дією різних фізичних полів: механічного, гідромеханічного, гідродинамічного, термічного, електромагнітного, радіаційного), фізико-хімічний, хімічний, біологічний. Пізніше ця класифікація була доповнена характеристикою прямих екологічних наслідків впливу людини на геологічне середовище і зворотних впливів на життєдіяльність людини, природні ландшафти і біогеоценози.
У роботі[2] запропонована узагальнена класифікація техногенних впливів на геологічне середовище (рис. 1). Розглянемо різні класи і підкласи техногенних впливів докладніше.
Фізичний вплив
Це перший і найбільший і різноманітний клас техногенних впливів на геологічне середовище, що складається з декількох підкласів.
Механічне діяння. У цьому підкласі виділяються наступні шість типів впливів: ущільнення і розущільнення, внутрішнє (тобто те, що відбувається без зміни рельєфу) руйнування масиву і впливи, що відбуваються з руйнуванням і перевідкладенням ґрунтів і призводять до зміни рельєфу, планування рельєфу, техногенна «акумуляція» (утворення позитивних форм) і «ерозія» (утворення негативних форм) рельєфу[3].
Будівлі, споруди та автотранспорт ущільнюють, укотковують, трамбують ґрунт, будівельні роботи руйнують поверхневий (ґрунтовий) шар, гірничі роботи (шахти, карʼєри, свердловини) руйнують гірські породи від поверхні до 12 км в глибину (з технологічною метою — як правило, до декількох кілометрів).
Гідромеханічне діяння. До підкласу гідромеханічних впливів, на відміну від попереднього, відносяться механічні впливи, здійснювані за допомогою гідромеханізмів. Ці дії в основному передаються безпосередньо на породи, рельєф і пов'язані з геодинамічними, але не передаються безпосередньо на підземні води. У цьому підкласі виділяється всього два типи: гідроакумуляція рельєфу (утворення позитивних форм) і гідроерозія (утворення негативних форм) рельєфу.
Одним із важливих чинників є вплив механічного навантаження (утворюваних водоймами[4][5], щільними забудовами) на літосферну плиту, наслідком чого може бути наведена сейсмічність. Таким чином, верхні шари літосфери, які традиційно сприймаються як інертна частина екосистем, беруть активну участь у глоабльному деформівному процесі й здатні реагувати навіть на малі по величині впливи (техногенні навантаження)[6]. Подейкують, що ядерні вибухи здатні понижувати сейсмічність[7]. Насправді ядерні вибухи викликають активізацію сейсмічності[8]. Передвісником землетрусу є електромагнітне випромінювання, яке виникає внаслідок переміщення підземних порід, субдукції[9] (тертя, розтріскування, п'єзоефект тощо), джерело якого знаходиться у товщі Землі — епіцентрі землетрусу, який має статися[10]. Мікросейсмічні дані є не менш важливими, ніж макросейсмічні. Навіть відносно слабкі землетруси можуть нанести значні пошкодження, якщо вони часто повторюються[11]. Моніторинг і дослідження, моделювання геодинамічних процесів має велике значення для складання містобудівних проектів поблизу масштабних водойм (наприклад, бурштинське водосховище, міське озеро тощо), як, наприклад, для Івано-Франківської області. До Прикарпатського крайового прогину з південно-західного боку безпосередньо примикає Скибова зона[12]. Контакт із моласовими утвореннями прогину або із його фундаментом на усьому протязі тектонічний. Важливим моментом є стик платформової частини із Прикарпатським прогином, який супроводжується глибоким розломом[11]. Важливим чинником є затоплюваність субрегіону[13].
Гідромеханічне діяння застосовується при гідромеханізації в гірництві — це єдиний технологічний комплекс процесів та технічних заходів, пов'язаних із руйнуванням ґрунтів та гірських порід, транспортуванням їх, укладанням в масив або переробкою гідравлічним способом з використанням енергії води. Методами гідромеханізації розробляють незв'язні та зв'язні ґрунти (пісок, глину), торф, крейду, сіль, кам'яне і буре вугілля, а також відходи різних виробництв. При цьому розрізняють свердловинний та шахтний гідровидобуток, гідровидобуток у кар'єрах.
Найбільше поширення гідромеханізація набуває у гідротехнічному будівництві і гірничій справі, як у наземних умовах (розмив ґрунтів, намив гребель, дамб, обвалувань, риття каналів, котлованів, очистка водоймищ тощо), так і під землею (гідровідбивання та гідрозакладка, гідротранспорт та гідропідйом). Основною схемою технології є комбінація «гідромонітор-землесос».
Гідродинамічний вплив проявляється також в результаті витоків і промислових стоків на території родовища, а також при відкачці води з підземних горизонтів.
Гідродинамічне діяння. Підклас гідродинамічних діянь об'єднує власне гідродинамічні впливи на підземні води, на їх гідродинамічний режим. Вони впливають як на речові компоненти геологічного середовища (гірські породи і підземні води), так і на геодинамічні процеси. При цьому зміни рельєфу проявляються в результаті активізації геодинамічних процесів. До цього підкласу відносяться впливи двох типів: що ведуть до підвищення напору або рівня підземних вод, що ведуть до їх зниження.
Гідродинамічне діяння на геологічне середовище передбачають ряд сучасних геотехнологій свердловинного видобування корисних копалин, зокрема, широко застосовуване заводнення — спосіб впливу на пласт при розробці нафтових родовищ, при якому підтримка і відновлення пластового тиску і балансу енергії здійснюються закачуванням води, та гідравлічний розрив пластів — нагнітання у породи великих кількостей води під великим тиском, що спричиняє радикальне збільшення тріщинуватості гірського масиву в зоні крекінгу[14].
Термічні діяння зумовлені дією позитивних або негативних теплових полів. Це охолодження або навпаки — нагрівання гірських порід при їх руйнуванні, нагрівання флюїдів для зміни їх реологічних властивостей. Також термічні діяння при закачуванні розчинів (розвідувальні та бурові свердловини). Термічні діяння можуть бути направленими і спонтанними (наприклад, самозаймання вугілля, торфу тощо).
Зокрема, заморожування ґрунтів (порід) — спосіб проведення гірничих виробок у водоносних породах, при якому на деякій відстані від контуру виробки бурять низку свердловин до водотривких порід і обладнують їх заморожуючими колонками, якими циркулює холодоносій. При цьому утворюється льодопорідна стінка, що захищає виробку на час проведення від проривів води (пливунів). Відомий «сибірський спосіб» заморожування ґрунтів — спосіб проходження розвідувальних шурфів в руслах річок та річкових долинах в пливунних породах на глибину 5—20 м. Вибій виробки в зимовий час проморожують за рахунок природного холоду протягом 2–3 днів, а після цього проводять виробку на глибину, дещо меншу товщини промороженого шару ґрунту. Цей спосіб з успіхом застосовано в Росії, Польщі, Великій Британії, Франції, Нідерландах.
Теплові методи діяння на геологічне середовище поширені в практиці гірництва. Сюди належить підземна виплавка сірки, підземна газифікація вугілля, горючих сланців, сірки, підземна сублімація корисних копалин.
Теплові методи підвищення нафтовилучення застосовуються в покладах високов'язкої смолистої нафти, неньютонівської нафти, парафінонасиченої нафти. Серед них виділяють теплофізичні і термохімічні методи.
Застосовують в основному такі методи теплової дії:
- прогрів привибійної зони свердловин парою або різними нагрівачами (електричними, електромагнітними і вогневими) до температур 120—200 °С, можливе нагнітання в пласт великих об'ємів гарячої води або пари при температурі близько 150 °С; зокрема: витіснення нафти гарячою водою; пароциклічна обробка свердловин.
- застосування внутрішньопластового рухомого вогнища горіння (ВПВГ).[14].
Відоме і вогняне буріння — спосіб буріння, заснований на руйнуванні гірських порід на вибої свердловини високотемпературними газовими струменями, що вилітають з надзвуковою швидкістю з сопел пальника. До речі, термічний вплив на гірський масив для розміцнення породи при видобуванні корисних копалин відомий давно і описаний Г.Агріколою в його енциклопедії гірництва і металургії «De Re Metallica» (1556 р.)[15].
Електромагнітне діяння. До підкласу електромагнітних техногенних впливів автори Класифікації Трофимов В. Т., Королев В. А., Герасимова A.C. відносять впливи, здійснювані під дією електричних, магнітних або електромагнітних полів. Електромагнітні поля впливають безпосередньо лише на речові елементи геологічного середовища: гірські породи і підземні води і не впливають на рельєф і геодинаміку території. У підкласі виділяються впливи двох типів: стихійні і цілеспрямовані. Перші обумовлені дією слабких електричних полів, вони, як правило, тривалі або квазіпостійні і пов'язані з витоками електрики, наведенням слабких полів тощо Другі зумовлені дією електричних полів як постійного, так і змінного електричного струму високої напруги, вони, як правило, короткочасні і пов'язані з цілеспрямованим впливом на об'єкти технічної меліорації гірських порід. .
Електромагнітний вплив за[16] надають лінії електропередач, наслідком може стати порушення функцій головного мозку і психіки людей, руйнування їх імунної системи.
Електромагнітне діяння широко застосовується при каротажі свердловин. Випробувальні роботи підтвердили можливість підвищення дебіту нафтових свердловин шляхом впливу на пласт високочастотного електромагнітного поля. Зона впливу визначається способом створення (в одній свердловині або між декількома), напруги і частоти електромагнітного поля, а також електричними властивостями пласта. Крім теплових ефектів електромагнітний вплив призводить до деемульсації нафти, зниження температури початку кристалізації парафіну і появи додаткових градієнтів тиску за рахунок силового впливу електромагнітного поля на пластову рідину.
Електричне діяння. Застосовується про каротажі свердловин. Технологія електричної обробки свердловин призначена для зниження обводненості на видобувних нафтових свердловинах, відновлення їх продуктивності, відсічення газових конусів, а також для відновлення характеристик нагнітальних свердловин. Об'єктами застосування технології є як теригенні, так і карбонатні колектори з глибиною залягання до 2000 м і 3000 м відповідно. Як правило, обробці підлягають свердловини з обводненістю продукції 40—85 % і дебітом по рідині 10-85 м3 / добу при неоднорідних пластах з почергово високою і зниженою пористістю. Сутність технології заснована на тому, що при пропущенні через нафтовий пласт імпульсів електричного струму відбувається виділення енергії в тонких капілярах. Коли кількість виділеної енергії перевищує якесь порогове значення, спостерігаються зміни структури пустотного простору мікронеоднорідного середовища і просторових структур фільтраційних потоків. В свердловинах відбуваються руйнація кольматанта і прилеглих шарів гірської породи, газова кольматація, руйнування подвійних електричних шарів, зміна поверхневого натягу на межі розділу фаз. Після закінчення електровпливу на пласт в результаті зміни просторової структури фільтраційних потоків в породі обводненість видобутої нафти виявляється значно зниженою на тривалий період часу.
Технологія електрогідравлічної обробки свердловин (ЕГУ) застосовується для підвищення нафтовилучення. При електричному розряді між двома електродами в рідкому середовищі відбувається формування каналу наскрізної провідності з наступним його розширенням до низькотемпературної плазмової каверни, що утворює ударну хвилю і хвилі стиснення. Час дії ударної хвилі не перевищує 0,3 х10-6 сек. Поширюючись в присвердловинній зоні, вона руйнує кольматаційні утворення. Основними параметрами електрогідравлічної обробки, що визначають її ефективність, є тиск ударної хвилі і число генеруючих імпульсів уздовж інтервалу перфорації.
Радіаційне діяння. Підклас радіоактивних діянь об'єднує впливи, викликані радіацією. Вони впливають лише на речові елементи геологічного середовища (гірські породи і підземні води). У цьому підкласі також виділяються два типи впливів — радіаційне забруднення та радіаційне очищення компонентів геологічного середовища.
Тут теж можна виділити як спонтанні (наприклад, Чорнобильська катастрофа) так і направлені радіаційні впливи. До останніх слід зарахувати, наприклад, Об'єкт «Кліваж» — підземний ядерний вибух у мирних цілях на території України, Донбас. Потужність ядерного заряду 0,2-0,3 Кт тротилового еквіваленту, який було здійснено на східному крилі шахти «Юнком» (м. Юнокомунарськ, Єнакієвської міськради, ВО «Орджонікідзевугілля») на глибині 903 м між вугільними пластами «Дев'ятка»(l4) та «Цегельний» (l21) 16 вересня 1979 р. Мета вибуху — зниження напруги в гірничому масиві, що врешті-решт мало підвищити безпеку відпрацювання вугільних пластів.
Наступний приклад — «Факел» — перший промисловий ядерний вибух на території України, здійснений 9 липня 1972 року за 3 км від села Хрестище Красноградського району Харківської області з метою закриття аварійного газового викиду. Енерговиділення вибуху — 3,8 кілотон. Аналоги — програма «Лемех» (або Операція Плаушер (англ. Operation Plowshare) використання мирних ядерних вибухів на території США. Запущена в 1957 році, згорнута в 1973 році. В рамках програми було здійснено 27 вибухів на території 3 штатів США. Програма США однозначно показала екологічну небезпеку мирних ядерних вибухів: на території США утворилося кілька зон радіоактивного зараження, зокрема, активне забруднення геологічного середовища.[17]
Хвильове діяння. Застосовується про каротажі свердловин (акустичний каротаж), а також як метод для підвищення нафтовилучення. Технологія акустичної обробки свердловин застосовується для підвищення нафтовилучення. Вона заснована на перетворенні електричної енергії змінного струму в енергію пружних хвиль з частотою коливань 20 кГц в інтервалі перфорації свердловини. Частота ультразвукової хвилі визначає її специфічні особливості: можливість розповсюдження спрямованими пучками і можливість генерації хвиль, що переносять значну механічну енергію. При взаємодії акустичного поля з фазами гірських порід досягається: збільшення їх проникності завдяки змінам структури пустотного простору; руйнування мінеральних солевідкладів; акустична дегазація і зниження в'язкості нафти; залучення в розробку низькопроникних і закольматованихпропластків порід продуктивного пласта.
Об'ємний хвильовий вплив на нафтове родовище застосовується для збільшення нафтовидобутку. При цьому на поверхні родовища нафти спеціальним чином створюються монохроматичні коливання певної амплітуди, що поширюються в вигляді конуса від поверхні до нафтового пласта, охоплюючи об'єм в зоні радіусом 1,5—5 км від епіцентру впливу. Технологія призначена для інтенсифікації видобутку нафти і підвищення нафтовіддачі неоднорідних продуктивних пластів з карбонатними і теригенними колекторами різної проникності (теригенні — колектори, представлені породами різного мінерального складу з різним ступенем глинястості, з різним складом і характером цементуючих речовин). Застосовується на різних стадіях експлуатації родовищ при виробленості запасів і обводнення не більше 70 %. Радіус зони впливу від одного віброджерела становить 3 км при глибині залягання продуктивних пластів 2,5—3 км. Віброхвильовий вплив на породи продуктивного нафтового пласта — застосовується для підвищення нафтовидобутку свердловин.
Віброхвильовий вплив на породи продуктивного нафтового пласта створюється при роботі штангового насоса, що впирається в зумпф (відстійник, внутрішній простір свердловини, розташований нижче інтервалу перфорації) через спеціальний хвостовик і колону труб. В результаті впливів в масиві формуються хвилі пружних деформацій, які поширюються на великі відстані від свердловини і забезпечують отримання значних ефектів, як у самій збудливою свердловині, так і в свердловинах, розташованих в радіусі 2—2,5 км від неї. Інфра-низькочастотні пружні коливання формують в пласті зону розміцнення, що покращує його фільтраційні характеристики.
Фізико-хімічний вплив
У другий клас об'єднані техногенні впливи на компоненти геологічного середовища фізико-хімічної природи, тобто зумовлені різними поверхневими фізико-хімічними явищами і поглинальною здатністю порід (адсорбцією, дифузією, осмосом, капілярними явищами, розчиненням і т. д.). Ці явища впливають лише безпосередньо на речові елементи геологічного середовища. Тут виділяються такі типи впливів, як гідратний, здійснюваний за рахунок техногенної гідратації або дегідратації порід, кольматування порід, вилуговування і йоно-обмінний вплив. До цього класу належить і адсорбційне зниження міцності гірських порід (дія ефекту Ребіндера) та зміна гідрофільно-гідрофобного балансу сумарної зовнішньої поверхні подрібненого за участі ефекту Ребіндера гірського матеріалу (дія ефекту адсорбційного розкриття поверхні порового простору твердої фази або ефекту «вивертання пор»)[18].
Фізико-хімічний вплив проявляється, зокрема, при прокладанні нафтопроводів, трубопроводів і асфальтових доріг, в геотехнологіях підвищення нафтовилучення, підземного розчинення корисних копалин тощо .
Фізико-хімічні методи підвищення нафтовилучення — методи діяння на нафтові поклади, які покращують заводнення (за рахунок зниження міжфазового поверхневого натягу і зміни відношень рухомостей фаз) і сприяють вилученню залишкової нафти із заводнених пластів. До першої групи належать методи запомповування водних розчинів поверхнево-активних речовин (заводнення розчинами ПАР), полімерного заводнення, лужного заводнення (розчини лугів) і силікатно-лужного заводнення (розчин силікату натрію з лужними властивостями), сірчано-кислотне заводнення (нагнітання сірчаної кислоти у вигляді облямівки), а до другої — методи витіснення нафти діоксидом вуглецю (газ, рідина, водний розчин) та міцелярними розчинами і міцелярно-полімерне заводнення (облямівки міцелярного і полімерного розчинів).
Приклад — термохімічні методи підвищення нафтовилучення — один із групи теплових методів діяння на нафтові поклади, суть якого полягає в утворенні в нафтовому пласті високотемпературної зони, в якій теплота ґенерується внаслідок екзотермічних окиснювальних реакцій між частиною нафти, яка міститься в пласті, і киснем, та яка переміщується по пласту від нагнітальної до видобувних свердловин нагнітанням окиснювача (повітря або суміші повітря та води). Вигорає 5—15 % запасів нафти (точніше коксоподібні залишки найважчих її фракцій). За співвідношенням витрат води і повітря розрізняють сухе (без нагнітання води), вологе (нагнітають води до 2-3 л/м3) і надвологе (те ж понад 2-3 л/м3) горіння. Об'єктами для застосування є поклади високов'язкої нафти.
Підземне розчинення — спосіб видобутку природних мінеральних солей (кам'яної, калійної, бішофіту) через свердловини шляхом переведення їх у водний розчин в надрах. Поряд з видобутком здійснюються збагачення, очистка (для кам'яної солі) і вибіркове вилучення (для калійних солей). Особливості процесу зумовлені фізико-хімічною природою і розчинністю солей, гідравлікою і гідродинамікою циркуляційних потоків, що виникають при створенні в соляному масиві підземних камер великих розмірів. Розчинення солі включає етапи: надходження розчинника до поверхні солі, взаємодія розчинника і солі (міжфазні процеси), розділення розчиненої речовини і солі (процеси дифузії).
Ефект Ребіндера — зміна механічних властивостей твердих тіл внаслідок фізико-хімічних процесів, що викликають зменшення поверхневої (міжфазної) енергії тіла — проявляється при дробленні і подрібненні попередньо зволожених гірських порід. Проявляється в зниженні міцності і підвищенні крихкості, пластичності гірських порід, що полегшує їх руйнування, диспергування. Поверхневими процесами, що обумовлюють ефект Ребіндера можуть бути адсорбція ПАР, змочування (особливо твердих тіл розплавами, близькими за молекулярною природою), електричний заряд поверхні, хімічні реакції. Супроводжуючий ефект Ребіндера ефект розкриття поверхні порового простору твердої фази або Ефект «вивертання пор» — ефект, який полягає у переході внутрішньої поверхні пор у зовнішню поверхню зерен при подрібненні твердого матеріалу (наприклад, гірської породи). Зміна поверхневих характеристик подрібненої сировини за рахунок цього ефекту викликає зміну технологічних характеристик подрібненої маси, зокрема її реологічних характеристик. За певних умов може впливати на реологію водонасичених малозв'язаних нещільних порід, насичених водою з високим вмістом колоїдних частинок, які при розкриванні виявляють здатність до розпливання і переміщення (наприклад, пливунів).
Хімічний вплив
Третій клас включає в себе дії хімічної природи, обумовлені хімічною взаємодією різних речовин і компонентів геологічного середовища — порід і реагентів, порід і підземних вод. Хімічні діяння поширюються лише на речові компоненти геологічного середовища та безпосередньо не впливають на рельєф і геодинамічні процеси. В цьому класі виділяються три типи техногенних впливів: хімічне забруднення, хімічне очищення та хімічне закріплення масивів гірських порід.
Хімічне забруднення геологічного середовища має місце, наприклад, при підземному вилуговуванні — способі розробки рудних родовищ вибірковим переведенням корисних копалин в рідку фазу в надрах з подальшою переробкою розчинів, що містять метали (найчастіше, електролізом — технологія SX-EW). Сьогодні підземне вилуговування застосовують для видобутку урану, міді, а також промислово-експериментально — титану, ванадію, марганцю, заліза, кобальту, нікелю, цинку, селену, молібдену, золота та ін.
Методи очищення ґрунтів розділяють на три групи: 1) методи видалення забруднень з ґрунту; 2) методи локалізації забруднень всередині ґрунтового масиву; 3) методи деструкції забруднень в гірському масиві.
Закріплення ґрунтів — штучне збільшення несучої здатності, міцності, водонепроникності, опору розмиву масиву гірських порід в умовах їх природного залягання. Застосовується при проходженні гірничих виробок, будівництві промислових і житлових будівель, для зміцнення укосів доріг і стінок котлованів у водо насичених ґрунтах, як протизсувні заходи, а також при боротьбі з селевими потоками в горах. Основні способи закріплення ґрунтів: цементація, глинизація, бітумізація, заморожування, хімічне закріплення ґрунтів.
Хімічне закріплення ґрунтів — штучне підвищення водогазонепроникності та міцності гірських порід шляхом нагнітання в них розчинів синтетичних смол чи інших хімічних сполук, здатних твердіти у тріщинах та порах.
Біологічний вплив. В клас біологічних впливів об'єднують техногенні впливи мікробіологічної природи, які цілеспрямовано або мимоволі викликаються людиною. Біологічні техногенні впливи впливають тільки на речові елементи геологічного середовища: гірські породи і підземні води і не впливають безпосередньо на рельєф і геодинамічні процеси. Серед них виділяються два типи впливів — біологічне забруднення і очищення компонентів геологічного середовища.
Біологічний вплив
Біологічний вплив на геологічне середовище має місце, зокрема, при бактеріальному вилуговуванні — вилученні хімічних елементів з руд, концентратів і гірських порід за допомогою бактерій або їх метаболітів. Бактеріальне вилуговування поєднується з вилуговуванням слабкими розчинами сірчаної кислоти бактеріального і хімічного походження, а також розчинами, що містять органічні кислоти, білки, пептиди, полісахариди і т. д. Вилуговування бактеріальне може бути наземного (відвали) і підземного (гірські масиви) типу. В промислових масштабах бактеріальне вилуговування застосовується для вилучення міді із забалансових руд в США, Перу, Іспанії, Португалії, Мексиці, Австралії та інших країнах. У ряді країн (США, Канада, ПАР) бактерії використовуються для вилуговування урану.[19]
Комбінований вплив
Комбінований вплив — одночасний вплив ряду чинників на геологічне середовище.
Приклад — реагентно-гідроімпульсна віброструминна обробка нафтових свердловин — спосіб збільшення нафтовидобутку свердловин [9, 10]. Технологія реалізується за допомогою віброструминного декольмата-тора, що руйнує кольматаційні утворення закачуванням в привибійну зону кислот або інших реагентів шляхом багаторазових гідравлічних ударів і виносу на поверхню продуктів реакції. Пристрій дозволяє реалізувати кілька циклів впливу (закачування і виклику припливу) за одну спускоподіймальну операцію. При цьому в кожному новому циклі збільшується радіус обробки, і нова порція реагенту впливає на наступний шар. Процес відбувається в режимі гідроудару, що полегшує проникнення реагенту в пористе середовище, призводить до руйнування кольматанта і підвищує ефективність впливу. Величина імпульсу тиску може варіюватися в межах 2,0-10,0 МПа. Потім без проведення спускопідіймальних операцій і без заміни підземного обладнання проводиться запуск струминного насоса і здійснюється винесення продуктів руйнування і відпрацьованого реагента з пласта.
Технологія призначена для комбінованої обробки свердловин в низькопроникних високоглинистих колекторах, а також колекторах середньої і навіть високої проникності, фільтраційні характеристики яких значно — на порядок і більше — знижені в процесі буріння, первинного розкриття пласта або експлуатації свердловини. У період з 2002-го по 2006 рік обробка привибійної зони пласта цим способом проведена на 17 свердловинах. Коефіцієнти їх продуктивності зросли в 2,3-5,9 разів. Приріст дебітів нафти в середньому становили 8,4 т / добу. Додатковий видобуток нафти становив у середньому 1129 т на свердловино-обробку, що в 3 рази перевищує результати традиційної обробки привибійної (перфорованої при свердловинної) зони.
Примітки
- Трофимов В. Т., Королев В. А., Герасимова A. C. Классификация техногенных воздействий на геологическую среду // Геоэкология. — 1995. — № 6. (рос.)
- В. С. Білецький Класифікація техногенних впливів на геологічне середовище. Нафтогазова інженерія. — Число 2, 2017. — С. 27—34.
- Королев В. А. Мониторинг геологической среды / Под редакцией В. Т. Трофимова. — М.: Изд-во МГУ, 1995. — 272 c. (рос.)
- Смирнов В. Б., Чадда Р. Наведенная сейсмичность в. районе водохранилищ Койна и Варна, Индия: обзор. современных данных и гипотез // Физика Земли. — 2017. —№ 4. — С. 28—39. (рос.)
- Уломов В. И. Трехмерная модель динамики литосферы, структуры сейсмичности и изменений уровня Каспийского моря // Физика Земли. — 2003. — № 5. — С. 5—17. (рос.)
- N. V. Sharov, À. À. Malovichko, Y. K. Shchukin Earthquakes and microsesmicity in modern geodynamics problems on the east European platform} (англ.)
- Тажибаев Кушбакали Тажибаевич, Тажибаев Данияр Кушбакалиевич Научные основы способа предотвращения тектонических землетрясений и утилизации ядерных зарядов. (рос.)
- Н. Т. Тарасов, Н. В. Тарасова Влияние на сейсмичность электромагнитных полей и взрывов, геодинамические последствия (рос.)
- Добрецов Николай Леонтьевич, Кирдяшкин Анатолий Григорьевич, Кирдяшкин Алексей Анатольевич Геодинамическая и тепловая модели зоны субдукции // Физическая мезомеханика. — 2009. — № 12. — С. 5—16. (рос.)
- Galper A. M., V. M. Grachev, V. V. Dmitrenko et al. High energy electrons in the radiation belt of the Earth, 18 Int. Cosmic Ray Conference, Bangalore, India, MG.10-33, 497–500, 1983. (англ.)
- Геология СССР / под ред. А. В. Сидоренко. — М. : Недра, 1966. — Т. 48: Карпаты. — Ч. 1. Геологическое описание. — С. 436. (рос.)
- Назаревич А. В. Геодинаміка, тектоніка та сейсмічність Карпатського регіону України / А. В. Назаревич, Л. Є. Назаревич // Геодинаміка. — 2013. — № 2. — С. 247—249.
- Через паводки на Прикарпатті та Буковині — помаранчевий рівень небезпеки. ukrinform.ua. Укрінформ. 22 червня 2020. Процитовано 14 лютого 2021.
- Бойко В. С., Бойко Р. В. Тлумачно-термінологічний словник-довідник з нафти і газу: у 2-х томах. — Київ : Міжнародна економічна фундація, 2004. — Т. 1: А–К. — 560 с.; Бойко В. С., Бойко Р. В. Тлумачно-термінологічний словник-довідник з нафти і газу: у 2-х томах. — Львів : Апріорі, 2006. — Т. 2: Л–Я. — 800 с.
- Georgii Agricolae. De Re Metallica libri XII. — Basileae: Froben. — 1556. — 590 s. (лат.)
- Трофимов В. Т., Королев В. А., Герасимова A. C. Классификация техногенных воздействий на геологическую среду // Геоэкология. — 1995. — № 6. (рос.)
- «The Containment of Underground Nuclear Explosions», Project Director Gregory E van der Vink, U.S. Congress, Office of Technology Assessment, OTA-ISC-414, (Washington, DC: U.S. Government Printing Office, October 1989).
- Biletskyi V. S. «Application aspects of adsorption opening effect of solids pore space surface». In Volodymyr Bondarenko, Iryna Kovalevs'ka, and Kostiantyn Ganushevych. Progressive Technologies of Coal, Coalbed Methane, and Ores Mining // A Balkema Book, London, 2014. — p. 121—122. (англ.)
- Мала гірнича енциклопедія. т. І, ІІ, ІІІ (за редакцією В. С. Білецького). — Донецьк: Донбас, 2004. — 640 с., 2007. — 652 с.,— Донецьк: Східний видавничий дім, 2013. — 644 с.
Література
- Трофимов В. Т., Королев В. А., Герасимова A. C. Классификация техногенных воздействий на геологическую среду // Геоэкология. — 1995. — № 6. (рос.)
- В. С. Білецький Класифікація техногенних впливів на геологічне середовище // Нафтогазова інженерія. — Число 2. — 2017. — С. 27—34.
- Королев В. А. Мониторинг геологической среды: Под редакцией В. Т. Трофимова. — М.: Изд-во МГУ, 1995. — 272 c. (рос.)
- Бойко В. С., Бойко Р. В. Тлумачно-термінологічний словник-довідник з нафти і газу: у 2-х томах. — Київ : Міжнародна економічна фундація, 2004. — Т. 1: А–К. — 560 с.
- Бойко В. С., Бойко Р. В. Тлумачно-термінологічний словник-довідник з нафти і газу: у 2-х томах. — Львів : Апріорі, 2006. — Т. 2: Л–Я. — 800 с.
- Georgii Agricolae. De Re Metallica libri XII. — Basileae: Froben. — 1556. — 590 s. (англ.)
- «The Containment of Underground Nuclear Explosions», Project Director Gregory E van der Vink, U.S. Congress, Office of Technology Assessment, OTA-ISC-414, (Washington, DC: U.S. Government Printing Office, October 1989). (лат.)
- Biletskyi V.S., APPLICATION ASPECTS OF ADSORPTION OPENING EFFECT OF SOLIDS PORE SPACE SURFACE. // Progressive Technologies of Coal, Coalbed Methane and Ores Mining // A Balkema Book, London, 2014, p. 121—122.
- Мала гірнича енциклопедія. т. І, ІІ, ІІІ (за редакцією В. С. Білецького). — Донецьк: Донбас, 2004. — 640 с.; 2007. — 652 с. — Донецьк: Східний видавничий дім, 2013. — 644 с.
- Самилін В., Білецький В. Спеціальні методи збагачення корисних копалин. — Донецьк: Східний видавничий дім, 2003. — 116 с.
- Табаченко М.М. Фізико-хімічна геотехнологія: Навчальний посібник. — Дніпропетровськ: НГУ, 2012. — 310 с.
- Аренс В. Ж. Физико-химическая геотехнология. Москва: Издательство Московского государственного горного университета, 2001. — 656 с. — ISBN 5-7418-0003-3. (рос.)
Посилання
- Техногенні зміни // Словник-довідник з екології : навч.-метод. посіб. / уклад. О. Г. Лановенко, О. О. Остапішина. — Херсон : ПП Вишемирський В. С., 2013. — С. 175.