Технологія збагачення залізних руд
Техноло́гія збага́чення залі́зних руд — технологічний процес підвищення концентрації в руді корисного елемента, здійснюється шляхом видалення з них пустої породи.
В даний час більше 90 % залізних руд, направлених в доменну плавку, піддаються збагаченню. Всі способи збагачення руд, у тому числі і залізних, засновані на відмінності фізичних властивостей рудного мінералу і пустої породи: зовнішнього вигляду, густини, змочуваності, магнітної сприйнятливості й ін.
Найстародавнішим способом збагачення є рудорозбірка — спосіб збагачення, заснований на різному зовнішньому вигляді (блиск, колір) рудоутворюючого мінералу і пустої породи. Цей спосіб збагачення міг застосовуватися при незначному об'ємі здобичі залізняку.
Сьогодні перед збагаченням деяких залізних руд проводять направлену зміну їх магнітних властивостей — магнетизуючий випал. При випалюванні парамагнітні оксиди заліза і його карбонат гематит, гідроксиду, сидерит перетворюються в феромагнітні сполуки заліза — магнетит, маггеміт, ін. І в феромагнітні металізовані продукти — залізну губку і крицю. Зокрема, гематит відновлюється до магнетиту.
Сировинна база
Залізні руди — природні мінеральні утворення, що містять залізо в такій кількості і в таких сполуках, з яких промислове вилучення металу економічно доцільне. Залізні руди різноманітні за мінеральним складом, вмістом заліза (від 16 до 72 %), корисних (нікель, кобальт, марганець, вольфрам, молібден, хром, ванадій і ін.) і шкідливих (сірка, фосфор, цинк, свинець, арсен, мідь) домішок, умовами утворення і технологічними властивостями. Головні рудні мінерали залізних руд такі: оксиди заліза — магнетит, гематит, мартит; гідрооксиди — гетит і гідрогетит; карбонати — сидерит і сидероплезит; силікати — тюрингіт і шамозит.
Родовища заліза за генезисом розділюються на ендогенні, екзогенні і матаморфогенні. Промислові типи руд класифікуються залежно від рудного мінералу, що переважає.
- Магнетитові руди складені магнетитом, вони найбільш характерні для карбонатитових, скарнових і гідротермальних родовищ. З карбонатитових родовищ попутно вилучають апатит і бадделеїт, зі скарнових — сульфіди кольорових металів і пірит, що містить кобальт. Особливий різновид — титаномагнетитові руди магматичних родовищ. Магнетитові руди містять до 72 % заліза.
- Гематитові руди складені головним образом гематитом і в меншій мірі магнетитом. Вони поширені в корі вивітрювання залізистих кварцитів, в скарнових, гідротермальних і вулканогенних осадових рудах. Багаті гематитові руди містять 55 — 65 % заліза і 15 — 18 % марганцю.
- Сидеритові руди підрозділяють на кристалічні сидеритові руди і глинисті шпатові залізняки. Вони зустрічаються в гідротермальних і вулканогенних осадових родовищах. Вміст заліза в сидеритових рудах 30-35 %. Після випалу сидеритових руд в результаті видалення СО2, одержують тонкопористі залізооксидні концентрати, які містять 1-2 %, а іноді до 10 % марганцю. В зоні окиснення сидеритові руди перетворюються в бурі залізняки.
- Силікатні залізні руди складені залізистими хлоритами (шамозитом, тюрингітом тощо), які супроводжуються гідрооксидами заліза, іноді сидеритом. Середній вміст заліза в рудах становить 25-40 %, домішка сірки незначна, фосфору — до 1 %. Вони часто мають оолітову текстуру. В корі вивітрювання силікатні руди перетворюються в бурі, іноді в червоні (гідрогематитові) залізняки.
- Бурі залізняки складені гідрооксидами заліза, найчастіше гідрогетитом. Бурі залізняки утворюють осадові поклади (морські і континентальні) і родовища кори вивітрювання. Осадові руди часто мають оолітову текстуру. Середній вміст заліза в рудах становить 30-35 %. В бурих залізняках деяких родовищ міститься до 1-2 % марганцю. В природно-легованих бурих залізняках, що утворилися в корах вивітрювання ультраосновних порід, міститься 32-48 % заліза, до 1 % нікелю, до 2 % хрому, соті частки кобальту і ванадію. З таких руд без домішок виплавляють хромонікелеві чавуни і низьколеговану сталь.
- Залізисті кварцити складені тонкими кварцовими, магнетитовими, гематитовими, магнетит-гематитовими і сидеритовими прошарками, що чергуються, місцями в прошарках є домішки силікатів і карбонатів. Руди характеризуються вмістом заліза від 12 до 36 % і низьким вмістом шкідливих домішок (вміст сірки і фосфору становить соті частки відсотка). Родовища цього типу мають унікальні (понад 10 млрд т) або крупні (понад 1 млрд т) запаси руди. В корі вивітрювання кремнезем виноситься і утворюються крупні поклади багатих гематито-мартитових руд.
Найбільші запаси і обсяги добування припадають на залізисті кварцити і утворені по них багаті залізні руди, менш поширені осадові бурозалізнякові руди, а також скарнові, гідротермальні і карбонатитові магнетитові руди.
За вмістом заліза розрізняють багаті (понад 50 %) і бідні (менше 25 %) руди, які потребують збагачення. Для якісної характеристики багатих руд важливе значення має вміст і співвідношення нерудних домішок (шлакоутворюючих компонентів), що виражається коефіцієнтом основності і кременевим модулем. За величиною кременевого модуля (відношення суми вмістів оксидів кальцію і магнію до суми оксидів кремнію і алюмінію) залізні руди і їх концентрати підрозділяють на кислі (менше 0,7), самофлюсуючі (0,7 — 1,1) і основні (понад 1,1). Найкращими технологічно є самофлюсуючі руди, кислі в порівняні з основними потребують введення в доменну шихту підвищеної кількості вапняку (флюсу). За величиною кременевого модуля (відношення вмісту оксиду кремнію до вмісту оксиду алюмінію) використання залізних руд обмежується типами руд з модулем нижче 2. До бідних руд, що потребують збагачення, належать титаномагнетитові, магнетитові руди, а також магнетитові кварцити з вмістом заліза магнетитового понад 10-20 %; мартитові і гематитові руди і гематитові кварцити з вмістом заліза понад 30 %; сидеритові і гідрогетитові руді з вмістом заліза понад 25 %. Нижня межа вмісту заліза спільного і магнетитового для кожного родовища з урахуванням його масштабів, гірничотехнічних і економічних умов установлюється кондиціями. За способом рудопідготовки і застосуванням в виробництві розрізняють аґломераційні, мартенівські і доменні руди.
Руди, що потребують збагачення підрозділяють на легкозбагачувані і важкозбагачувані. Збагачуваність руд залежить від їх мінерального складу і текстурно-структурних особливостей. До легкозбагачуваних руд належать магнетитові руди і магнетитові кварцити, до важкозбагачуваних — залізні руди, в яких залізо зв'язано з захованокристалічними і колоїдальними утвореннями. В цих рудах при подрібненні не вдається розкрити рудні мінерали через їх надто дрібні розміри і тонке пророщення з нерудними мінералами.
Вибір способів збагачення визначається мінеральним складом і фізико-механічними властивостями руд, їх текстурно-структурними особливостями, також характером нерудних мінералів. Збагачення залізних руд здійснюється за магнітними, магнітно-гравітаційними і магнітно-флотаційними технологічними схемами, які забезпечують одержання кондиційних концентратів з вмістом заліза до 70 %. Основний метод збагачення магнетитових руд — магнітна сепарація. Найважливішими технологічними властивостями залізистих кварцитів є їх вкраплення в руді і магнітна сприйнятливість.
Основні методи збагачення
Залізисті кварцити

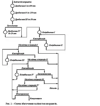
Технологічна схема збагачення залізистих кварцитів наведена на рис. 1.
Основні корисні мінерали залізистих кварцитів — магнетит з вмістом заліза 72,4 % і гематит з вмістом заліза 69,9 %, а вміст заліза в руді в середньому близько 35-45 %. Технологічна схема збагачення залізистих кварцитів передбачає ряд послідовних операцій.
Підготовка до збагачення починається з усереднення і шихтування різних типів руди, що підвищує стабільність хімічного складу і фізичні властивості сировини. Залізисті кварцити за міцністю відносять до міцних і дуже міцних гірничих порід і, крім того, максимальний розмір грудок вихідного матеріалу збагачувальної фабрики становить до 1200 мм, тому дроблення їх здійснюється звичайно в чотири стадії. Дві перші стадії найчастіше виконуються у відкритому циклі в конусних дробарках типу ККД (І стадія), КРД (ІІ стадія). Третя стадія здійснюється в конусних дробарках типу КСД у відкритому циклі або з попереднім грохоченням, а четверта стадія виконується з попереднім грохоченням в дробарках типу КМД. В результаті дроблення одержують продукт крупністю до 20 мм. У зв'язку з тонким вкрапленням магнетиту дроблену руду піддають чотиристадійному подрібненню в стержневих і кульових млинах, або в млинах самоподрібнення.

Перша стадія подрібнення виконується у відкритому циклі в стержневих млинах, друга і наступні стадії — в кульових млинах, які працюють в замкненому циклі з гідроциклонами. При використанні самоподрібнення значно спрощується схема дроблення — руда дробиться в одну стадію до 500 мм і направляється в млини самоподрібнення.
Збагачення залізистих кварцитів здійснюють магнітною сепарацією в слабкому магнітному полі в сепараторах барабанного типу. В схемі збагачення використовується чотири-п'ять стадій магнітної сепарації, що дозволяє послідовно видаляти відходи, розкрити зростки і одержати концентрат з вмістом заліза 65 %. Зневоднення концентрату до вологості 10-12 % здійснюється в дискових вакуум-фільтрах, зневоднений концентрат відвантажується споживачам.
Бурозалізнякові руди
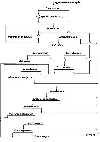
Див. також Збагачення бурозалізнякових руд
Бурозалізнякові руди збагачують за комбінованими гравітаційно-магнітними схемами (рис. 2). Технологічна схема гравітаційно-магнітного збагачення включає дроблення в молоткових дробарках до крупності 30 мм з попереднім грохоченням, мокре грохочення за класом — 2 мм і подрібнення класу + 2 мм до крупності — 2 мм. Руда крупністю 0 — 2 мм знешламлюється в спіральних класифікаторах, клас 0 — 0,1 направляється у відвал, а клас 0,1 — 2 мм — в процес відсадки. Два прийоми відсадки знешламленої руди дозволяють одержати три продукти: концентрат, промпродукт і відходи. Промпродукт після зневоднення на грохотах інерційного типу надходить на збагачення магнітною сепарацією в сильному магнітному полі в сепараторах роторного типу. Магнітна сепарація здійснюється в три прийоми і забезпечує розділення промпродукту відсадки на концентрат і відходи.
Гематитові руди

Див. також Збагачення гематитових руд
Збагачення гематитових руд, що містять переважно слабомагнітний гематит, здійснюється за магнітними, гравітаційними, флотаційними, випало-магнітними і комбінованими схемами.
Гематитові руди з застосуванням відсадки збагачують за схемою (рис. 3), що включає дроблення і попередню класифікацію на вузькі машинні класи. Класи 12 — 30; 6 — 12; 3 — 6; 1,5 — 3 мм роздільно піддають відсадженню з одержанням кондиційних концентратів і відходів. Одержувані при відсадці промпродукти після попереднього подрібнення об'єднують з класом 0 — 1,5 мм і збагачують в окремому циклі магнітною сепарацією в декілька стадій.
Сидеритові руди
Див. також Збагачення сидеритових руд
Застосування сидеритів у вихідному виді погіршує показники доменної плавки (знижується продуктивність печей, збільшується витрата коксу). Це пов'язане з необхідністю затрачати додаткове паливо на розкладання сидеритів і відновлення вуглекислоти, що виділяється при розкладанні. В зв'язку із цим на Саткинському та Ашинському (Урал) металургійних заводах перед доменною плавкою бакальські сидерити піддаються окисному випалу в шахтних печах. При цьому внаслідок видалення вуглекислоти карбонатів у сидеритах підвищується вміст заліза з 30-34 % до 45-47 %. Завдяки високій магнітній сприйнятливості залізовмісних мінералів обпалених сидеритів можливо по-дальше їхнє збагачення на магнітних сепараторах.
Використання
Залізовуглецеві сплави — основа конструкційних матеріалів, що застосовуються у всіх галузях промисловості. Технічне залізо — матеріал для сердечників електромагнітів і якорів електромашин, пластин акумуляторів. Залізо використовується також в поліграфії, медицині і інших галузях.
Див. також
Література
- Кармазин В. И. Обогащение руд черных металлов. — М.: Недра, 1982.
- Остапенко П. Е. Теория и практика обогащения железных руд. — М.: Недра, 1985.
- Білецький В. С., Смирнов В. О. Переробка і якість корисних копалин (курс лекцій). — Донецьк: Східний видавничий дім, 2005. — 324
- Білецький В. С., Олійник Т. А., Смирнов В. О., Скляр Л. В. Техніка та технологія збагачення корисних копалин. Частина ІІІ. Заключні процеси. — Кривий Ріг: Криворізький національний університет. 2019. — 230 с.