Технологія збагачення мідевмісних руд
Технологія збагачення мідевмісних руд
Сировинна база збагачення мідевмісних руд
- Мідно-порфірові руди займають перше місце за запасами і видобутком міді (близько 40 %світового видобутку міді). Висока промислова цінність цих руд визначається великими розмірами рудних тіл, неглибоким їх заляганням, рівномірним розподілом металу. Вміст міді в мідно-порфірових рудах коливається в межах 0,4 – 1,2 %. Рудні мінерали – малахіт, азурит, куприт, брошантит, хризокола, халькозин, пірит. Іноді в рудах присутні магнетит, сфалерит, борніт, галеніт, гематит.
- В кварц-сульфідних або жильних родовищах рудні мінерали представлені магнетитом, халькопіритом і іноді молібденітом, а нерудні – кальцитом, кварцом, серицитом і хлоритом, а також іноді баритом і флюоритом. Для цих руд характерна жильна, прожилкова і вкраплена текстура. Залягають вони до глибини 30 – 40 м, вміст окиснених руд не перевищує 5 % всіх кварц-сульфідних руд. Кварц-сульфідні руди мають другорядне значення.
- Родовища самородної міді звичайно утворюються в зоні окиснення деяких мідно-сульфідних родовищ разом з окисненими мінералами міді – купритом, малахітом і азуритом. Самородна мідь може також зустрічатися в мідистих пісковиках і сланцях. Родовища самородної міді самостійного значення не мають.
- Мідно-колчеданні родовища характеризуються великою розмаїтістю форм, розмірів і типів взаємовідношень рудних і породних мінералів. Головний рудний мінерал – пірит, містяться також халькопірит, сфалерит, іноді піротин, галеніт, борніт, халькозин, арсенопірит. Нерудні мінерали – серицит, хлорит, кварц, а також барит, кальцит і сидерит. Згідно з мінеральним складом колчеданні руди підрозділяються на мідні і мідні-цинкові, поліметалічні і сірчані. В сірчано-колчеданних рудах основне значення має сірка, а мідь, свинець, цинк – підлегле.
Пірит FeS2 (53,45 % S ) є найбільш розповсюдженим сульфідним мінералом в сульфідних рудах. Крім піриту в мідно-колчеданних рудах зустрічаються марказит FeS2 (поліморфна форма піротину з 53,45 % S ) і піротин Fe11S12 (60,4 % S ). Цинк в сульфідних рудах представлений сфалеритом ZnS (67,1 % Zn ), в окиснених рудах – смітсонітом ZnCO3 (59,5 % Zn ), і каламіном 2ZnO SiO2 H2O(53 % Zn ).
- Стратиформні родовища представлені мідистими пісковиками і сланцями. Мідисті пісковики і сланці є другим великим джерелом одержання міді (понад 30 % всіх запасів міді) після руд мідно-порфірового типу. Основним мідним мінералом цих руд є халькозин, а також борніт і халькопірит, іноді присутні ковелін, самородна мідь. Як домішки можуть бути присутніми свинець, цинк, срібло, кобальт і ін.
За текстурними особливостями мідні руди підрозділяються на масивні і вкраплені. Масивні руди, звичайно багатші вкраплених, характеризуються високим вмістом сірки, яка представлена піритом в зрощенні з сульфідами міді і цинку. Співвідношення міді, цинку і сірки в масивних мідно-колчеданних рудах досягає 1 : 1 : 20. Залежно від вмісту міді руди підрозділяються на багаті (вміст міді більше 2 %), середні (вміст міді 0,8 – 2%), бідні (вміст міді 0,3 – 0,8 %) і забалансові (вміст міді менше 0,3 %).
Технологічні схеми переробки мідних руд
Технологічні схеми переробки мідних руд залежать від їх типу, характеру вкраплення і зрощення мідних мінералів з піритом і мінералами пустої породи. Вміст міді в цих рудах звичайно невисокий – 0,4 – 2 %. Технологічні схеми переробки мідистих пісковиків і мідно-порфірових руд з невеликим вмістом піриту – найпростіші.

Збагачення мідних руд
- Технологічна схема збагачення мідних руд (рис. ) включає тристадійне дроблення в конусних дробарках до крупності 20 мм і подрібнення в дві стадії. Підготовлена за крупністю руда (50-60 % класу –0,074 мм) надходить на флотацію. Сульфідні мінерали добре флотуються сульфгідрильними збирачами (ксантоґенатами, дітіофосфатами) в лужному середовищі, що утворюється за допомогою вапна. Окиснені мінерали, якщо вони присутні в руді, також флотуються ксантоґенатами і дітіофосфатами, але після їх сульфідізації сульфідом натрію Na2S . В результаті сульфідизації окиснені мінерали покриваються плівкою сульфіду міді, після чого вони флотуються як сульфідні.
Як спінювачі при флотації використовують Т-66 і Т-80. Флотація включає основну, контрольну і перечисні операції. Чорновий концентрат подрібнюється до крупності 85 – 95 % класу – 0,074 мм і надходить на перечисні операції. В результаті збагачення в залежності від типу збагачуваної руди, складу мідних мінералів і мінералів пустої породи, розміру їх вкраплення одержують концентрат з вмістом міді від 12 до 40 % при вилученні міді в концентрат до 95 %. Зневоднення концентрату здійснюється в радіальних згущувачах, вакуум-фільтрах і барабанних сушарках до вмісту вологи 5 – 6 %.
Мідь характеризується високими пластичністю, електропровідністю і теплопровідністю. Ці властивості обумовили її широке використання в техніці. Близько 50 % міді використовується в електротехнічній промисловості для виробництва кабелів, проводів, шин і т.п. Із міді виготовляють деталі холодильників, теплообмінників, вакуумної апаратури. До 40 % міді використовується у вигляді різних сплавів, основними з яких є латунь і бронза. Мідь використовується також для виробництва сульфату міді, мінеральних пігментів і добрів, як художній матеріал.

Збагачення мідно-піритних руд
- Мідно-піритні руди крім мідних мінералів мають підвищений вміст сульфідів заліза ( FeS2 ), в цьому випадку при збагаченні отримують два концентрати – мідний і піритний. Такі руди збагачуються за схемами прямої селективної або колективно-селективної флотації. За схемою прямої селективної флотації руда подрібнюється до крупності 80-85 % класу –0,074 мм з метою максимального виділення мідних мінералів від піриту. Основна мідна флотація здійснюється при рН = 11-12 (концентрація CaO становить 0,4 – 0,8 кг/м3) для депресії піриту. Мідний концентрат для підвищення якості перед перечисними операціями подрібнюється до крупності 90-95 % класу – 0,074 мм. Піритний концентрат ви-
лучається з відходів мідної флотації. Якщо в колчеданній руді вміст пустої породи не перевищує 10 – 15 %, то відходи мідної флотації є готовим піритним концентратом.
За колективно-селективною схемою (рис.) руда подрібнюється до 45 – 50 % класу – 0,074 мм і направляється на колективну флотацію сульфідів міді і заліза при рН ≤ 7,5. При такій крупності можливо відділення відвальних за вмістом міді відходів.
Одержаний колективний мідно-піритний концентрат подрібнюється до 80-95 % класу –0,074 мм і направляється мідну флотацію, яка після перемішування з вапном виконується при рН = 12 – 12,5 для депресії піриту.
Відходи контрольної мідної флотації вкраплених руд, як правило, містять не більше 30 – 35 % сірки і тому направляються на піритну флотацію, яка проводиться після видалення надлишкової лужності до рН = 5 – 7. Реагенти, що використовуються при флотації такі: збирачі – ксантоґенати, дітіофосфати, спінювачі – Т-66 і Т-80, депресор піриту – вапно.
Піритні концентрати, що одержуються при збагаченні мідних і інших сульфідних руд, повинні відповідати технічним вимогам ГОСТ 444-75.

Збагачення мідно-цинкових руд
- Мідно-цинкові руди найскладніші для селективної флотації в зв’язку зі складністю їх речовинного складу, характером вкраплення цінних мінералів, близькістю флотаційних властивостей мідних і цинкових мінералів.
Мідно-цинкові руди збагачуються за прямою селективною і колективно-селективною схемами. При прямій селективній флотації подрібнення руди здійснюється до крупності 85 – 95 % класу – 0,074 мм для повного розкриття основної маси тонковкраплених зерен халькопіриту, сфалериту і піриту. В подрібнення подаються реагенти для флотації халькопіриту (бутиловий дітіофосфат) і депресії сфалериту і піриту (сульфіт натрію, цинковий купорос, вапно).
Для підвищення якості мідного концентрату після основної флотації його подрібнюють і перечищають в 2 – 3 прийоми. З відходів мідної флотації після активації сфалериту мідним купоросом одержують цинковий концентрат. Така схема застосовується при флотації мідно-цинкових вкраплених і масивних руд, в яких мідні мінерали представлені в основному халькопіритом, а сфалерит не активований йонами міді.
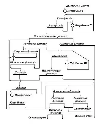
Перед колективною флотацією (рис. ) вкраплені руди піддають грубому подрібненню до 45 – 60 % класу – 0,074 мм, при якому відбувається відділення основної маси сульфідних мінералів від мінералів пустої породи.
Колективна флотація сульфідних мінералів при переробці суцільних руд здійснюється при подрібненні до 85 – 90 % класу – 0,074 мм і обов’язково в лужному середовищі (для депресії піриту). Як збирачі в основному використовуються ксантоґенати і дітіофосфати, як спінювач – Т-66.
Колективний мідно-цинковий концентрат перед розділенням обов’язково додатково подрібнюється в лужному середовищі і піддається десорбції сульфідом натрію і активованим вугіллям в контактному чані або в млині. Колективний мідно-цинковий концентрат можна розділити як ціанідним, так і безціанідним способом. В першому випадку в млини або в контактний чан перед мідною флотацією подається суміш ціаніду і цинкового купоросу. В другому випадку ціанід заміняється сульфідом натрію, сульфітом або тіосульфатом, які в сполученні з цинковим купоросом є депресорами сфалериту. Мідна флотація здійснюється з використанням ксантоґенату і спінювача. В перечисні операції для підвищення якості мідного концентрату подається також сульфід натрію, цинковий купорос і обов’язково вапно.
З відходів мідної флотації після активації мідним купоросом флотується сфалерит. Для депресії піриту флотація протікає в лужному середовищі. При флотації колчеданних мідно-цинкових руд відходи цинкової флотації в більшості випадків є готовим піритним концентратом, а при флотації вкраплених руд відходи, що містять пірит, можуть додатково флотуватися в слабокислому середовищі для отримання піритного концентрату.
Цинк, головним чином, використовується на оцинкування (близько 40 %), тобто нанесення цинку тонким шаром (10 – 59 мкм) на поверхню заліза і його сплавів для запобігання від атмосферній корозії. Цинк застосовується для виробництва різних сплавів з міддю, алюмінієм, магнієм. Ці сплави відрізняються невисокою температурою плавлення, доброю текучістю, легко обробляються під тиском, зварюються і паяються.
Застосовується цинк для рафінування свинцю, служить як відновник в хіміко-металургійних процесах. Сполуки цинку є напівпровідниками і люмінофорами.
Попутно в мідний і цинковий концентрати вилучаються благородні і рідкісні метали, розсіяні елементи. Вони відділяються при подальшій піро і гідрометалургійній переробці.