Технологія збагачення флюоритових руд
Технологія збагачення флюоритових руд
Сировинна база
Флюоритові руди поділяють на власне флюоритові і комплексні. Більшість промислових флюоритових руд входить до складу гідротермальних, ґрейзенових і карбонатитових родовищ. Відомі також пегматитові і гідротермально-осадові та залишкові. Всі флюоритові руди, за винятком залишкових, ендогенні. Флюоритові руди поширені в різноманітніших фізико-хімічних умовах — від магматичних до гіпергенних. Проте промислові концентрації утворюються при середньо- і низькотемпературних гідротермальних процесах, які пов'язані з кислими ґранітоїдними породами. Форма рудних тіл плавикового шпату буває найрізноманітнішою і залежить не тільки від тріщин і порожнин, які він заповнює, але й від характеру вмісних порід. Середній промисловий вміст CaF2 в рудах не менше 26 %. За мінеральним складом розрізняють суттєво флюоритові, карбонатно-флюоритові, барит-кальцит-польовошпат-флюоритові, сульфідно-флюоритові і перехідні родовища. Флюоритові руди плавикового шпату (флюориту CaF2) містять кварц SiO2, барит BaSO4, кальцит CaCO3, доломіт MgCO3 і багато інших мінералів (галеніт PbS, сфалерит ZnS і ін.).
В Україні родовища флюоритових руд є в Донецькій області (Покрово-Киреївське), а також в Приазов'ї, на Поділлі, Вінниччині (Бахтинська, Новоселівська та ін.).
Основні методи збагачення


Видобуток флюоритових руд здійснюють як підземним, так і відкритим способом. Технологія збагачення флюоритових руд залежить від якісних характеристик руди і сортності концентратів, що добуваються. Основний метод збагачення флюоритових руд — флотація, рідко — гравітація (відсадка, збагачення в важких суспензіях).
Для багатих крупновкраплених руд застосовують ручне і автоматичне сортування в поєднанні з флотацією, що забезпечує одержання деякої кількості грудкового матеріалу, який використовується металургією як флюс. Концентрати металургійного сорту (вміст CaF2 60-85 %) часто випускаються шляхом сортування високоякісної грудкової руди з подальшим подрібненням і розсівом. Низькосортна руда збагачується гравітаційними процесами і нерідко гравітаційні концентрати служать вихідною сировиною для флотаційного збагачення.
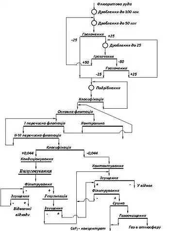
Флюоритові концентрати керамічного і кислотного сортів добуваються головним чином флотаційним методом. Технологічна схема збагачувальних фабрик варіюється залежно від наявності у вихідній сировині небажаних домішок і супутніх мінералів. Технологічна схема флотаційного збагачення кварц-флюоритової руди (рис. 1) передбачає тристадійне дроблення до 25 мм і одностадійне подрібнення до крупності 55 — 60 % класу — 0,074 мм. Подрібнена руда надходить на флотацію.
Схема флотації складається з основної, контрольної і шести перечисних операцій. Флюорит флотується олеїновою кислотою, олеатом натрію і іншими аніонними збирачами. Реагенти-депресори пустої породи (рідке скло, соду, їдкий натр, сірчанокислий алюміній) звичайно подають в операції подрібнення, основну і перечисні флотації. Флотаційний процес ведеться на пом'якшеній воді при температурі 25 — 26 °C.
Флюоритовий концентрат після шостої перечисної флотації класифікують в гідроциклонах Фракція + 0,044 мм, що містить основну кількість двоокису кремнію і незначну кількість кальциту, направляється на автоклавне вилуговування 4%-ним розчином каустичної соди при температурі 170 °C і тиску 0,8 МПа. Фракція — 0,044 мм, збагачена кальцитом, надходить в контактні чани, куди додається концентрований розчин біфлуориду амонію. Обробка в контактному чані ведеться при температурі 70 °C. Після фільтрування флюоритовий концентрат з вологістю 10 — 12 % направляють на сушку.
При переробки руд з нерівномірним крупним або аґреґатним вкрапленням попереднє збагачення може бути виконане з використанням гравітаційних процесів: важкосередовищного збагачення або відсадки. На рис. 2 наведена схема попереднього збагачення з використанням гідроциклонів. Відповідно до схеми руда дробиться за три стадії до крупності 20 мм і подається на підготовче грохочення по класу 2 мм. Клас –2 мм класифікують по зерну 0,04 мм в гідроциклонах, злив яких направляють у відвал. Клас +2 мм збагачують у важкосередовищних гідроциклонах, їх легка фракція направляється у відвал.
Піски класифікаційних гідроциклонів об'єднують зі збагаченим продуктом (важка фракція) і подають у відділення подрібнення. Таким чином, завдяки попередньому гравітаційному збагаченню у відходи видаляється до 60 % матеріалу перед подрібненням і флотацією.
Використання
Флюорит застосовується в металургії як флюс, в хімічній промисловості (служить джерелом для одержання флуору і його сполук — штучний кріоліт, плавикова кислота і ін.), в цементній промисловості, у скляному і емалевому виробництвах, при виготовленні електродних покрить і зварювальних флюсів. Прозорі бездефектні кристали флуору використовуються як оптичний матеріал для виготовлення лінз, призм, об'єктивів мікроскопів. Кольорові різновиди мінералу флюориту використовуються як матеріал для декоративних і ювелірних виробів.
Див. також
- Флотація флюоритових руд