Флотація марганцевих руд
Флотація марганцевих руд

Сировинна база
За мінеральним складом марганцеві руди поділяють на оксидні, карбонатні й оксидно-карбонатні (змішані). Основні промислові руди — оксидні, представлені піролюзитом, браунітом, манганітом, псиломеланом і родохрозитом. Підпорядковане значення мають карбонатні руди.
Загальні запаси марганцю в Україні становлять 2,5 млрд т (42,3 % світових запасів). Найбільшим в Україні є Нікопольське родовище, яке містить оксидні, а також змішані й карбонатні руди.
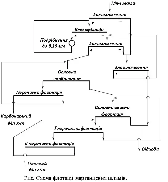
При переробці марганцевих руд флотації піддають тільки шлами (–0,1 мм) гравітаційного і магнітного збагачення. Внаслідок високої пористості корисних мінералів, наявності глини і сильного ошламлювання як мінералів марганцю, так і пустої породи, марганцеві шлами являють собою важкий об'єкт для флотаційного збагачення.
Технологія флотації марганцевих руд
Марганцеві мінерали характеризуються високою гідратованістю поверхні і володіють гіршою флотованістю, ніж оксиди заліза. Попередня кислотна обробка різко знижує гідратованість мінералів марганцю, що спричиняє покращення флотованості й підвищення швидкості флотації при зниженні витрат збирача. Як збирачі використовують ті ж реагенти, що й при флотації залізних руд (талове масло, окиснені вуглеводні, нафтенові кислоти, побічні продукти нафтопереробних заводів, які містять карбонові кислоти та їхні мила). Збірна здатність цих реагентів зростає при додаванні вуглеводневих масел і емульгаторів, а також при попередньому емульгуванні збирача. Загалом флотованість оксидів марганцю в присутності оксигідрильного збирача зменшується в такій послідовності: брауніт > манганіт > піролюзит > псиломелан.
Флотаційне відділення мінералів марганцю від мінералів породи, представлених кварцом, польовими шпатами, глиною, кальцитом, доломітом, пісковиками, глауконітом, здійснюється за схемами і режимами, які принципово не відрізняються від схем і режимів прямої і зворотної аніонної флотації залізних руд.
При прямій аніонній флотації оптимальні значення рН = 7–9 і при зворотній — рН = 9–10 створюються содою, рідше їдким натром. Збирач подають порційно при загальній витраті 2—3 кг/т. При наявності карбонатів марганцю їх флотують перед флотацією оксидів марганцю за схемою прямої аніонної флотації.
Для депресії породи застосовується рідке скло (0,4—0,7 кг/т). Флотації передує знешламлення за класом 0,015 мм, що супроводжується великими втратами марганцю у шламові фракції, тому розроблено ефективний режим флотаційного збагачення марганцевих матеріалів, який обов'язково включає селективну коагуляцію або флокуляцію марганцевих мінералів неорганічними та органічними реагентами. Селективна коагуляція або флокуляція дає змогу різко знизити втрати марганцю при знешламленні або взагалі виключити цю операцію зі схеми, наприклад, при емульсійній або агломераційній флотації, коли центрами коагуляції є краплі емульгованого збирача. Ефективна флотація таких флокул вимагає особливого гідродинамічного режиму роботи та особливої конструкції флотаційної машини. З цією метою використовують машини пінної сепарації, флокулярної флотації і колонні.
У результаті флотації отримують марганцеві концентрати, які містять 22—46 % марганцю при вилученні його в концентрати 80—90 % від знешламленого живлення флотації. Вміст фосфору в концентратах не повинен перевищувати 0,2 %.
Концентрати й агломерати марганцевих руд застосовують у чорній і кольоровій металургії, хімічній і електрохімічній промисловості. У чорній металургії марганцеві концентрати застосовують при виробництві чавунів, сталей і феросплавів.
Література
- Смирнов В. О., Білецький В. С. Флотаційні методи збагачення корисних копалин. — Донецьк: Східний видавничий дім, НТШ-Донецьк, 2010. — 496 с.