Флотація мідно-цинкових руд
Флотація мідно-цинкових руд
Характеристика вихідного матеріалу
Див. також Мідно-цинкові руди
Мідно-цинкові руди поділяються на суцільні або колчеданні (вміст сульфідних мінералів становить 50—90 %) і вкраплені (вміст сульфідних мінералів не перевищує 20—50 %). Мідно-цинкові руди зон первинного і вторинного збагачення являють собою складний комплекс сульфідів міді, цинку, заліза і мінералів вмісних порід. Сульфіди міді представлені звичайно халькопіритом, халькозином, ковеліном, борнітом, тетраедритом і тенантитом; сульфіди заліза – піритом, марказитом і піротином; сульфіди цинку – різними різновидами сфалериту. Мінерали пустої породи в рудах представлені кварцом, кальцитом, хлоритом, серицитом, тальком, гранатом, флюоритом, апатитом і ін. Основне промислове значення має в сульфідних рудах – сфалерит, в окиснених – смітсоніт і каламін, деякі інші цинкові мінерали – цинкіт, вілеміт, франклінит мають другорядне значення. Мідно-цинкові руди можуть містити в різних кількостях (звичайно невеликих) домішки галеніту, арсенопіриту, стибніту, каситериту і деяких інших мінералів кольорових металів. Ці руди часто містять благородні метали (золото, срібло) і рідкісні елементи (кадмій, германій, індій і ін.).
За речовинним складом мідно-цинкові руди можна розділити на чотири підгрупи: суцільні колчеданні, вкраплені сульфідні, брекчієподібні і змішані. Чітких границь між окремими підгрупами навіть у одному родовищі не спостерігається. Усі мідно-цинкові руди характеризуються складним мінеральним складом (в них виявлено близько 130 мінералів), різноманітною текстурою (від масивної до коломорфної), структурою і ступенем метаморфізму. Один і той же мінерал може бути представлений генераціями, які розрізняються формою, розміром зерен, вмістом мікродомішок і включеннями інших мінералів.
Мідно-цинкові руди різних родовищ і навіть різних ділянок одного родовища можуть суттєво відрізнятись за речовинним складом і технологічними властивостями внаслідок розходження у генезисі і ступені метаморфізму.
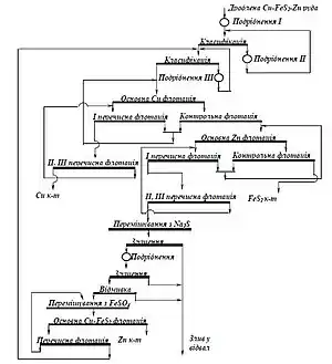
Специфіка збагачення різних тіпів мідно-цинкових руд

Залежно від стадії метаморфізму розрізняють три технологічних типи мідно-цинкових руд. Перший з них характеризується прихованокристалічною будовою. Селективна флотація руд цього типу дуже утруднена або практично неможлива. Для їхньої переробки рекомендується отримувати колективні мідно-цинкові концентрати з наступною їхньою переробкою одним із піро- або гідрометалургійних способів. Другий тип руд характеризується кристалічною будовою і високим окисненням. Для переробки руд цієї групи використовують схеми прямої селективної (рис. 1)або колективно-селективної (рис. 2) флотації. Третій тип руд характеризується щільною будовою і типовою сильно розвинутою тріщинуватістю в результаті динамометаморфізму. При збагаченні руд цієї групи застосовується технологія колективно-селективної флотації з використанням трьох можливих варіантів проведення колективного циклу флотації: в слабокислому, слаболужному і сильнолужному середовищах. З точки зору технології збагачення мідно-цинкові руди належать до найскладніших типів руд. При цьому суцільні руди з вмістом сульфідів понад 70 % є більш важкозбагачуваними у порівнянні з вкрапленими рудами, які містять сульфідів менше 50 %.

Труднощі збагачення з одержанням мідного, цинкового і піритного концентратів обумовлюються, по-перше, складним і дуже тісним взаємним проростанням частини сульфідів. Тому для їхнього розкриття необхідне дуже тонке подрібнення: для вкраплених сульфідних руд необхідна крупність подрібнення становить 90—96 % класу –0,074 мм, а для суцільних колчеданних руд – 90—94 % класу –0,043 мм. При переробці суміші руд, які відрізняються фізичними властивостями і подрібнюваністю, недостатній ступінь розкриття зростків сульфідних мінералів обумовлюється багатосортністю і змінним складом руд, що перероблюються.
По-друге, селективна флотація мідно-цинкових руд ускладнюється близькістю флотаційних властивостей сульфідів міді і цинку, що вимагає тонкого регулювання концентрацій реагентів у пульпі. Труднощі селективної флотації мідно-цинкових руд також ускладнюється і неоднаковою флотованістю різних сульфідів міді і цинку. Причина неоднакової флотованості різних сульфідів міді полягає у відмінностях природи їхньої поверхні, здатності до окиснення і у різній необхідній концентрації збирача при флотації. Причина неоднакової флотованості різновидів сфалериту полягає, головним чином, у різному вмісті ізоморфних домішок заліза, кадмію, індію, галію.
Висока флотаційна активність сульфідів заліза також може суттєво ускладнити селективну флотацію сульфідних мінералів, особливо при несприятливому співвідношенні у деяких рудах вмісту міді і цинку (3:1, 1:6), що утруднює їхнє розділення.
Усе це робить руди важкозбагачуваними, вимагає використання складних технологічних схем із застосуванням ефективних реагентних режимів селективної флотації, які враховують особливості флотаційних властивостей розділюваних мінералів, а також введення в технологічну схему операцій протирки, промивки, підігріву пульпи і т.д.
Цінні компоненти в мідно-цинкових рудах – мідь, цинк, сірка, залізо, благородні і рідкісні метали, розсіяні елементи та іноді несульфідні мінерали-супутники. Основні задачі при збагаченні мідно-цинкових руд пов’язані з отриманням високоякісних мідних, цинкових і залізних концентратів з високим вилученням у них відповідно міді, цинку і піритної сірки.
При цьому благородні, рідкісні метали і розсіяні елементи розподіляються в концентратах (мідному, цинковому і піритному) пропорційно їхнім виходам відповідно до характеру мінералізації, взаємозв’язку форм знаходження елементів у окремих типах руд. Мінерали-супутники виділяються у окремі концентрати. Благородні, рідкісні метали і розсіяні елементи виділяють при подальшій піро- і гідрометалургійній переробці.
Флотованість компонентів мідно-цинкових руд
Флотованість сфалериту залежить від речовинного складу і елементів, які можуть входити у вигляді ізоморфної домішки в його кристалічну ґратку. Вони впливають на характер взаємодії сфалериту зі збирачами, депресорами і активаторами. Особливо сильно впливає на флотованість сфалериту двовалентне залізо. Однак однозначної залежності між флотованістю сфалериту і вмістом заліза не спостерігається. Флотаційні властивості сфалериту залежать не тільки від вмісту заліза, але й від того у якій формі воно знаходиться: у вигляді ізоморфної домішки або у вигляді емульсійного вкраплення піротину. При ізоморфної формі домішки заліза флотованість сфалериту зростає зі зменшенням вмісту заліза. Якщо залізо знаходиться у вигляді піротину такого зв’язку не спостерігається.
Найкраще флотується малозалізистий сфалерит. Збільшення вмісту заліза у кристалічної ґратці сфалериту підвищує його здатність до окиснення і гідратації в результаті утворення на поверхні гідроксиду заліза. Збільшення вмісту заліза приводить до зниження флотованості неактивованого сфалериту, що пояснюється слабкою міцністю закріплення ксантогенату внаслідок доброї розчинності ксантогенатів цинку і заліза, які утворюються. Неактивований свіжеоголений сфалерит має досить добру природну флотованість і може флотуватися у кислому середовищі одним тільки спінювачем. Добавки вуглеводнів, напр. гасу, підвищують флотованість такого сфалериту. Як спінювачі на збагачувальних фабриках звичайно застосовують Т-66 і важки масла. Основним збирачем при флотації мідно-цинкових руд служить бутиловий, а іноді ізопропиловий ксантогенат при значних витратах (до 200 г/т).
Вищі ксантогенати можуть добре флотувати неактивований сфалерит. Однак звичайно для підвищення флотованості сфалерит перед взаємодією його зі збирачем активують. Найкращими активаторами його поверхні є солі важких металів, які створюють з ксантогенатом більш важкорозчинні сполуки ніж цинк. Практично на усіх збагачувальних фабриках для активації сфалериту застосовують мідний купорос. Активація відбувається у результаті обміну катіонів цинку кристалічної ґратки сфалериту на катіони міді за такою схемою:
Обмін припиняється при утворенні моношару CuS. При цьому максимум адсорбції спостерігається при рН ≈ 6. Попередня активація сфалериту йонами міді збільшує сорбцію збирача і значно підвищує міцність його закріплення.
Депресується активований сфалерит ціанідами, при чому не в результаті сорбції на його поверхні, а у результаті, по-перше, дезактивації її розчиненням поверхневих ксантогенатних сполук і, по-друге, видалення активуючих йонів міді з поверхні сфалериту. Найбільш широко в практиці селективної флотації для депресії сфалериту застосовують сполучення ціанідів і цинкового купоросу, дія якого пов’язана також з розчиненням ксантогенатів, що утворилися на сфалериті, дезактивацією сфалериту зв’язуванням йонів міді в комплексну сполуку і дією гідрофільних тонкодисперсних осадів ціанідів та гідрокарбонату цинку. Крім цих депресорів знайшли застосування також сірчистий газ, сірчиста кислота, сульфіт і бісульфіт натрію, суміші сірчистого натрію і цинкового купоросу.
Селективну флотацію мідно-цинкових руд утруднюють комплексність їхнього речовинного складу, характер вкраплення корисних мінералів, близькість флотаційних властивостей мідних і цинкових мінералів. Мідно-цинкові руди збагачують за схемами прямої селективної і колективно-селективної флотації. При флотації вкраплених мідно-цинкових руд у деяких випадках застосовується схема колективної флотації усіх сульфідів з наступним подрібненням і розділенням колективного концентрату на мідний, цинковий і піритний. Застосування такої схеми доцільне, якщо сульфідні агрегати можна відділити від породи при грубому подрібненні, а розкриття зростків сульфідів вимагає більш тонкого подрібнення. Цю схему використовують також у тих випадках, коли наявність у рудах сульфідів і вторинних сульфідів міді спричиняє активацію йонами міді сульфідів цинку і заліза і утруднює депресію сульфідів заліза при прямій селективній флотації.
У багатьох суцільних мідно-цинкових рудах зерна сульфідів міді і цинку мають менший розмір, ніж значна частина зерен піриту. Такі руди збагачують за схемою, яка включає флотацію мідних мінералів, сфалериту і частину піриту в колективний концентрат і відділення частини піриту у відходи при подрібненні до крупності 85—90 % класу –0,074 мм. Отриманий колективний концентрат потім подрібнюється до 85—90 % класу –0,044 мм і розділяється. Відходи колективної флотації, які містять пірит, при невеликому вмісті мінералів породи є піритним концентратом, а при значному вмісті породних мінералів для одержання піритного концентрату направляються на перечисну флотацію.
Крім вказаних схем, при збагаченні вкраплених і суцільних мідно-цинкових руд широке розповсюдження одержала схема прямої селективної флотації з наступним виділенням мідного, цинкового і піритного концентратів.
Колективна флотація мідно-цинкових руд
Колективна флотація сульфідів із вкраплених руд здійснюється при подрібненні руди до крупності 55—70 % класу –0,074 мм у слабокислому (рН = 6—6,5), нейтральному або слаболужному (рН = 7—8) середовищі, яке утворюється відповідно сірчаною кислотою та вапном. Як збирачі використовують етиловий і бутиловий ксантогенати, аерофлоти, як спінювачі – Т-80, соснове масло. Для повного вилучення сфалериту в колективну флотацію додають мідний купорос. При наявності в руді двох різновидів сфалериту колективну флотацію проводять у два прийоми – спочатку флотують мідні мінерали і природно активований йонами міді сфалерит, а потім додають мідний купорос і флотують сфалерит, що має слабку природну флотованість. Концентрат другої колективної флотації направляють безпосередньо у цинкову флотацію.
У ряді випадків з колективного концентрату, який отримують із вкраплених руд, перед розділенням мідних і цинкових мінералів попередньо видаляється основна частина піриту. Для цього концентрат подрібнюється до крупності 80—90 % класу –0,074 мм і флотується збирачем при невеликому його завантаженні. Пірит депресується вапном, яке подають при подрібненні.
Колективна флотація сульфідів із суцільних руд звичайно здійснюється при подрібненні руди до крупності 85—90 % класу –0,074 мм в лужному середовищі, яке створюється для депресії вільних зерен піриту.
Як збирач застосовують бутиловий ксантогенат, поєднання бутилового ксантогенату з ізопропіловим і бутиловим аерофлотом. Для активації сфалериту застосовують мідний купорос.
Колективний концентрат перечищається у лужному середовищі, в деяких випадках колективний концентрат перед селекцією подрібнюється.
Мідні і цинкові мінерали розділяють ціанідним і безціанідним способами. Ціанідне розділення здійснюється звичайно з використанням суміші ціаніду з цинковим купоросом. Безціанідне розділення основане на депресії сфалериту сірчистим натрієм і цинковим купоросом в лужному середовищі (при цьому депресується також пірит). Перед розділенням звичайно використовують сірчистий натрій або сірчистий натрій разом з активованим вугіллям. Десорбцію здійснюють у контактному чані або у млині, де подрібнюється колективний концентрат. Колективний концентрат подрібнюється до крупності 90 % класу –0,074 мм або до крупності 90 % класу –0,044 мм.
Мідна флотація
Мідна флотація проводиться з використанням бутилового ксантогенату і спінювача при невеликих їхніх витратах. При перечищенні мідного концентрату використовується сірчистий натрій, цинковий купорос і вапно, що забезпечує також депресію сфалериту і піриту. Відходи мідної флотації перемішуються з мідним купоросом для активації сфалериту і з вапном для депресії піриту. У деяких випадках при перемішуванні пульпа підігрівається до 35—40 °C і піддається аерації для кращої депресії піриту.
Цинкова флотація
Цинкова флотація проводиться з використанням бутилового ксантогенату і Т-80. Чорновий концентрат може подрібнюватись до крупності 90 % класу –0,044 мм. Його перечищення здійснюється у високолужному середовищі. У деяких випадках розділення колективного концентрату здійснюється у кілька стадій. Спочатку з використанням сірчистого натрію, цинкового купоросу і вапна у операціях подрібнення колективного концентрату депресують малоактивні сфалерит і пірит і флотують мідні мінерали та високоактивні сфалерит і пірит.
Потім пінний продукт оброблюють сірчистим натрієм для десорбції збирача, згущують і перемішують з цинковим купоросом, після чого проводиться мідна флотація при рН = 7,4—7,8. Камерний продукт приєднується до цинкового концентрату, який був отриманий з відходів першої мідної флотації з використанням мідного купоросу і вапна. При наявності у руді високоактивного піриту колективний концентрат після десорбції збирача сірчистим натрієм і подрібнення перемішується з цинковим купоросом і надходить на мідно-піритну флотацію, яка проводиться при рН = 8—9. Як збирач використовується ізопропіловий ксантогенат, як спінювач – Т-80. При цьому значна частина піриту переходить у пінний продукт, тому для отримання кондиційного мідного концентрату вміст міді у колективному концентраті витримується у заданих межах. Цинковий концентрат отримують у вигляді камерного продукту.
За схемою прямої селективної флотації переробляється багато вкраплених і суцільних руд. Мідну флотацію проводять по мірі розкриття зростків мідних мінералів. Крупність подрібнення перед основною мідною флотацією змінюється у широкому діапазоні від 60 до 90 % класу –0,074 мм. Цинкову флотацію проводять при тій же крупності подрібнення, що й мідну.
У процес подрібнення подаються реагенти для флотації мідних мінералів (бутиловий дітіофосфат) і депресії сфалериту і піриту (сульфід натрію, цинковий купорос, вапно). Для депресії сфалериту і піриту застосовують різні реагентні режими, але основним є безціанідний. Для підвищення якості мідного концентрату його після основної флотації перечищають в 2—3 прийми (і при необхідності додатково подрібнюють).
Флотація сфалериту з відходів мідного циклу, як правило, проводиться з використанням мідного купоросу і вапна після попереднього кондиціонування з цими реагентами. Для підсилення депресії сульфідів заліза кондиціонування поєднується з аерацією. Як збирачі використовуються різні ксантогенати й іноді аерофлоти, як спінювачі – Т-80, соснове масло. З відходів цинкової флотації при необхідності виділяють піритний концентрат. Відходи звичайно після згущення у гідроциклонах перемішують з сірчаною кислотою до рН = 4—6,5 і флотують різними ксантогенатами. Така схема застосовується при флотації мідно-цинкових вкраплених і суцільних руд, де мідні мінерали представлені і основному халькопіритом, а сфалерит не активований йонами міді.
Застосування концентратів
Цинк, головним чином, використовується на оцинкування (близько 40 %), тобто для нанесення тонким шаром (10—50 мкм) на поверхню заліза і його сплавів для запобігання атмосферної корозії. Цинк також застосовується для виробництва різних сплавів з міддю, алюмінієм, магнієм. Ці сплави відрізняються невисокою температурою плавлення, доброю текучістю, легко оброблюються під тиском, зварюються і паяються. Цинк використовується для рафінування свинцю від благородних металів, також служить як відновник в хіміко-металургійних процесах. Сполуки цинку є напівпровідниками і люмінофорами.
Література
- Смирнов В. О., Білецький В. С. Флотаційні методи збагачення корисних копалин. Донецьк: Східний видавничий дім, НТШ-Донецьк — 2010. — 496 стор.