Флотація тантало-ніобієвих руд
Флотація тантало-ніобієвих руд

Тантало-ніобієві руди збагачуються в основному гравітаційними методами. Флотація застосовується для вилучення тантало-ніобієвих мінералів з тонковкраплених руд, а також з відходів і шламів гравітаційного збагачення.
Необхідність комплексного використання сировини і близькість флотаційних властивостей багатьох розділюваних мінералів вимагають застосування складних схем флотації.
Варіант 1
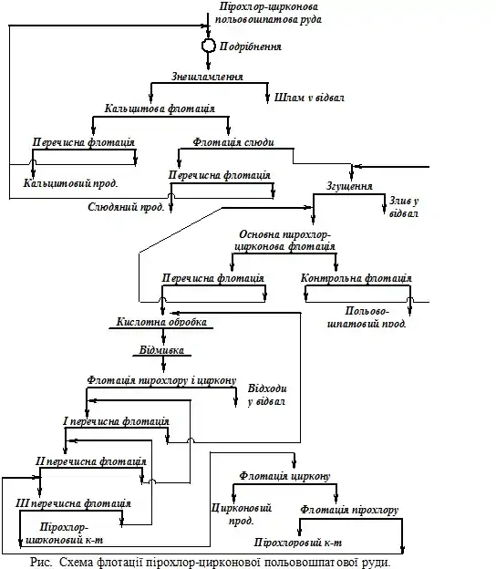
У перших циклах здійснюється видалення аполярних, сульфідних мінералів, слюд, мінералів лужноземельних металів. Подальші цикли включають флотацію основних цінних компонентів і силікатів, доводку отриманих концентратів та їхнє розділення, у процесі яких використовують операції кислотної і лужної обробки різних продуктів, відмивки і знешламлення. На рис. наведена схема флотаційного збагачення бідної пірохлор-цирконової польовошпатової руди, яка містить понад 65 % польових шпатів, слюда, кальциту, ільменіту, магнетиту, ніобійвмістного сфену (2,5 – 3,0 % Nb2O5). Частина ніобію розсіяна по нерудни мінерала. Схема флотаційного збагачення складається з чотирьох циклів.
У першому циклі – циклі знешламлення – зі збагачуваного матеріалу видаляється більша частина шламів. Знешламлення подрібненої до –0,15 мм руди здійснюється за класом 15 – 20 мкм.
У циклі попередньої флотації з руди послідовно флотуються кальцит (жирнокислотним збирачем у лужному середовищі), а потім слюда (катіонним збирачем).
У циклі основної флотації після відмивки відходів попередньої флотації від рідкого скла і солей твердості N-катіонованою водою флотують олеїновою кислотою пірохлор, циркон, сфен, ільменіт, магнетит, гранат, егірин при депресії польових шпатів сірчистим натрієм.
Доводочний цикл починається обробкою отриманого в основно-му циклі пінного продукту 5 %-ним розчином сірчаної кислоти і від-мивкою пульпи для видалення надлишку йонів Fe3+, Al3+ і H+. Після цієї обробки пінного продукту флотацією алкілсульфатом у присутності сірчаної кислоти і хлористого натрію вдається виділити основну масу породи (камерний продукт), основним мінералом якої є егірин.
Пінний продукт містить пірохлор і циркон, а також ільменіт і магнетит. Після декількох перечисток колективного пірохлор-цирконового концентрату з нього флотацією алкілсульфатом у кислому середовищі й у присутності кремнійфлуористого натрію відділяють циркон разом із ільменітом і магнетитом. Ільменіт і магнетит від циркону відділяється магнітною сепарацією, у результаті чого отримують багатий цирконовий концентрат і титаномагнетитовий продукт.

За іншим варіантом переробки пірохлор-цирконової руди передбачається:
– колективна флотація всіх мінералів олеїновою кислотою в лужному середовищі, яке утворюється їдким натром і содою, з отри-манням у відходах флотації польовошпатового концентрату;
– перечисна флотація колективного концентрату з содою і сірчаним натрієм з отриманням у камерному продукті егірин-авгітового продукту;
– додаткова флотація отриманого концентрату з содою і рідким склом, що забезпечує депресію всіх мінералів, крім кальциту, і одержання кальцитового продукту;
– флотація слюди із камерного продукту катіонним збирачем;
– кислотна обробка камерного продукту і його доводка;
– розділення отриманого пірохлор-цирконового концентрату, яке можна здійснити так само, як і в схемі рис. 1.
Варіант 2
Принципова технологічна схема флотації ніобійвмісних мінералів із пірохлорових руд і відходів гравітаційного збагачення із застосуванням комплексоутворюючого збирача ІМ-50 наведена на рис. 2.
Після видалення карбонатів і сульфідів схемою передбачається отримання ніобієвого продукту для хімічно-металургійної переробки кондиційного польовошпатового концентрату. Ніобієвий продукт, крім пірохлору, містить мінерали титану (ільменорутил, ільменіт, сфен) і циркон; його можна розділити на пірохлоровий, титановий і цирконовий концентрати. Також при розділенні сульфідно-кальцитового продукту можна отримати кальцитовий і сульфідний концентрати.

Варіант 3
Принципова схема флотації лопариту реагентом ІМ-50 із шламів гравітаційного процесу наведена на рис. 3.
Схема дозволяє після попереднього видалення апатиту флотацією відділити лопарит і егірин від основної маси пустої породи. Флотаційне відділення лопариту від егірину здійснюється після кислотної обробки та відмивки при депресії егірину щавелевою кислотою і гексаметафосфатом. Ніобій входить до складу багатьох жаро- та корозійностійких сплавів, він є одним із основних компонентів при легуванні жароміцних сталей. Ніобій і його сплави використовують як конструкційним матеріали для деталей реактивних двигунів, ракет, газових турбін, хімічної апаратури, електронних приладів, електричних конденсаторів, надпровідних пристроїв. Ніобій широко використовується у вигляді фероніобію, як добавка до нержавіючих сталей, є перспективним конструкційним матеріалом для ядерних реакторів. Ніобати широко застосовують як сегнетоелектрики, п’єзоелектрики, лазерні матеріали.
Див. також
Література
- Смирнов В. О., Білецький В. С. Флотаційні методи збагачення корисних копалин. Донецьк: Східний видавничий дім, НТШ-Донецьк — 2010. — 496 стор.
- Шпильовий Л. В., Білецький В. С., Шпильовий К. Л. Збагачення ніобієвих руд (монографія) / За ред. В.С. Білецького. – К.: Видавницво ФОП Халіков Р.Х., 2021. – 160 с.