Флотація шеєлітових руд
Флотація шеєлітових руд
Сировинна база
Основними промисловими мінералами вольфраму є вольфраміт, гюбнерит, ферберит і шеєліт.
Родовища жильного типу характеризуються високим вмістом WO3 (0,5—2 %) і відіграють важливу роль у запасах і видобутку вольфраму. У цих родовищах вольфрам представлений вольфрамітом, гюбнеритом, ферберитом і рідше шеєлітом. Вольфрамові мінерали залягають у кварцових жилах невеликої товщини (0,3—1 м). Найчастіше зустрічаються кварц-вольфрамітові й кварц-каситерито-вольфрамітові жили. Супутніми мінералами є пірит, халькопірит, мінерали молібдену, олова, арсену, бісмуту й золота.
Штокверкові родовища зустрічаються рідко, мають низький вміст WO3, але характеризуються великими розмірами і мають суттєві запаси. Вольфрамові мінерали (вольфраміт, гюбнерит, шеєліт) дрібно вкраплені в гранітні породи.
Скарнові родовища представлені головним чином шеєлітом і молібденітом. Родовища цього типу відіграють важливу роль у запасах і видобутку вольфраму. Скарнові родовища контактного типу пов'язані з зонами контакту гранітних порід із вапняками, для них характерні поклади шеєлітового скарну. Поряд із шеєлітом часто присутні мінерали молібдену.
Розсипні родовища відіграють невелику роль у запасах вольфраму, але велику в його видобутку. Вольфраміт і шеєліт — стійкі мінерали, вони накопичуються при вивітрюванні жильних родовищ і утворюють розсипи. Вольфрамітові розсипи містять каситерит. Промисловий вміст WO3 у них значно нижче (0,03—0,1 % WO3), ніж у корінних рудах, але їх розробка більш проста й економічно вигідна.
Залежно від мінерального складу родовища вольфраму поділяють на вольфрамітові та шеєлітові. Вольфрамітові руди збагачують за гравітаційними схемами, шеєлітові — за флотаційними.
Якість вольфрамових концентратів залежить від властивостей збагачуваної руди і вимог, які ставляться до них при використанні в різних галузях промисловості. Для одержання високоякісних вольфрамових концентратів найбільш сприятливі крупновкраплені вольфрамові руди, особливо вольфрамові розсипи. Найважче отримувати високоякісні концентрати зі складних поліметалічних руд при наявності тонкого вкраплення корисних мінералів. З шеєлітових тонковкраплених руд також важко виділити високоякісні флотаційні концентрати при наявності в рудах кальцієвмісних мінералів: кальциту, флюориту, апатиту, бариту та ін.
Шкідливими домішками у вольфрамових концентратах є фосфор, сірка, арсен, стибій, мідь та ін.
Шеєліт та шеєлітовий концентрат
Шеєлітові концентрати вищих сортів характеризуються вмістом WO3 не менше 60 % і найменшим вмістом шкідливих домішок. Шеєлітові концентрати більш низьких сортів мають вміст WO3 не менше 55 % і більш високий вміст шкідливих домішок.
При флотації вольфрамових руд виникає ряд важких технологічних проблем, які вимагають правильного рішення залежно від речовинного складу й асоціації окремих мінералів.
Шеєліт— легкофлотований мінерал, який легко ошламлюється. Флотація шеєліту з кальцієвмісними мінералами (кальцит, флюорит, апатит та ін.) здійснюється аніонними жирнокислотними збирачами, які забезпечують їхню добру флотованість завдяки активній взаємодії олеатних катіонів з катіонами кальцію у складі шеєліту та інших кальцієвмісних мінералів. Відділення шеєліту від кальцієвмісних міне-ралів можливе тільки за умови застосування таких регуляторів, як рідке скло, сода, кремнефлуористий натрій та ін.
Вміст фосфору, який входить до складу апатиту, у шеєлітових концентратах не повинен перевищувати сотих часток відсотка, тому апатит, а також барит обов’язково мають видалятися з концентрату. Найбільш ефективно депресується флотація кальцієвмісних мінералів (кальциту, флюориту, частково апатиту) за методом Петрова — пропарка пульпи з рідким склом. Але апатит депресується за методом Петрова найбільш важко, тому в подальшому його видаляють з шеєлітового концентрату вилуговуванням розчином соляної кислоти.
При сортуванні шеєлітових руд застосовують люмінесцентні сепаратори. Шеєліт при опроміненні ультрафіолетом світиться яскраво-блакитно, що дозволяє відділити грудки шеєліту від грудок породи.
У процесі флотації вольфраміту, гюбнериту, фербериту важко відділити від них оксиди й гідроксиди заліза, турмалін та інші мінерали, що містять у кристалічній ґратці катіони заліза, які нівелюють їхні флотаційні властивості та властивості мінералів вольфраму. Тому флотація вольфраміту широкого розповсюдження не одержала. Вольфрамітові руди збагачують гравітаційними процесами — відсадкою, концентрацією на столах і шлюзах, гвинтовою сепарацією — внаслідок великого розходження між густиною цінних і породних мінералів.

Флотація шеєліту
Для шеєлітових руд основний метод збагачення — флотація, а гравітаційні процеси можна використовувати або для попереднього збагачення, або для перечищення продуктів флотації.
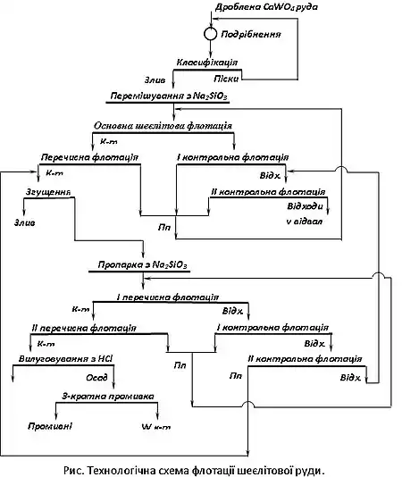
Відповідно до технологічної схеми (рис. 1) дроблена руда подрібнюється в кульових млинах, що працюють у замкненому циклі з гідроциклонами, до крупності 40—50 % класу –0,074 мм. Злив гідроциклонів надходить на флотацію, яка здійснюється у дві стадії: спочатку отримують чорновий концентрат (основна флотація), а потім доводять його до кондиційного (доводочна флотація).
Мінерали групи шеєліту добре флотуються жирно-кислотними збирачами (олеїновою кислотою, олеатом натрію, емульсіями і сумішами жирних кислот, жирно-кислотною фракцією талового масла та ін.) у лужному середовищі, яке створюється содою (рН = 9 – 10). При наявності сульфідів шеєлітова флотація здійснюється із відходів сульфідної флотації. Для депресії силікатів перед введенням збирача у пульпу подається рідке скло. У чорновий концентрат разом із шеєлітом переходять й інші кальцієвмісні мінерали (кальцит, флюорит, апатит, гранат, барит), тому основні труднощі шеєлітової флотації полягають у відділенні шеєліту від цих мінералів. Ці мінерали видаляють у перечисних операціях і вилуговуванням.

Регуляторами при флотації шеєліту слугують сода, іноді їдкий натр і рідке скло як диспергатор і депресор гранату, кварцу, кальциту та інших породних мінералів. Недостатні витрати рідкого скла перед основною флотацією спричиняють не тільки небажане збільшення виходу чорнового концентрату, але й певне зниження вилучення шеєліту. Надмірна витрата соди викликає підвищення флотованості кальциту.
Цикл доводки складається з основної, двох-трьох перечисних і контрольної операцій. Доводка чорнового концентрату здійснюється за методом Петрова. Чорновий концентрат згущують до 50—60 % твердого і пропарюють у 2,5—4 %-ному розчині рідкого скла при температурі 80—90оС протягом 50—60 хв. У процесі пропарки збирач десорбується з поверхні частинок кальцієвих мінералів і не десорбується з частинок шеєліту. Після пропарки продукт розбавляють свіжою водою, знижують температуру пульпи до 20—35оС, а вміст твердого у ній до 25—30 % і перечищають декілька разів без реагентів. При цьому основна маса кальциту і флотаційно активних силікатів депресуються, а 90—95 % шеєліту переходить у пінний продукт, який містить 40—45 % WO3 і придатний до гідрометалургійної переробки. Для підвищення якості концентрату до вмісту WO3 50—65 % його ще раз пропарюють і два-три рази перечищають. В операціях доводки апатит і флюорит депресуються недостатньо ефективно, тому при значному вмісті апатиту шеєлітові концентрати обробляють соляною кислотою.
Деякі скарнові шеєлітові руди збагачують за гравітаційно-флотаційними схемами.
У шеєліто-молібденових рудах вміст молібдену переважно має промислове значення. Якщо молібден перебуває у формі молібденіту, його звичайно виділяють флотацією гасом до виділення шеєліту. При низькому вмісті молібденіту в руді його доцільно флотувати в колективний шеєліто-молібденовий концентрат олеїновою кислотою і гасом.
З колективного концентрату молібденіт можна флотувати з підкисленої соляною кислотою до рН = 1,5 – 2 пульпи. Молібденіт відразу ж спливає з олеїновою кислотою на бульбашках вуглекислого газу, який виділяється при розкладанні кальциту. Шеєліт та інші мінерали при рН = 1,5 – 2 не флотуються, тому що збирач з їхньої поверхні десорбований, утворені олеати кальцію зруйновані, а олеїнова кислота не дисоційована. Флотація молібденіту забезпечується також наявністю в пульпі гасу, який застосовувався у колективній флотації і додавався перед флотацією молібденіту.
Відповідно до схеми подрібнена руда піддається колективній сульфідній мідно-молібденовій флотації з використанням бутилового ксантогенату, гасу й терпінеолу. Мідно-молібденовий концентрат після перечистки і згущення перемішується з сірчистим натрієм і з нього виділяється молібденовий промпродукт (після декількох перечисток). Для одержання кондиційного молібденового концентрату молібденовий промпродукт переробляють за наведеною на рис. 2 схемою. Мідний концентрат отримують у вигляді камерного продукту.
Відходи мідно-молібденової флотації є вихідним матеріалом для флотації шеєліту за схемою, яка наведена на рис. 2. Після перемішування з олеїновою кислотою, гасом і рідким склом пульпа надходить на основну шеєлітову флотацію, відходи якої після контрольної операції є відвальними, а концентрат перечищають, згущують, пропарюють з рідким склом (за методом Петрова) для відділення шеєліту від супутніх кальцієвмісних мінералів і флотують з нього шеєліт. Отриманий шеєлітовий концентрат вилуговують для видалення фосфору.
Комплексне збагачення шеєлітових руд
При збагаченні вольфраміто-шеєліто-молібденових руд із крупним і тонким вкрапленням цінних мінералів застосовують гравітаційно-флотаційні схеми, за якими руду після дроблення і подрібнення піддають грохоченню.
Клас 2 – 10 мм збагачують у відсаджувальних машинах, відходи відсадки подрібнюють до –2 мм і разом із класом –2 мм вихідної руди збагачують на концентраційних столах.
Вольфраміто-шеєлітовий концентрат відсадки і концентраційних столів піддають доводці магнітною сепарацією (шеєліт виділяється у немагнітну фракцію), а відходи гравітації подрібнюють і з них флотують молібденіт та інші сульфіди. При вмісті в колективному гравітаційному концентраті вольфраміту, шеєліту і каситериту спочатку магнітною сепарацією виділяють вольфраміт, а шеєліто-каситеритовий концентрат розділяють флотогравітацією або електричною сепарацією, тому що каситерит є добрим провідником, а шеєліт — поганим.
Застосування отриманих продуктів
Значна кількість вольфраму використовується для виробництва швидкорізальних спеціальних сталей, які зберігають високу твердість і зносостійкість при температурах до 650оС. Найбільш високоякісні інструментальні тверді сплави створюються з карбіду вольфраму методами порошкової металургії, вони зберігають високу твердість при нагріванні до 1100оС, що дозволяє суттєво підвищити швидкість різання.
Жароміцні й зносостійкі сплави вольфраму з кобальтом і хромом застосовують для покриття деталей машин, що сильно зношуються (клапани авіадвигунів, лопаті турбін). Сплави вольфраму з молібденом, танталом, ніобієм застосовують як жароміцні матеріали в авіаційній і ракетній техніці. Сплави вольфраму з нікелем і міддю застосовують у радіотерапії для захисту від γ-промінів, а також для виготовлення контейнерів, призначених для збереження радіоактивних ізотопів.
Чистий вольфрам (дріт, стрічки та ін.) застосовується у виробництві електроламп, радіоелектроніці, рентгенотехніці. Вольфрамовий дріт і прутки слугують електронагрівачами у високотемпературних печах.
Література
- Білецький В. С., Смирнов В. О. Переробка і якість корисних копалин (курс лекцій). — Донецьк: Східний видавничий дім, 2005. — 324 с.
- Смирнов В. О., Білецький В. С. Флотаційні методи збагачення корисних копалин. Донецьк: Східний видавничий дім, НТШ-Донецьк — 2010. — 496 стор.