Хасмозаврові
Хасмозаврові (Chasmosaurinae) — підродина птахотазових динозаврів родини Цератопсиди (Ceratopsidae). Підродина існувала у кінці крейдяного періоду (76-65 млн років тому). Найвідомішим представником родини є трицератопс (Triceratops). Хасмозаврові мали короткий ріг на морді, великі надбрівні роги та великі комірці (інша група цератопсид — центрозаврові, мали великий ріг на морді та невеликі надбрівні роги та комірці). Рештки представників родини знайдені у західній частині Північної Америки.
? ХасмозавровіЧас існування: Пізня крейда (76-65,5 млн років тому) | ||||||||||||||||||
|---|---|---|---|---|---|---|---|---|---|---|---|---|---|---|---|---|---|---|
![]() Medusaceratops | ||||||||||||||||||
| Біологічна класифікація | ||||||||||||||||||
| ||||||||||||||||||
| †Chasmosaurus belli Lambe, 1902 | ||||||||||||||||||
Роди | ||||||||||||||||||
|
Див.текст | ||||||||||||||||||
Посилання | ||||||||||||||||||
| ||||||||||||||||||
Класифікація
- Родина Ceratopsidae
- Підродина Chasmosaurinae
- Agujaceratops
- Anchiceratops
- Arrhinoceratops
- Bravoceratops
- Chasmosaurus
- Coahuilaceratops
- ? Dysganus
- Judiceratops
- Kosmoceratops
- Medusaceratops
- Mercuriceratops
- Mojoceratops
- Navajoceratops
- Pentaceratops[1]
- Terminocavus
- Utahceratops
- Vagaceratops
- Триба Triceratopsini
- Agathaumas
- Eotriceratops
- Ojoceratops[2]
- Polyonax
- Regaliceratops
- Tatankaceratops
- Titanoceratops
- Torosaurus
- Triceratops
- Підродина Chasmosaurinae
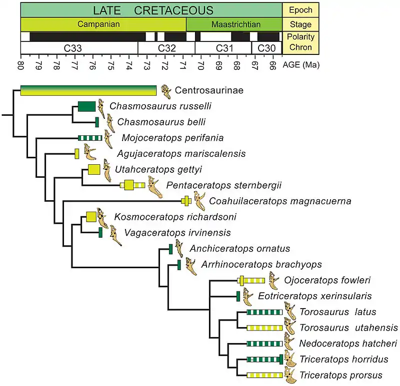
Філогенія
Філогенічна кладограма Chasmosaurinae за Samson et al. (2010):

|Філогенічна кладограма за Brown et al (2015 рік).[3]
| Ceratopsidae |
| ||||||||||||||||||||||||||||||||||||||||||||||||||||||||||||||||||||||||||||||||||||||||||||||||||||||||||||||||||||||||
Примітки
- Spencer G. Lucas, Robert M. Sullivan and Adrain P. Hunt (2006). Re-evaluation of Pentaceratops and Chasmosaurus (Ornithischia: Ceratopsidae) in the Upper Cretaceous of the Western Interior. с. 4.
- Michael J. Ryan,Brenda J. Chinnery-Allgeier (n.d.). New Perspectives on Horned Dinosaurs: The Royal Tyrrell Museum Ceratopsian Symposium. Royall Tyrell Museum. с. 500.
- Brown, Caleb M.; Henderson, Donald M. (4 червня 2015). A new horned dinosaur reveals convergent evolution in cranial ornamentation in ceratopsidae. Current Biology (online). doi:10.1016/j.cub.2015.04.041.
