Bugzilla
Bugzilla (Баґзілла) — система відстеження помилок і ведення завдань (англ. bugtracker tool) з веб-оболонкою. Bugzilla написана мовою Perl, розробляється проектом Mozilla і поширюється під вільною ліцензією MPL. Окрім Mozilla, система Bugzilla також використовується для відстежування помилок у більшості великих вільних проектів, включаючи KDE, GNOME, FreeBSD, ядро Linux, Apache, LibreOffice, Eclipse, в компаніях Red Hat і SUSE.
|
| |
![]() Скріншот Баґзілла | |
| Тип | Система відстеження помилок та ведення завдань |
|---|---|
| Розробник | Mozilla Foundation |
| Перший випуск | 26 серпня 1998[1] |
| Стабільний випуск | 5.0.4, 4.4.13 (16 лютого 2018) |
| Репозиторій | github.com/bugzilla/bugzilla |
| Нестабільний випуск | 5.1.2 (16 лютого 2018) |
| Операційна система | Багатоплатформова |
| Мова програмування | Perl |
| Ліцензія | Mozilla Public License |
| Вебсайт | www.bugzilla.org |
Загальний опис
Початково створена і використана у проекті Mozilla. Баґзілла була опублікована як відкрите програмне забезпечення компанією Netscape Communications в 1998 і прийнята багатьма організаціями для використання у ролі відслідковувача дефектів при створенні програмних продуктів.
Bugzilla опублікована з ліцензією Mozilla Public License, яка надає продукту статус відкритого коду та вільного використання.
Bugzilla добре продумана та відтестована, з першого погляду є доволі простою. З іншого погляду вона має все, що необхідно для ведення завдань та відстеження помилок у типовому проекті створення програмного продукту. Зараз Баґзіллою користуються понад триста великих компаній та організацій по всьому світу. Серед них є такі відомі як: Alcatel-Lucent, AMD, AT&T, Orange, NASA, NATO, Nokia, Wikipedia, Yahoo!. Розробники користуються Баґзіллою при роботі у таких проектах як: Mozilla, ядро Linux, Gnome, KDE, Apache Software Foundation, Apache OpenOffice та Eclipse. У Вікіпедії помилки також відстежуються за допомогою Баґзілли[2].
Основним поняттям системи є баґ — завдання, запит, рекламація стосовно помилки в системі, чи просто повідомлення, яке вимагає зворотного зв'язку.
Історія
Bugzilla була створена Террі Вайссманом у 1998 році для молодого проекту Mozilla.org, як програмне забезпечення з відкритим кодом, котре мало замінити внутрішню систему, що використовувалася в Netscape Communications для відслідковування та ведення помилок у пакеті Netscape Communicator.
Спочатку система була написана на TCL. Але Террі вирішив перекласти Баґзіллу на Perl перед тим як вона буде опублікована у вигляді частини відкритого коду Netscape, в надії на те, що більше людей зможе зробити свій внесок у розвиток системи, оскільки Perl на той час видавався популярнішим.[3]
Bugzilla 2.0 була результатом перекладу на Perl. У квітні 2000 Вайссман передав керування проектом Тарі Гернандез. Під керівництвом Тари, деякі постійні розробники були зобов'язані взяти на себе більшу відповідальність, і розробка Bugzilla вийшла на новий колективний рівень. У липні 2001 перед лицем загрози позбавлення Тари інших обов'язків у Netscape, вона передала контроль над проектом Дейву Міллеру, котрий є незмінним керівником до тепер березня 2007.
Системні вимоги
Для роботи Bugzilla вимагає:
- підтримка мови Perl (пакет релізу Perl 5)
- певні додаткові модулі Perl
- сумісну СУБД
- сумісний веб-сервер
- поштовий клієнт з можливістю доступу, або ж просто SMTP сервер
На разі підтримуються бази даних MySQL, PostgreSQL, Oracle та SQLite. Bugzilla звичайно встановлюється на Linux та функціонує, використовуючи Apache HTTP Server, або будь-який веб-сервер з підтримкою CGI, такі як Lighttpd, Hiawatha, Cherokee. Процес встановлення Баґзілли керується з командного рядка та запускає серії кроків, коли системні вимоги та сумісність системи є перевіреними.
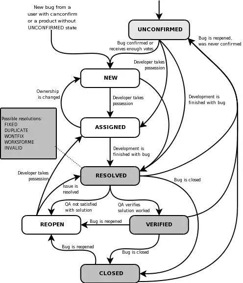
Схема

Посилання
Примітки
- New version of "Bugzilla" (the mozilla.org bugsystem) – with source!. netscape.public.mozilla.announce. Процитовано 28 січня 2011.
- https://bugzilla.wikimedia.org/
- Brief History. Development Roadmap. Mozilla.org. Архів оригіналу за 25 червня 2013. Процитовано 22 листопада 2006.
