Блок-схема
Блок-схема (рос. блок-схема, англ. block scheme, flowchart, block diagram, flow diagram; нім. Block-schema) —
- Представлення алгоритму розв'язування або аналізу задачі за допомогою геометричних елементів (блоків), які позначають операції, потік, дані тощо.
- Блок вхідних та вихідних даних прийнято позначати паралелограмом, блок обчислень (обробки) даних — прямокутником, блок прийняття рішень — ромбом, еліпсом — початок та кінець алгоритму.
- Схема машини, приладу, апарата, пристрою, в якій основні вузли (блоки), що утворюють її, зображено прямокутниками та іншими фігурами, а зв'язок між ними показано лініями зі стрілками.


Загальна характеристика
У автоматиці функціональна схема, або блок-схема САР, складається з функціональних блоків, які являють собою конструктивно відособлені частини (елементи або пристрої) автоматичних систем, які виконують певні функції. Функціональні блоки на схемі позначають прямокутниками, всередині яких надписують їх найменування відповідно до функцій, що виконуються. Зв'язки між функціональними блоками (внутрішні впливи) позначаються лініями зі стрілками, які вказують напрям впливів.
Функціональні схеми можуть виконуватися в укрупненому і розгорненому вигляді. У першому випадку на схемі зображають найважливіші блоки системи і зв'язки між ними.
У другому варіанті схема зображаються більш детально, що полегшує її читання та ілюструє принцип роботи.
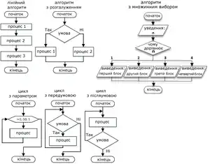
Основні елементи схем алгоритму
| Найменування | Позначення | Функція |
|---|---|---|
| Початок(кінець) | Елемент відображає вхід у зовнішнє середовище або вихід з нього (найчастіше застосування - початок і кінець програми). Всередині фігури записується відповідна дія. | |
| Процес | ![]() | Елемент відображає одну або кількох операцій, обробку даних будь-якого виду (зміна значення даних, форми подання, розташування). Всередині фігури записують безпосередньо самі операції. |
| Умова | ![]() | Елемент відображає обробку умови, рішення або функцію перемикального типу з одним входом і двома або більше альтернативними виходами, з яких тільки один може бути обраний після обчислення умов, визначених всередині цього елементу. Вхід в елемент позначається лінією, що входить зазвичай у верхню вершину елементу. Якщо виходів два чи три то зазвичай кожен вихід позначається лінією, що виходить з решти вершин (бічних і нижньої). Якщо виходів більше трьох, то їх слід показувати однією лінією, що виходить з вершини (частіше нижньої) елемента, яка потім розгалужується. Відповідні результати обчислень можуть записуватися поруч з лініями, що відображають ці шляхи. |
| Функція
(процедура) | ![]() | Елемент відображає виконання процесу, що складається з однієї або кількох операцій, що визначені в іншому місці програми (у підпрограмі, модулі). Всередині символу записується назва процесу і передані в нього дані. |
| ввід/вивід | ![]() | Елемент відображає перетворення у форму, придатну для обробки (введення) або відображення результатів обробки (виведення). Цей символ не визначає носія даних (для вказівки типу носія даних використовуються специфічні символи). |
| Цикл з параметром | Елемент відображає заголовок циклу з параметром. У ньому через крапку з комою вказуються ім'я змінної (параметра) з початковим значенням, граничне значення параметра (або умова виконання циклу), крок зміни параметра. | |
| Межа циклу | ![]() | Елемент складається з двох частин - відповідно, початок і кінець циклу - операції, що виконуються всередині циклу, розміщуються між ними. Умови циклу і збільшення записуються всередині символу початку або кінця циклу - в залежності від типу організації циклу. Часто для зображення на блок-схемі циклу замість цього символу використовують символ рішення, вказуючи в ньому умову, а одну з ліній виходу замикають вище в блок-схемі (перед операціями циклу). |
| З'єднувач | Елемент відображає вихід в частину схеми і вхід з іншої частини цієї схеми. Використовується для обриву лінії та продовження її в іншому місці (приклад: поділ блок-схеми, що не поміщається на листі). Відповідні сполучні символи повинні мати одне (при тому унікальне) позначення. | |
| Коментар | ![]() | Елемент використовується для детальнішої інформації про кроки, процесу або групи процесів. Опис поміщається з боку квадратної дужки і охоплюється нею по всій висоті. Пунктирна лінія йде до описуваного елементу, або групи елементів (при цьому група виділяється замкнутою пунктирною лінією). Також символ коментаря слід використовувати в тих випадках, коли обсяг тексту в будь-якому іншому символі (наприклад, символ процесу, символ даних та ін) перевищує його обсяг. |
Джерела інформації
- Мала гірнича енциклопедія : у 3 т. / за ред. В. С. Білецького. — Д. : Донбас, 2004. — Т. 1 : А — К. — 640 с. — ISBN 966-7804-14-3.
Див. також
Посилання
- ДСТУ ISO 5807:2016 Обробляння інформації. Символи та угоди щодо документації стосовно даних, програм та системних блок-схем, схем мережевих програм та схем системних ресурсів (ISO 5807:1985, IDT)
- ISO 5807:1985 (1985). Information processing -- Documentation symbols and conventions for data, program and system flowcharts, program network charts and system resources charts. International Organization for Standardization. ISO 5807:1985. — міжнародний стандарт блок-схем.
- DIN 66001 – Sinnbilder für Datenfluss- und Programmablaufpläne (файл PDF; 1,14 MB) — німецький стандарт блок-схем.





