Діаграма діяльності
Діаграма діяльності (англ. activity diagram) — в UML та SysML, візуальне представлення графу діяльностей. Граф діяльностей є різновидом графу станів скінченного автомату, вершинами якого є певні дії, а переходи відбуваються по завершенню дій.[1]

Дія (англ. action) є фундаментальною одиницею визначення поведінки в специфікації.[2] Дія отримує множину вхідних сигналів, та перетворює їх на множину вихідних сигналів. Одна із цих множин, або обидві водночас, можуть бути порожніми. Виконання дії відповідає виконанню окремої дії. Подібно до цього, виконання діяльності є виконанням окремої діяльності, буквально, включно із виконанням тих дій, що містяться в діяльності. Кожна дія в діяльності може виконуватись один, два, або більше разів під час одного виконання діяльності. Щонайменше, дії мають отримувати дані, перетворювати їх та тестувати, деякі дії можуть вимагати певної послідовності. Специфікація діяльності (на вищих рівнях сумісності) може дозволяти виконання декількох (логічних) потоків, та існування механізмів синхронізації для гарантування виконання дій у правильному порядку.
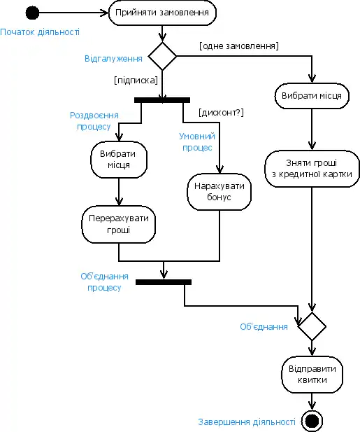
Діаграми активностей будуються з обмеженої кількості фігур, з’єднаних стрілочками.[3] Найважливіші типи фігур:
- скруглені прямокутники позначають дії;
- ромби позначають рішення;
- риски позначають початок (розподіл) чи кінець (об’єднання) паралельних активностей;
- чорний кружок позначає старт (початковий стан) процесу;
- чорний кружок в колі позначає кінець (кінцевий стан).
Стрілки ведуть від старту до кінця і позначають порядок в якому відбуваються активності.
Діаграма активностей може вважатись формою блок-схеми.
Джерела інформації
- James Rumbaugh, Ivar Jacobson, Grady Booch (1999). The unified modeling language reference manual (англ.). Addison Wesley Longman Inc. ISBN 0-201-30998-X.
- Unified Modeling Language: Superstructure (англ.) (вид. 2.1.1). Object Management Group. 2007.
- OMG Unified Modeling Language Superstructure Specification, version 2.1.1. Document formal/2007-02-05, Object Management Group, February 2007. http://www.omg.org/cgi-bin/doc?formal/2007-02-05.