Реакторна установка
Реа́кторна устано́вка (РУ) — комплекс конструкцій, систем і елементів, призначений для перетворення енергії ядерної реакції в теплову, що включає, як правило, реактор з усіма елементами першого контуру, аварійний захист (АЗ) і відповідні керувальні системи, а також системи перевантаження ядерного палива. Межі реакторної установки, а також систем аварійного охолодження встановлюються в проєкті кожного енергоблоку[2]. Межі РУ визначаються Генеральним конструктором РУ, Генеральним проєктувальником і Науковим керівником
![]() Центральний щит управління РУ | |
| Технічні характеристики | |
|---|---|
| Теплоносій | вода, натрій, вуглекислий газ, дифеніл |
| Паливо |
металічний уран діоксид урану |
| Розробка | |
| Конструктор (керівник) |
керівник Е. Фермі (США) керівник Курчатов І. В. (СРСР) |
| Будівництво та експлуатація | |
| Підприємство виробник | Перша реакторна установка типу СР-1 — Чиказький університет Чикаго |
| Місцезнаходження | Чикаго США |
| Перший пуск | 1942 (США), 1946 (СРСР)[1] |
Склад реакторної установки
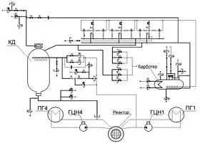
У водо-водяних реакторах у реакторну установку входять:
Проєктування, розробка і будівництво

Генеральним конструктором РУ (Розробником реакторних установок) для реакторів ВВЕР є ОКБ «Гідропрес»[3] (м. Подольськ, Московської області Росія);
Генеральним проєктувальником АС — Київський інститут «Енергопроект»[4] (Київ), СПб «Атоменергопроект» (Москва);
Науковим керівником — Курчатовський інститут[5] (Москва);
Підприємства виробники обладнання:
- реактор, компенсатор тиску — ВО «Іжорський завод» (м. Санкт-Петербург), ВО «Атоммаш» (м. Волгодонськ) (Росія);
- ГЦН — НВО ім. Фрунзе[6] (м. Суми);
- теплообмінне обладнання (в тому числі [парогенератор]и) — ЗіО-Подільськ[7] (м. Подольськ, Московської області Росія).
Як правило на 1 тип реактора виготовляють кілька типів реакторних установок, які і визначають конструкцію блоку АЕС. Блоки АЕС з одним типом РУ дуже схожі. Наприклад для АЕС з реактором ВВЕР-440 розроблено 3 типи блоків з різними РУ:
- з РУ В-230;
- з РУ В-213;
- з РУ В-270.
Для АЕС з реактором ВВЕР-1000 в наш час[коли?] розроблено 6 типів блоків з різними РУ:
- з РУ В-187;
- з РУ В-320;
- з РУ В-338;
- з РУ В-412;
- з РУ В-428;
- з РУ В-446.
У технічній документації пишеться: «ВВЕР-440/В-230», «ВВЕР-1000/В-320», «ВВЕР-1500/В-448» і т. д.
Проєкти реакторних установок
На 2010 рік на різних стадіях розробки знаходяться проєкти РУ:
Примітки
- Дивись: Ядерний реактор
- Загальні положення безпеки атомних станцій. НП 306.2.141-2008. № 56/14747 Мінюсту.[недоступне посилання з липня 2019]
- ОКБ «Гідропрес» Про підприємство
- Київський інститут «Енергопроект» створив нову реакторну установку В-392.
- Офіційний сайт Курчатовського інституту. Архів оригіналу за 6 вересня 2006. Процитовано 18 квітня 2011.
- ВАТ «Сумське НВО ім. М. В. Фрунзе»
- Подільський машинобудівний завод — ЗіО-Подільськ
Посилання
- ДКЯР України. Наказ від 19.11.2007 № 162 Про затвердження «Загальних положень безпеки атомних станцій»[недоступне посилання з липня 2019]
