Царі стародавнього Риму
Царі стародавнього Риму (лат. Reges Romae) — легендарні правителі стародавнього Риму до заснування Республіки. Римські першоджерела (в тому числі і Тіт Лівій) згадують сімох царів:
| Царі стародавнього Риму | |||
|---|---|---|---|
| Цар | Ім'я латиною | Роки правління | Примітки |
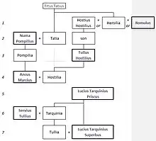
| Ромул | лат. Romulus | 753 до н. е. — 717 до н. е. | Співправитель Тит Тацій (†748 до н. е.) |
| Нума Помпілій | лат. Numa Pompilius | 717 до н. е. — 673 до н. е. | |
| Тулл Гостілій | лат. Tullus Hostilius | 673 до н. е. — 642 до н. е. | |
| Анк Марцій | лат. Ancus Marcius | 642 до н. е. — 617 до н. е. | Онук Нуми Помпілія |
| Луцій Тарквіній Пріск | лат. Lucius Tarquinius Priscus | 616 до н. е. — 579 до н. е. | |
| Сервій Туллій | лат. Servius Tullius | 578 до н. е. — 535 до н. е. | |
| Луцій Тарквіній Гордий | лат. Lucius Tarquinius Superbus | 535 до н. е. — 510/509 до н. е. | Син Луція Тарквінія Пріска |
| Стародавній Рим |
|---|
|
|
Поняття
|
|
Медицина |
|
Культура
|
|
Політика та право |
Родовід Римських Правителів

Родовід
Посилання
This article is issued from Wikipedia. The text is licensed under Creative Commons - Attribution - Sharealike. Additional terms may apply for the media files.
