Кільце (алгебра)
Кільце́ — в абстрактній алгебрі це алгебрична структура, в якій визначені дві бінарні операції з властивостями, подібними до додавання і множення цілих чисел. Вивченням властивостей кілець присвячена теорія кілець.
| Алгебричні структури |
|---|
|
Групо-подібні
|
|
Кільце-подібні
|
|
Ґратко-подібні |
|
Алгебра-подібні
|
Означення та нотація
Кільце — це множина з двома бінарними операціями, що звичайно позначаються «» та «» і називаються додаванням та множенням, яка задовільняє наступній системі аксіом:
- є комутативною групою. Її називають адитивною групою кільця і нейтральний елемент в ній позначають як (нуль);
- (дистрибутивність додавання щодо множення);
- (асоціативність множення);
- в існує нейтральний елемент (одиниця), що задовільняє:
Деякі автори не вимагають наявності одиниці, і натомість називають кільця з одиницею унітарними кільцями або кільцями з одиницею.
Розглядаються також кільця, у яких не задовільняється асоціативність множення, наприклад, кільця (або алгебри) Лі. У такому разі, кільця, в яких множення асоціативне, називають асоціативними кільцями.
Надалі в цій статті вважатимемо, що наявність мультиплікативної одиниці та асоціативність множення входять до означення кільця.
Кільця, що задовольняють на вимогу комутативності множення називають комутативними кільцями. Не всі кільця є комутативними, наприклад, кільце матриць чи кватерніонів.
Символ зазвичай не пишуть, використовуючи стандартні правила порядку операцій, тому, наприклад, є скороченим записом .
Якщо для двох елементів кільця та виконується рівність то кажуть, що є оберненим елементом до відносно множення. В цьому випадку елемент однозначно визначається елементом і позначається (звичайно, маємо також, що ).
Якщо в кільці немає дільників нуля, відмінних від самого нуля, тобто якщо з витікає, що або , або , то кажуть про кільце без дільників нуля. Якщо до того ж кільце є комутативним, то його називають цілісним.
Приклади
- Цілі числа із звичайними додаванням і множенням утворюють комутативне кільце.
- Якщо — будь-яке натуральне число, то множина залишків () утворює комутативне кільце залишків з елементів. Якщо — просте число, то є полем.
- Раціональні, дійсні та комплексні числа є полями, тобто комутативними кільцями, у яких для кожного ненульового елемента існує обернений елемент.
- Поліноми однієї змінної із цілими коефіцієнтами утворюють комутативне кільце, що позначається Додавання та множення поліномів — почленні, тобто
Комутативне кільце утворюють поліноми однієї змінної з раціональними, дійсними або комплексними коефіцієнтами.
- Для будь-якого натурального , множина всіх матриць із цілими елементами утворює кільце, яке позначається Це кільце — некомутативне, якщо
- Кватерніони — некомутативне кільце. На відміну від кільця матриць, будь-який ненульовий кватерніон має обернений.
- Групова алгебра довільної групи — це надзвичайно важливе кільце, за допомогою якого вдається звести чимало питань стосовно груп та, напередусім, їх зображень, до відповідних питань про кільця. Кільце — комутативне тоді, і тільки тоді, коли — комутативна група.
Властивості кілець
- якщо кільце містить більше одного елемента, то ;
- ;
- ;
- якщо і обидва мають обернені елементи. Отже множина всіх оборотних елементів кільця є замкненою відносно множення, і тому утворює групу, що позначається .
- Наприклад, — циклічна група порядка
Ідеали
Непорожня підмножина кільця називається правим ідеалом, якщо:
- з витікає ;
- з витікає для будь-якого . Інакше кажучи, ідеал містить усі праві кратні .
Ліві ідеали визначаються схожим чином, з заміною правих кратних на ліві кратні .
Нарешті, двосторонній ідеал — це така підмножина, що вона одночасно є лівим та правим ідеалом.
Для комутативних кілець усі три поняття збігаються, тож говорять просто про ідеал.
Приклади ідеалів в комутативних кільцях:
- Нульовий ідеал, що містить лише нуль;
- Одиничний ідеал, що містить усі елементи кільця;
- Ідеал , породжений елементом , що складається з усіх його кратних елементів , де .
— найменший серед ідеалів, які містять елемент . Його можна також визначити як перетин усіх ідеалів, що містять елемент . Наприклад, ідеал у кільці цілих чисел складається з усіх парних чисел. Схожим чином можна побудувати ідеал , породжений кількома елементами , як сукупність сум вигляду , де , або як перетин усіх ідеалів кільця , які містять елементи . У цьому випадку кажуть, що елементи складають базис цього ідеалу.
Головний ідеал — це ідеал, породжений одним елементом. Нульовий та одиничний ідеали завжди головні, бо вони породжені нульовим та одиничним елементами кільця, відповідно.
Поняття ідеалу узагальнює множину кратних деякого числа у кільці цілих чисел. Перетин двох ідеалів відповідає найменшому спільному кратному двох чисел, сума ідеалів (множина всіляких сум їхніх елементів) — найбільшому спільному дільникові.
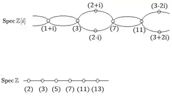
Множина простих ідеалів кільця називається спектром кільця й позначається Прості ідеали називаються точками спектру. Наприклад, складається із простих ідеалів (2), (3), (5), (7), (11), ... й нульового ідеалу. Або нехай - локальне кільце точки на незвідній алгебричній кривій. складається з двох точок - максимального й нульового ідеалу.
Розгляньмо гомоморфізм кілець який переводить одиницю одного кільця у одиницю іншого. Для будь-якого простого ідеалу кільця його прообраз це простий ідеал . Зіставлення будь-якому простому ідеалу його прообраз визначає відображення яке називається асоційованим із гомоморфізмом Наприклад, спектр кільця гаусових чисел представляється за допомогою імерсії яка визначає відображення
Нехай та це точки та які відповідають нульовим ідеалам. Таким чином, Інші точки відповідають простим числам.
складається з простих ідеалів кільця які ділять Усі такі ідеали є головними ідеалами (їх 2), якщо та один, якщо

Евклідові кільця та кільця головних ідеалів
Евклідове кільце — це цілісне кільце, в якому для кожного елемента визначено число з такими властивостями:
- Для будь-яких елементів кільця , справедливо .
- Якщо елемент , то будь-який елемент можна представити у вигляді
- ,
де або , або .
Другий пункт у визначенні евклідового кільця узагальнює ділення з остачею в кільцях цілих чисел та многочленів. Для цілих чисел (абсолютна величина), для многочленів (степінь многочлена). Кільця названі на честь Евкліда, який запропонував алгоритм знаходження найбільшого спільного дільника двох цілих чисел, відомий як алгоритм Евкліда. Цей алгоритм з незначними змінами можна застосувати до будь-яких евклідових кілець, що дозволяє довести наступну теорему.
Теорема. В евклідовому кільці кожен ідеал є головним.
Цілісне кільце, в якому кожен ідеал є головним, називається кільцем головних ідеалів. Таким чином, кожне евклідове кільце є кільцем головних ідеалів.
Конструювання нових кілець з даних
- Якщо підмножина кільця разом з операціями «» та «», обмеженими , сама є кільцем, і нейтральний елемент міститься в , тоді називають підкільцем кільця .
- Центром кільця називають множину елементів , що комутують з кожним елементом з ; таким чином, знаходиться в центрі кільця, якщо для кожного . Центр є підкільцем кільця . Кажемо, що підкільце кільця є центральним, якщо воно є підкільцем центра кільця .
- Прямою сумою двох кілець і називаємо Декартів добуток разом з операціями
- та
- .
- Якщо дано кільце та ідеал кільця , кільце відношень (або фактор-кільце) є множиною суміжних класів разом з операціями
- та
- .
- Оскільки будь-яке кільце є одночасно лівим та правим модулем над собою, можна сконструювати тензорний добуток над кільцем з іншим кільцем і отримати інше кільце, якщо є центральним підкільцем та .
- До будь-якого кільця , можна приєднати змінну і отримати — кільце многочленів над . Послідовно приєднуючі знінні, можна отримати — кільце многочленів від змінних над кільцем .
Див. також
Джерела
- Бурбаки Н. Алгебра. Часть 3. Модули, кольца, формы. — Москва : Наука, 1966. — С. 555.(рос.)
- Винберг Э. Б. Курс алгебри. — 4-е изд. — Москва : МЦНМО, 2011. — 592 с. — ISBN 978-5-94057-685-3.(рос.)
- Бондаренко Є.В. (2012). Теорiя кiлець: навчальний посiбник.. Київ: РВЦ “Київський університет„. с. 64. (укр.)